LEMON Manuals: Even more car manuals for everyone: 1960-2025
Home >> Kia >> 2021 >> K5 GT-Line, AWD >> Repair and Diagnosis (Single Page) >> Engine Performance >> System >> Engine Control System Diagnosis - 1.6L (7 Of 7) >> DTC U2002-00: Lost Communication With CVVD Motor Control Module >> DTC Information >> Diagnostic Flow Chart
April 5, 2026: LEMON Manuals is launched! Read the announcement.

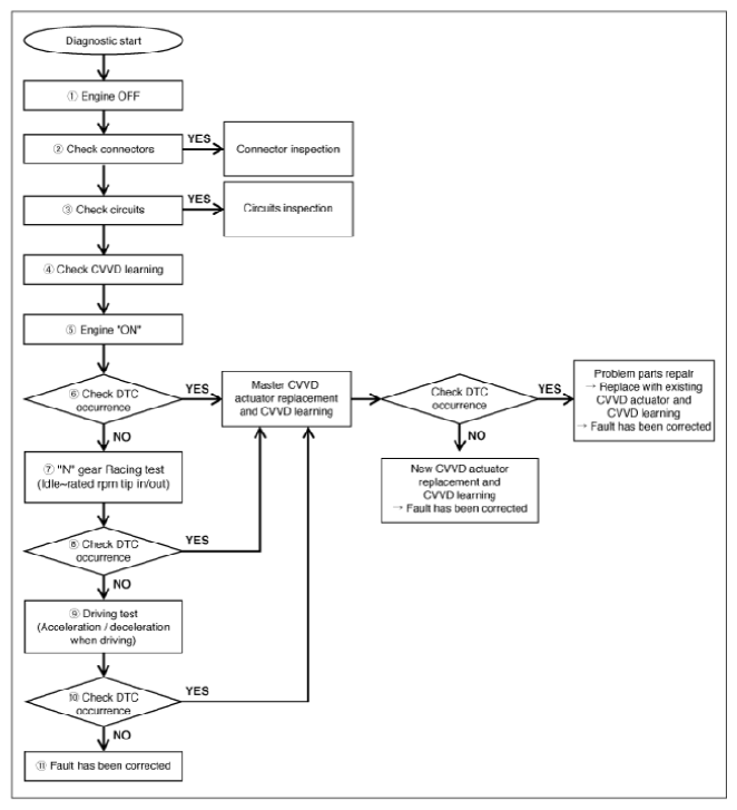
Diagnostic Flow Chart

G13810105Courtesy of KIA MOTORS AMERICA, INC.