LEMON Manuals: Even more car manuals for everyone: 1960-2025
Home >> Kia >> 2021 >> K5 GT-Line, AWD >> Repair and Diagnosis (Single Page) >> Transmission >> Transmission Control Systems >> AWD Control System Diagnosis >> DTC U0122-87: Lost Communication With Vehicle Dynamics Control Module >> Wiring Inspection >> Circuit Inspection
April 5, 2026: LEMON Manuals is launched! Read the announcement.

Circuit Inspection

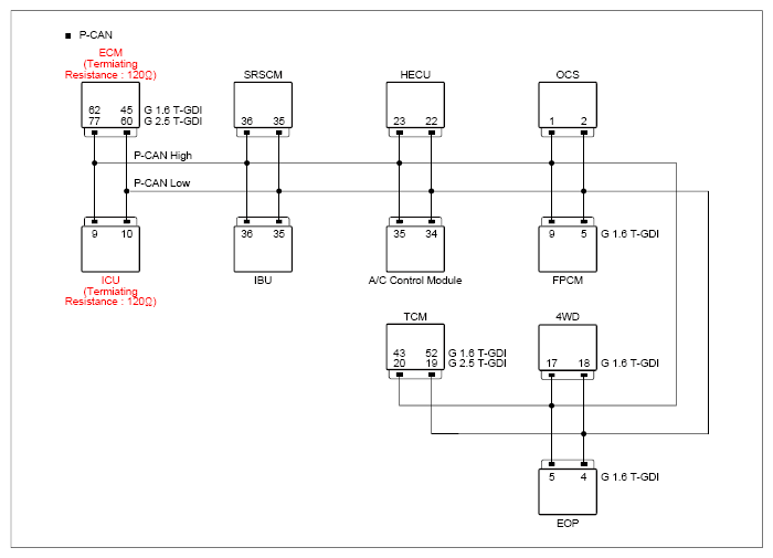
G13807577Courtesy of KIA MOTORS AMERICA, INC.
Inspection Condition (+) Probe (-) Probe Specification
Connector Terminal Connector Terminal
 
  1. Ignition "ON".
  2. Measure the oscilloscope using the VMI.
AWD ECU connector 17 (P-CAN high) Chassis ground - Fig.1
AWD ECU connector 18 (P-CAN low) Chassis ground -
 
  1. Disconnect the electrical connector(s) from the concerned component.
  2. Ignition "ON".
HECU connector (With EPB) 1, 30, 37 (power) Chassis Ground - B+
 
  1. Ignition "OFF".
  2. Disconnect the electrical connector(s) from the concerned component.
HECU connector (With EPB) 14, 46 (ground) Chassis Ground - Approx. below 1Ω
AWD ECU connector 17 (P-CAN high) HECU connector (With EPB) 23 (P-CAN high) Approx. below 1Ω
AWD ECU connector 18 (P-CAN low) HECU connector (With EPB) 22 (P-CAN low) Approx. below 1Ω
 
  1. Ignition "OFF".
  2. Disconnect the battery (-) terminal.
  3. Disconnect the electrical connector(s) from the concerned component.
HECU connector (With EPB) 23 (P-CAN high) HECU connector (With EPB) 22 (P-CAN high) Approx. below 60Ω
G13807578Courtesy of KIA MOTORS AMERICA, INC.

Good 

No Good