LEMON Manuals: Even more car manuals for everyone: 1960-2025
Home >> Lexus >> 2001 >> LX 470 >> Repair and Diagnosis >> Brakes >> Traction Control >> Anti-Lock/Vehicle Skid Control >> System Testing >> Test L: VSC Off Indicator Light, Center Diff Lock Switch Circuit >> Testing Procedure
April 5, 2026: LEMON Manuals is launched! Read the announcement.

Testing Procedure

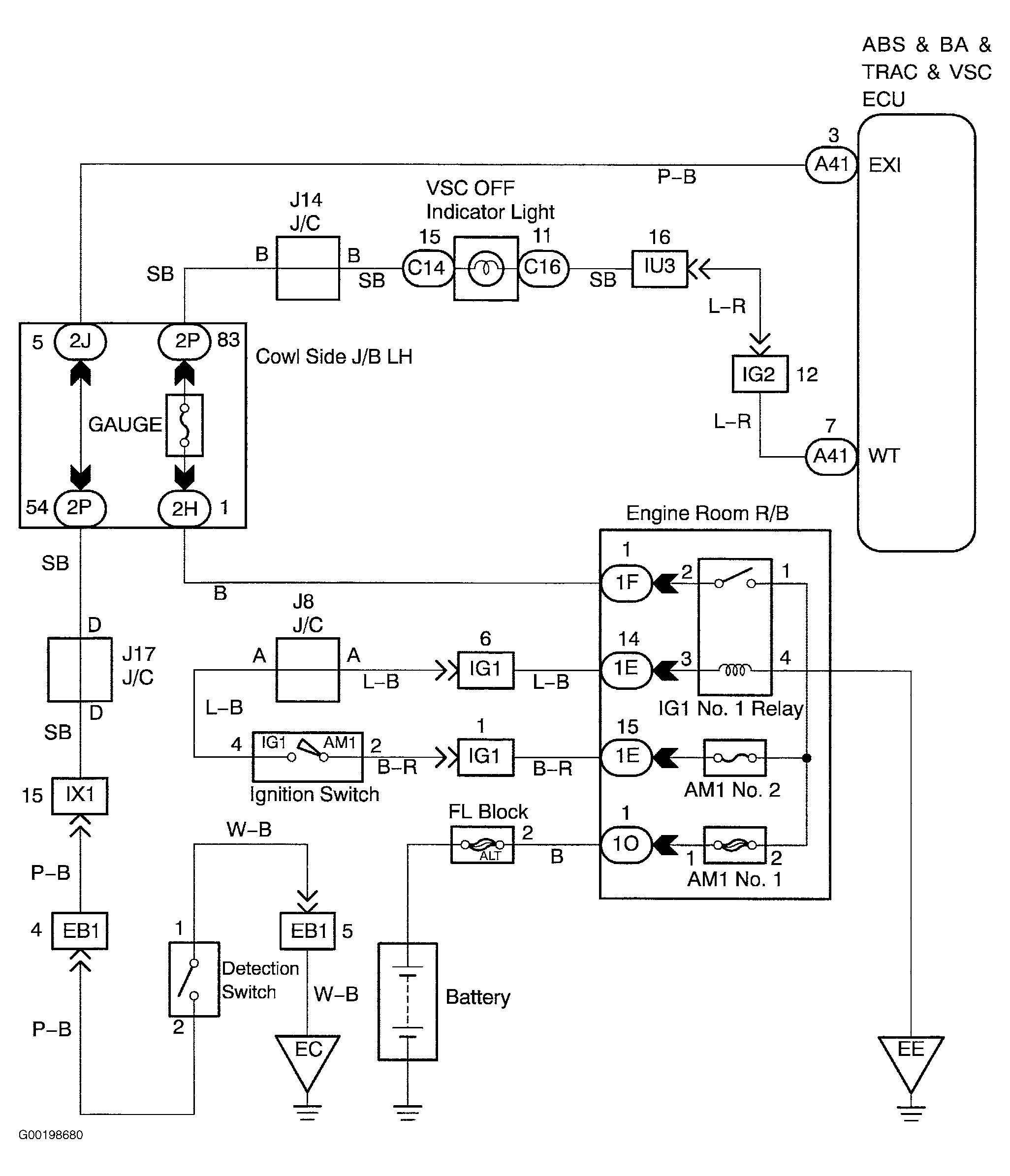
For wiring diagram, see Fig 1. For testing procedure, see Fig 2 - Fig 4 .

Fig 1: Wiring Diagram VSC OFF Indicator Light
G00198680Courtesy of © TOYOTA, LICENSE AGREEMENT TMS1002
Fig 2: Testing Procedure VSC OFF Indicator Light, Center Diff Lock Switch Circuit (1 Of 3)
G00198681Courtesy of © TOYOTA, LICENSE AGREEMENT TMS1002
Fig 3: Testing Procedure VSC OFF Indicator Light, Center Diff Lock Switch Circuit (2 Of 3)
G00198682Courtesy of © TOYOTA, LICENSE AGREEMENT TMS1002
Fig 4: Testing Procedure VSC OFF Indicator Light, Center Diff Lock Switch Circuit (3 Of 3)
G00198683Courtesy of © TOYOTA, LICENSE AGREEMENT TMS1002