LEMON Manuals: Even more car manuals for everyone: 1960-2025
Home >> Lexus >> 2003 >> GS 300 >> Repair and Diagnosis (Single Page) >> Accessories & Equipment >> Infotainment >> LEXUS Navigation System (Diagnostics) >> LEXUS Navigation System How To Proceed With Troubleshooting
April 5, 2026: LEMON Manuals is launched! Read the announcement.

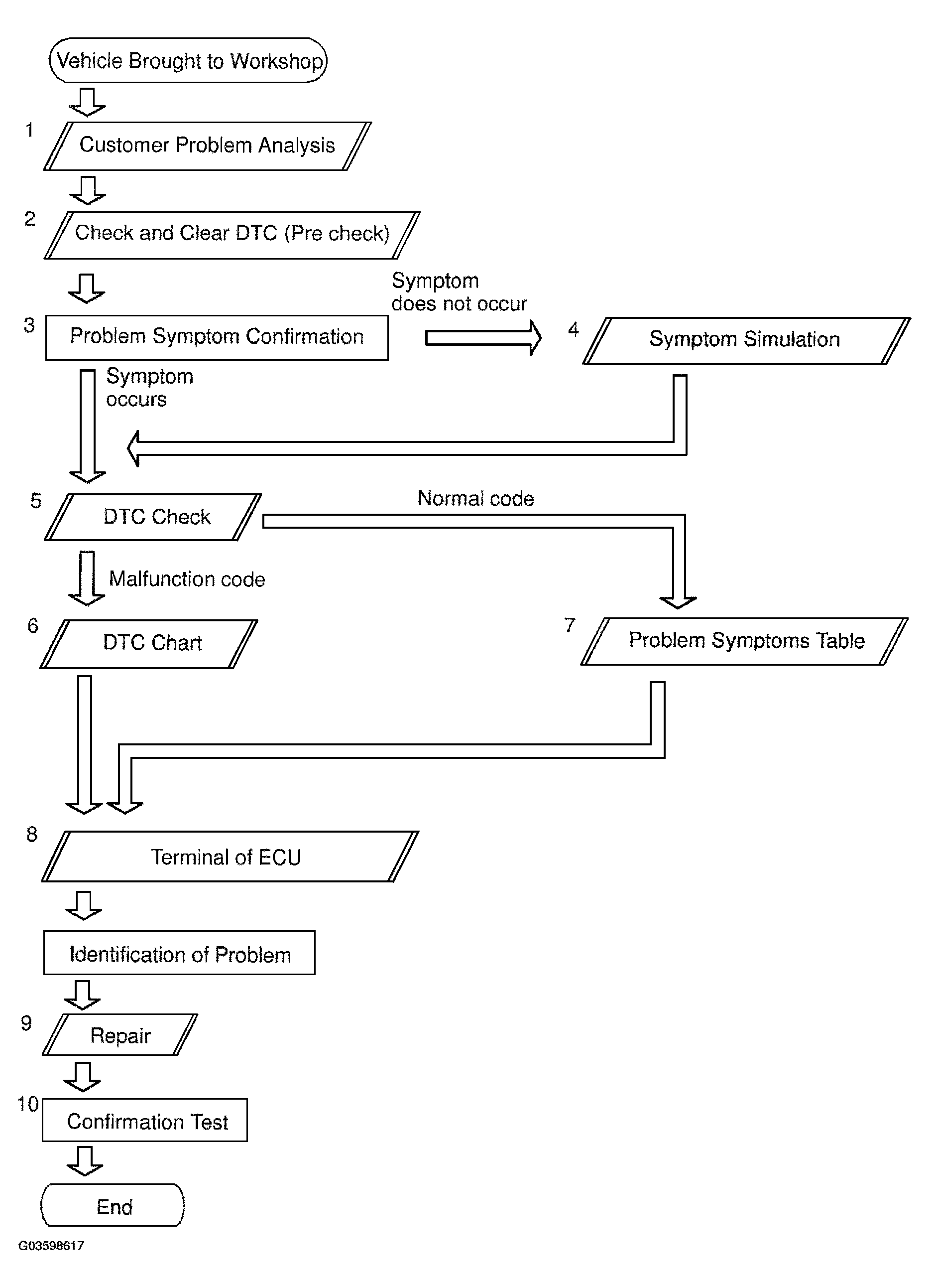
LEXUS Navigation System How To Proceed With Troubleshooting

HINT:

The ECU of this system is connected to the multiplex communication system. Therefore, before starting troubleshooting, make sure to check that there is no trouble in the multiplex communication system.

Fig 1: Identifying Lexus Navigation System Troubleshooting Flow Chart
G03598617Courtesy of © TOYOTA, LICENSE AGREEMENT TMS1002