LEMON Manuals: Even more car manuals for everyone: 1960-2025
Home >> Lexus >> 2007 >> LS 460L >> Repair and Diagnosis (Single Page) >> External Pages >> Different car >> Section 51 (Engine Control System) >> On Board Diagnostic (OBD) System >> System Readiness Test (SRT) Code >> SRT Service Procedure
April 5, 2026: LEMON Manuals is launched! Read the announcement.

SRT Service Procedure

WARNING: This page is about a different car, the 2004 Nissan Titan. However, it is still accessible from the selected car via links, so may be relevant.

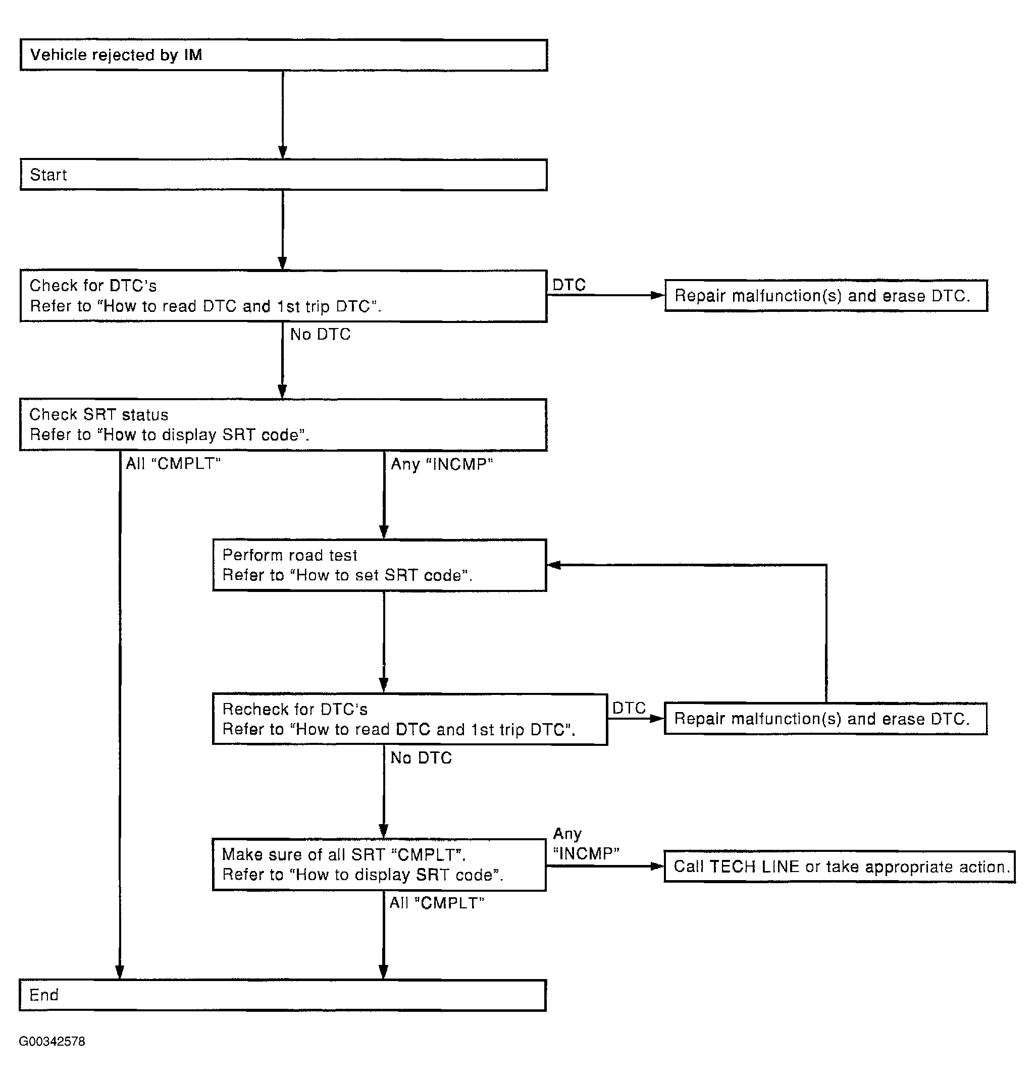
If a vehicle has failed the state emissions inspection due to one or more SRT items indicating "INCMP", review the flowchart diagnostic sequence table.

Fig 1: SRT Flowchart Diagnostic Sequence
G00342578Courtesy of NISSAN MOTOR CO., U.S.A.