LEMON Manuals: Even more car manuals for everyone: 1960-2025
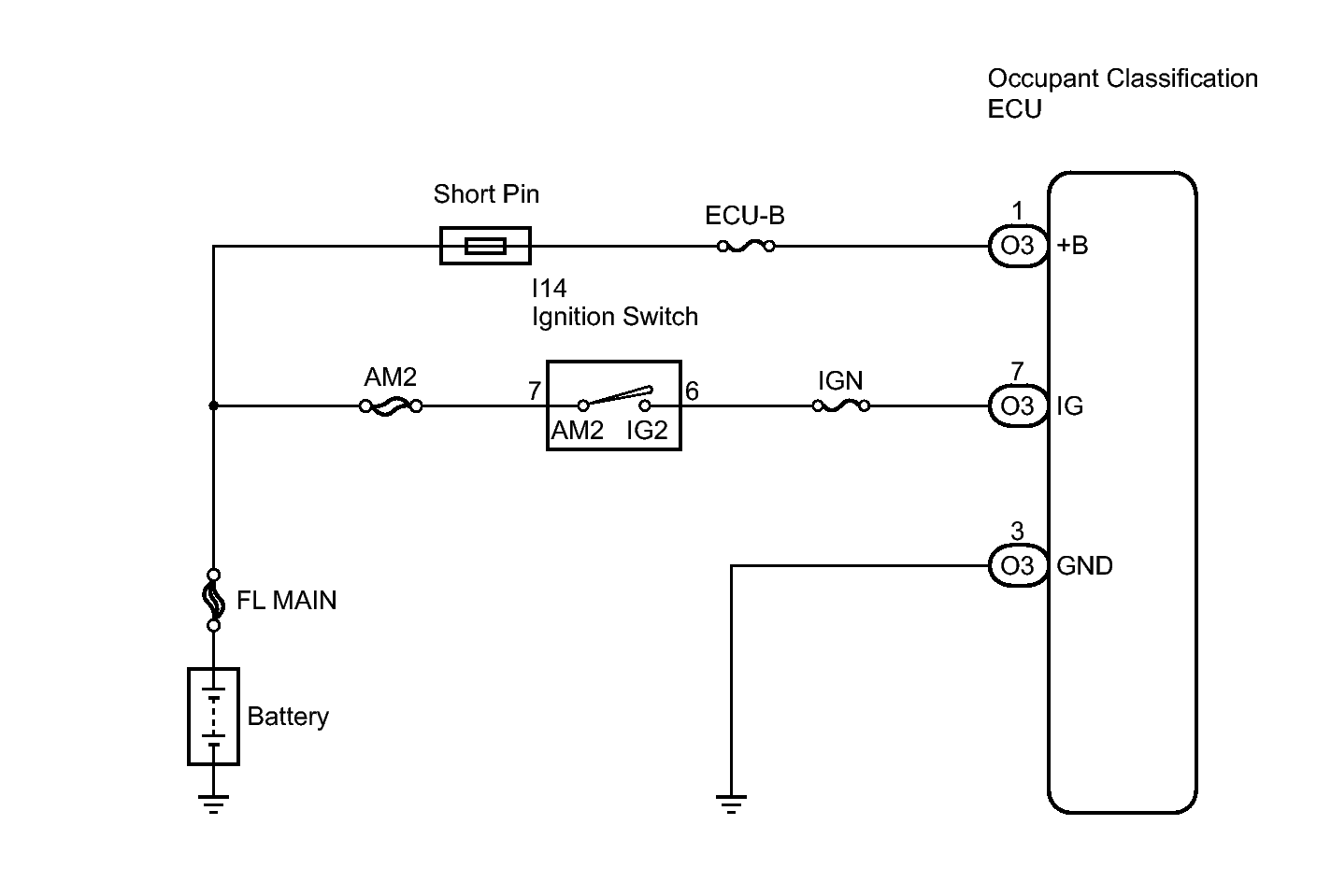
Home >> Lexus >> 2009 >> RX 350 AWD >> Repair and Diagnosis (Single Page) >> Restraints >> Air Bag, SRS >> Occupant Classification System (Diagnostic Codes & Symptom Tests) >> Occupant Classification System >> DTC B1794: Open in Occupant Classification ECU Battery Positive Line >> Wiring Diagram
April 5, 2026: LEMON Manuals is launched! Read the announcement.

DTC B1794: Open in Occupant Classification ECU Battery Positive Line: Wiring Diagram

Fig 1: Occupant Classification ECU Power Source - Wiring Diagram
GTY136036Courtesy of © TOYOTA, LICENSE AGREEMENT TMS1002