LEMON Manuals: Even more car manuals for everyone: 1960-2025
Home >> Lexus >> 2009 >> SC 430 >> Repair and Diagnosis >> Engine Performance >> System >> Engine Control System (Diagnostic Codes (P0010 - P0340)) >> SFI System >> DTC P0101: Mass Air Flow Circuit Range / Performance Problem >> Wiring Diagram
April 5, 2026: LEMON Manuals is launched! Read the announcement.

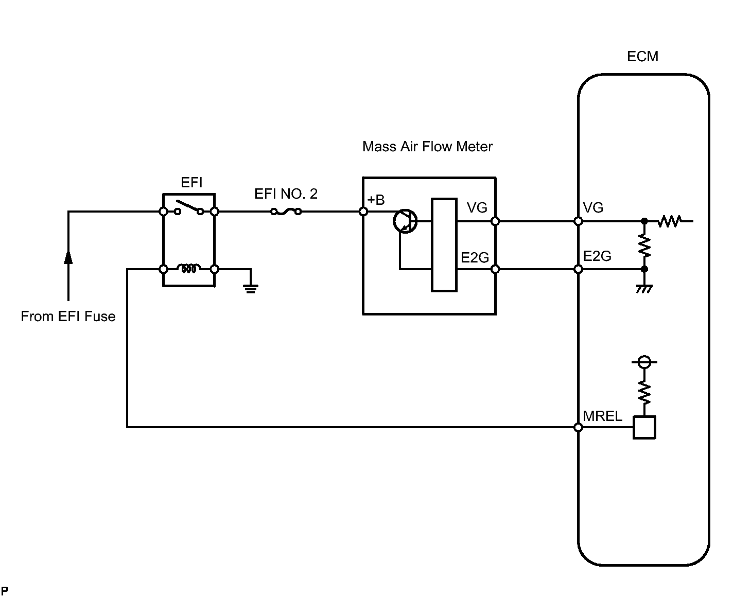
DTC P0101: Mass Air Flow Circuit Range / Performance Problem: Wiring Diagram

Fig 1: Mass Air Flow Meter - Wiring Diagram
GTY140220Courtesy of © TOYOTA, LICENSE AGREEMENT TMS1002