LEMON Manuals: Even more car manuals for everyone: 1960-2025
Home >> Lexus >> 2010 >> GX 460 >> Repair and Diagnosis >> Electrical >> Body Electrical >> OEM System Circuits >> Multi Information Display, Multi-Terrain Monitor (w/o LEXUS Navigation System) and Parking Assist (Rear View Monitor and Wide-View Front & Side Monitor) (w/o LEXUS Navigation System) >> Notes
April 5, 2026: LEMON Manuals is launched! Read the announcement.

Multi Information Display, Multi-Terrain Monitor (w/o LEXUS Navigation System) and Parking Assist (Rear View Monitor and Wide-View Front & Side Monitor) (w/o LEXUS Navigation System): Notes

Fig 1: Multi Information Display, Multi-Terrain Monitor And Parking Assist (Rear View Monitor And Wide-View Front & Side Monitor - Circuit Diagram (1 Of 12)
G07579550Courtesy of © TOYOTA, LICENSE AGREEMENT TMS1002
Fig 2: Multi Information Display, Multi-Terrain Monitor And Parking Assist (Rear View Monitor And Wide-View Front & Side Monitor - Circuit Diagram (2 Of 12)
G07579551Courtesy of © TOYOTA, LICENSE AGREEMENT TMS1002
Fig 3: Multi Information Display, Multi-Terrain Monitor And Parking Assist (Rear View Monitor And Wide-View Front & Side Monitor - Circuit Diagram (3 Of 12)
G07579552Courtesy of © TOYOTA, LICENSE AGREEMENT TMS1002
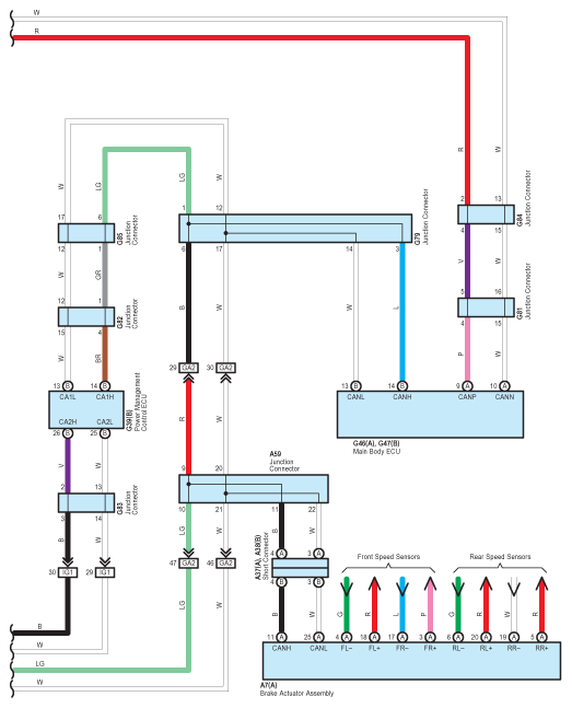
Fig 4: Multi Information Display, Multi-Terrain Monitor And Parking Assist (Rear View Monitor And Wide-View Front & Side Monitor - Circuit Diagram (4 Of 12)
G07579553Courtesy of © TOYOTA, LICENSE AGREEMENT TMS1002
Fig 5: Multi Information Display, Multi-Terrain Monitor And Parking Assist (Rear View Monitor And Wide-View Front & Side Monitor - Circuit Diagram (5 Of 12)
G07579554Courtesy of © TOYOTA, LICENSE AGREEMENT TMS1002
Fig 6: Multi Information Display, Multi-Terrain Monitor And Parking Assist (Rear View Monitor And Wide-View Front & Side Monitor - Circuit Diagram (6 Of 12)
G07579555Courtesy of © TOYOTA, LICENSE AGREEMENT TMS1002
Fig 7: Multi Information Display, Multi-Terrain Monitor And Parking Assist (Rear View Monitor And Wide-View Front & Side Monitor - Circuit Diagram (7 Of 12)
G07579556Courtesy of © TOYOTA, LICENSE AGREEMENT TMS1002
Fig 8: Multi Information Display, Multi-Terrain Monitor And Parking Assist (Rear View Monitor And Wide-View Front & Side Monitor - Circuit Diagram (8 Of 12)
G07579557Courtesy of © TOYOTA, LICENSE AGREEMENT TMS1002
Fig 9: Multi Information Display, Multi-Terrain Monitor And Parking Assist (Rear View Monitor And Wide-View Front & Side Monitor - Circuit Diagram (9 Of 12)
G07579558Courtesy of © TOYOTA, LICENSE AGREEMENT TMS1002
Fig 10: Multi Information Display, Multi-Terrain Monitor And Parking Assist (Rear View Monitor And Wide-View Front & Side Monitor - Circuit Diagram (10 Of 12)
G07579559Courtesy of © TOYOTA, LICENSE AGREEMENT TMS1002
Fig 11: Multi Information Display, Multi-Terrain Monitor And Parking Assist (Rear View Monitor And Wide-View Front & Side Monitor - Circuit Diagram (11 Of 12)
G07579560Courtesy of © TOYOTA, LICENSE AGREEMENT TMS1002
Fig 12: Multi Information Display, Multi-Terrain Monitor And Parking Assist (Rear View Monitor And Wide-View Front & Side Monitor - Circuit Diagram (12 Of 12)
G07579561Courtesy of © TOYOTA, LICENSE AGREEMENT TMS1002