Radio Receiver Power Source Circuit
AUDIO / VISUAL: AUDIO AND VISUAL SYSTEM (w/o Navigation System without Multi-display): Radio Receiver Power Source Circuit
- Radio Receiver Power Source Circuit
DESCRIPTION
This circuit provides power to the radio receiver assembly.
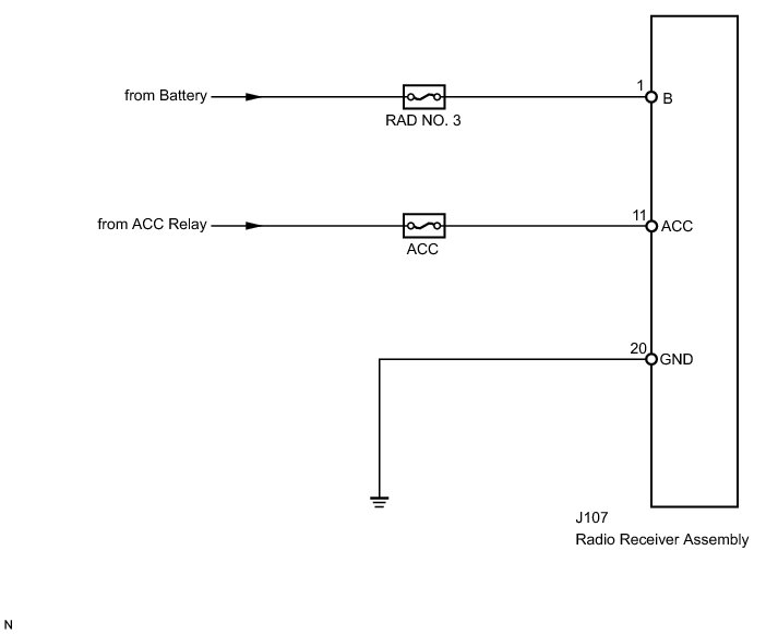
WIRING DIAGRAM
INSPECTION PROCEDURE
NOTICE:
Inspect the fuses for circuits related to this system before performing the following inspection procedure.
PROCEDURE
1. INSPECT RADIO RECEIVER ASSEMBLY
(a) Disconnect the radio receiver assembly connector.
(b) Measure the resistance according to the value(s) in the table below.
Standard Resistance:
(c) Measure the voltage according to the value(s) in the table below.
Standard Voltage:
Text in Illustration
NG -- REPAIR OR REPLACE HARNESS OR CONNECTOR
OK -- PROCEED TO NEXT SUSPECTED AREA SHOWN IN PROBLEM SYMPTOMS TABLE Problem Symptoms Table