LEMON Manuals: Even more car manuals for everyone: 1960-2025
Home >> Lexus >> 2012 >> IS 250C Standard Trans >> Repair and Diagnosis (Single Page) >> Accessories & Equipment >> Wiper/Washer Systems >> Wiper System / Washer System (Diagnostics & Circuit Tests) >> Wiper And Washer System >> Circuit Tests >> Wiper Motor Power Source Circuit >> Wiring Diagram
April 5, 2026: LEMON Manuals is launched! Read the announcement.

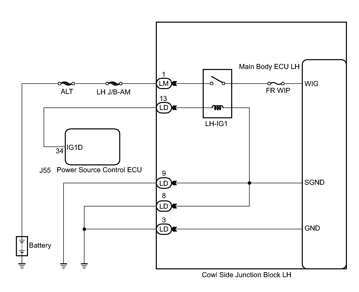
Wiper Motor Power Source Circuit: Wiring Diagram

Fig 1: Wiper Motor Power Source Circuit Wiring Diagram
GTY154204Courtesy of © TOYOTA, LICENSE AGREEMENT TMS1002