LEMON Manuals: Even more car manuals for everyone: 1960-2025
Home >> Lexus >> 2013 >> IS 250 Base, AWD >> Repair and Diagnosis (Single Page) >> Accessories & Equipment >> Wiper/Washer Systems >> Wiper System And Washer System (Diagnostics & Circuit Tests) >> Wiper And Washer System >> Circuit Tests >> Wiper Motor Power Source Circuit >> Wiring Diagram
April 5, 2026: LEMON Manuals is launched! Read the announcement.

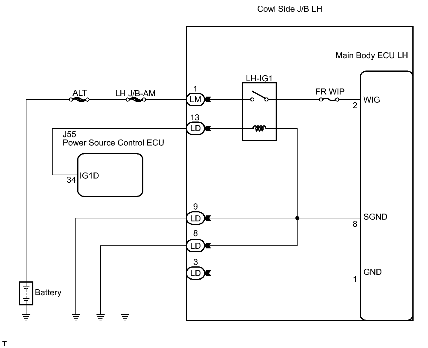
Wiper Motor Power Source Circuit: Wiring Diagram

Fig 1: Wiper Motor Power Source Circuit Diagram
GTY139464Courtesy of © TOYOTA, LICENSE AGREEMENT TMS1002