LEMON Manuals: Even more car manuals for everyone: 1960-2025
Home >> Lexus >> 2016 >> RC 350 Base, AWD >> Repair and Diagnosis (Single Page) >> Engine Performance >> System >> Engine Control System (2GR-FSE) - Diagnostic Codes (5 Of 5) & Circuit Tests >> SFI System >> ECM Power Source Circuit [09/2014 - 11/2017] >> Wiring Diagram
April 5, 2026: LEMON Manuals is launched! Read the announcement.

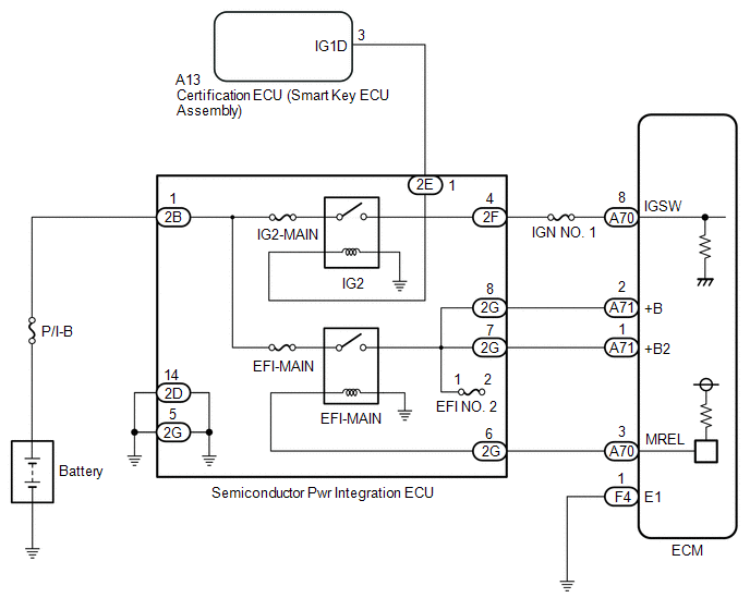
ECM Power Source Circuit [09/2014 - 11/2017]: Wiring Diagram

GTY682119Courtesy of © TOYOTA, LICENSE AGREEMENT TMS1002