LEMON Manuals: Even more car manuals for everyone: 1960-2025
Home >> Lexus >> 2017 >> IS 300 Base >> Repair and Diagnosis >> External Pages >> Different car >> Section 5 (Front Camera System - Diagnostics - Introduction) >> Front Camera System >> System Diagram [09/2020 - ] >> System Diagram [09/2020 - ]
April 5, 2026: LEMON Manuals is launched! Read the announcement.

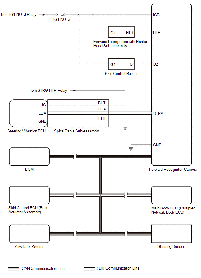
System Diagram [09/2020 - ]

WARNING: This page does not describe the selected car, but rather 11 other vehicles, including the 2024 Lexus IS 500, 2024 Lexus IS 350, 2024 Lexus IS 300, 2023 Lexus IS 500, and 2023 Lexus IS 350. However, it is still accessible from the selected car via links, so may be relevant.
GTY968061Courtesy of © TOYOTA, LICENSE AGREEMENT TMS1002