LEMON Manuals: Even more car manuals for everyone: 1960-2025
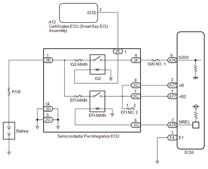
Home >> Lexus >> 2017 >> IS 350 Base, AWD >> Repair and Diagnosis (Single Page) >> Engine Performance >> System >> Engine Control System (2GR-FSE) - Diagnostic Codes (6 Of 6) & Circuit Tests >> SFI System >> ECM Power Source Circuit [04/2013 - 10/2017] >> Wiring Diagram
April 5, 2026: LEMON Manuals is launched! Read the announcement.

ECM Power Source Circuit [04/2013 - 10/2017]: Wiring Diagram

GTY656172Courtesy of © TOYOTA, LICENSE AGREEMENT TMS1002