LEMON Manuals: Even more car manuals for everyone: 1960-2025
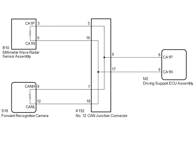
Home >> Lexus >> 2017 >> IS 350 Base, AWD >> Repair and Diagnosis (Single Page) >> Restraints >> Restraints Control Systems >> Pre-Collision System - Diagnostic Codes (2 Of 2) & Circuit Tests >> Pre-Collision System >> DTC U1002: Lost Communication with Gateway Module [10/2016 - 09/2018] >> Wiring Diagram
April 5, 2026: LEMON Manuals is launched! Read the announcement.

DTC U1002: Lost Communication with Gateway Module [10/2016 - 09/2018]: Wiring Diagram

GTY638403Courtesy of © TOYOTA, LICENSE AGREEMENT TMS1002