LEMON Manuals: Even more car manuals for everyone: 1960-2025
Home >> Lexus >> 2017 >> NX 200t Base, AWD >> Repair and Diagnosis (Single Page) >> Electrical >> Fuses & Circuit Breakers >> OEM Junction Block, Ecu & Fuse/Relay Locations >> Relay Block Identification >> Engine Room Relay Block Assembly And Engine Room Junction Block Assembly No. 1- Front Fender Apron LH >> Notes
April 5, 2026: LEMON Manuals is launched! Read the announcement.

Engine Room Relay Block Assembly And Engine Room Junction Block Assembly No. 1- Front Fender Apron LH: Notes

For additional information, refer to Figure.

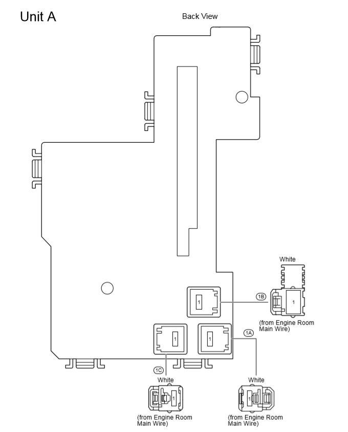
Fig 1: Engine Room R/B And J/B Assembly (1 Of 3)
G00585977Courtesy of © TOYOTA, LICENSE AGREEMENT TMS1002
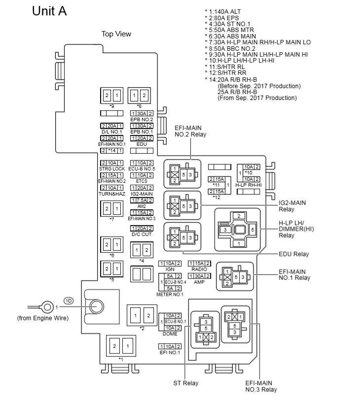
Fig 2: Engine Room R/B And J/B Assembly (2 Of 3)
G00585978Courtesy of © TOYOTA, LICENSE AGREEMENT TMS1002
ENGINE ROOM R/B AND J/B No. 1 RELAY IDENTIFICATION

RELAY DESCRIPTION
EFI-MAIN NO. 2 Relay
IG2-MAIN Relay
H-LP LH/DIMMER Relay
EDU Relay
EFI-MAIN NO. 1 Relay
ST Relay
EFI-MAIN NO. 3 Relay
Engine Room R/B And J/B No. 1 Fuse Identification Legend

FUSE
5A ECU-B NO. 4
5A METER NO. 1
7.5A AM2
10A DOME
10A ECU-B NO. 1
10A ECU-B NO. 5
10A EFI NO. 1
10A ETCS
10A H-LP LH/H-LP LH-HI
10A H-LP RH-HI
10A IGN
10A STRG LOCK
10A TURN&HAZ
15A EFI-MAIN NO. 2
15A EFI-MAIN NO. 3
20A D/C CUT
20A D/L NO. 1
20A EDU
20A EFI-MAIN NO. 1
20A IG2-MAIN
20A R/B RH-B
25A R/B RH-B
30A ABS MAIN
30A AMP
30A EPB NO. 1
30A EPB NO. 2
30A H-LP MAIN LH/H-LP MAIN HI
30A H-LP MAIN RH/L-LP MAIN LO
30A ST NO. 1
50A ABS MTR
50A BBC NO. 2
80A EPS
140A ALT
Fig 3: Engine Room R/B And J/B Assembly (3 Of 3)
G00585979Courtesy of © TOYOTA, LICENSE AGREEMENT TMS1002