LEMON Manuals: Even more car manuals for everyone: 1960-2025
Home >> Lexus >> 2017 >> RC 350 Base, RWD >> Repair and Diagnosis (Single Page) >> Steering >> Manual Steering >> Power Steering System - Diagnostic Codes & Circuit Tests >> Power Steering System >> Drive Mode Select Switch Circuit [10/2015 - 11/2017] >> Wiring Diagram
April 5, 2026: LEMON Manuals is launched! Read the announcement.

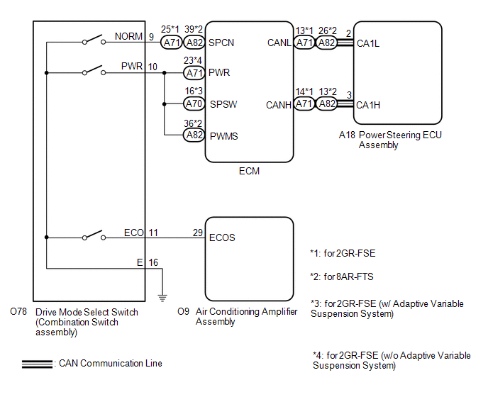
Drive Mode Select Switch Circuit [10/2015 - 11/2017]: Wiring Diagram

GTY624456Courtesy of © TOYOTA, LICENSE AGREEMENT TMS1002