LEMON Manuals: Even more car manuals for everyone: 1960-2025
Home >> Lexus >> 2017 >> RX 350 Base, AWD >> Repair and Diagnosis (Single Page) >> Accessories & Equipment >> Exterior Lights >> Lighting System (W/O Automatic Headlight Beam Level Control System) - Diagnostic Codes & Circuit Tests >> LIGHTING SYSTEM (w/o Automatic Headlight Beam Level Control System) >> Daytime Running Light Relay Circuit [09/2015 - 08/2019] >> Wiring Diagram
April 5, 2026: LEMON Manuals is launched! Read the announcement.

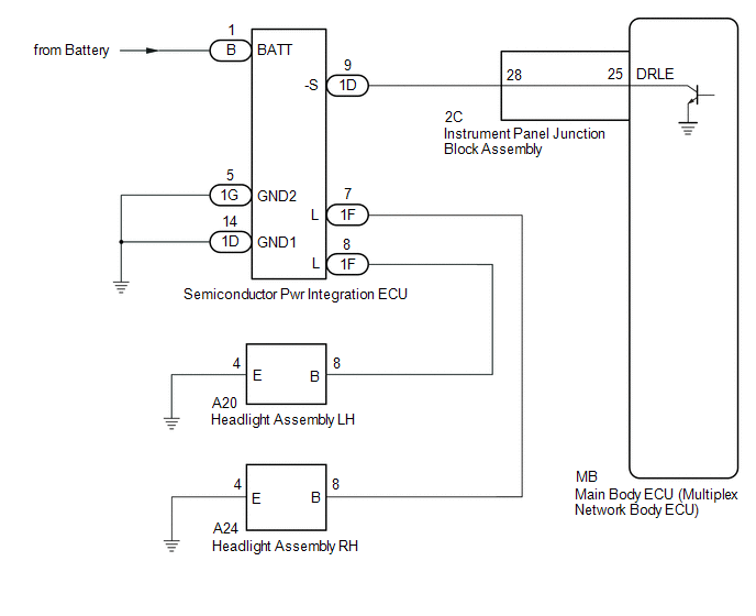
Daytime Running Light Relay Circuit [09/2015 - 08/2019]: Wiring Diagram

GTY661446Courtesy of © TOYOTA, LICENSE AGREEMENT TMS1002