LEMON Manuals: Even more car manuals for everyone: 1960-2025
Home >> Lexus >> 2018 >> RX 350 Base, AWD >> Repair and Diagnosis (Single Page) >> Accessories & Equipment >> Exterior Lights >> Lighting System (W/ Automatic Headlight Beam Level Control System) - Diagnostics - Introduction (1 Of 2) >> LIGHTING SYSTEM (w/ Automatic Headlight Beam Level Control System) >> System Diagram [09/2015 - 08/2019] >> System Diagram [09/2015 - 08/2019]
April 5, 2026: LEMON Manuals is launched! Read the announcement.

System Diagram [09/2015 - 08/2019]

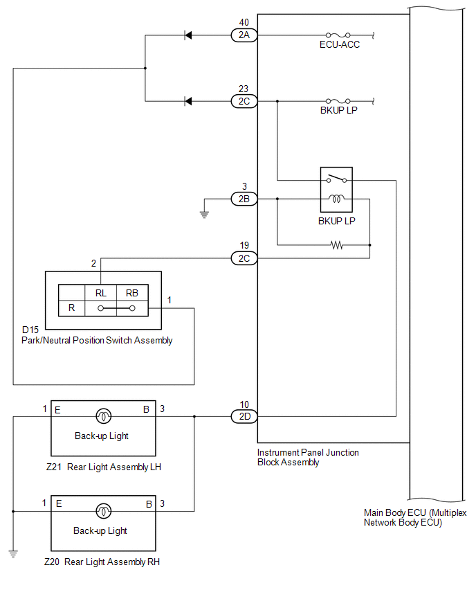
    Fig 1: Lighting System (W/ Automatic Headlight Beam Level Control System) Diagram (1 Of 7)
    GTY659358Courtesy of © TOYOTA, LICENSE AGREEMENT TMS1002
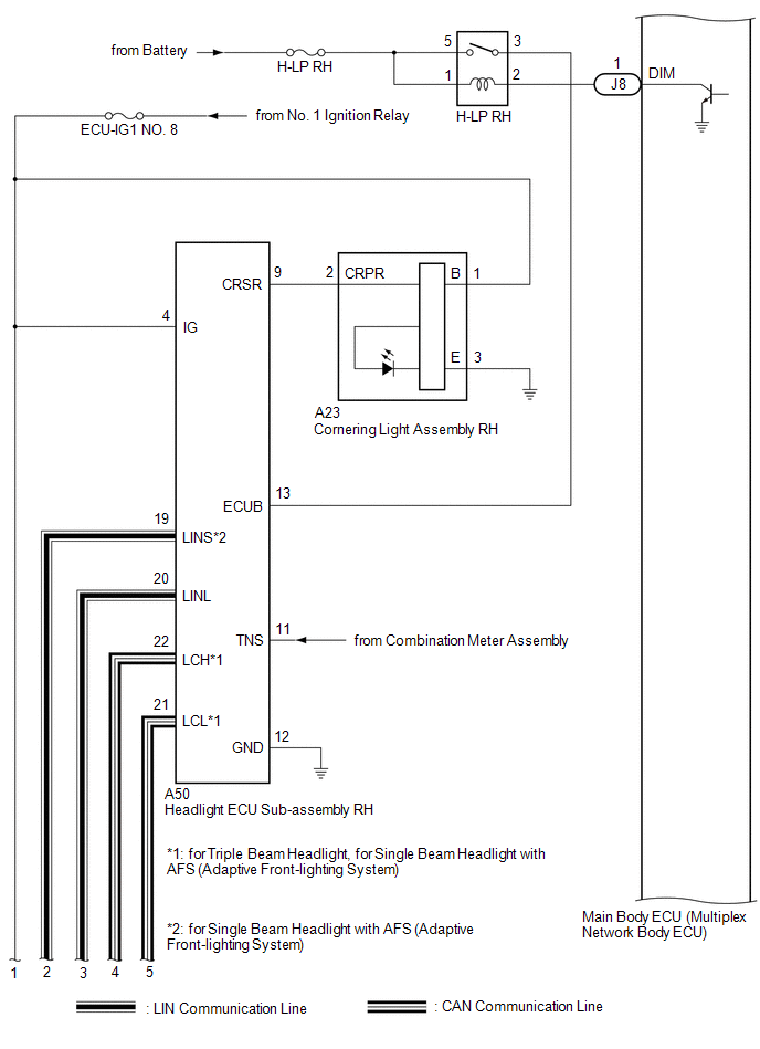
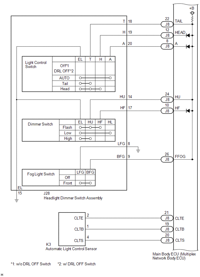
    Fig 2: Lighting System (W/ Automatic Headlight Beam Level Control System) Diagram (2 Of 7)
    GTY614792Courtesy of © TOYOTA, LICENSE AGREEMENT TMS1002
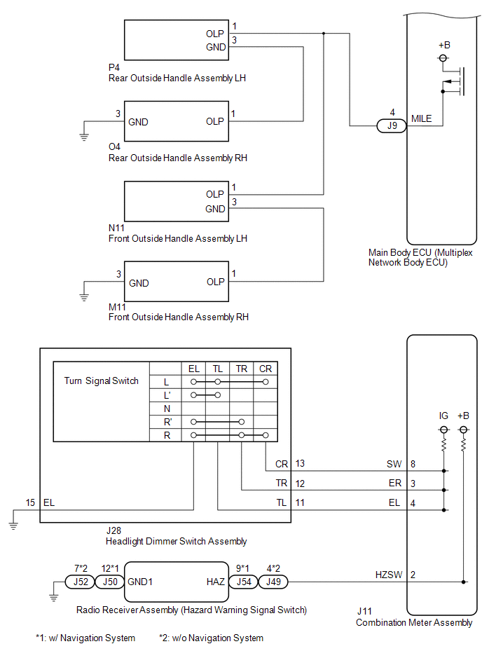
    Fig 3: Lighting System (W/ Automatic Headlight Beam Level Control System) Diagram (3 Of 7)
    GTY665131Courtesy of © TOYOTA, LICENSE AGREEMENT TMS1002
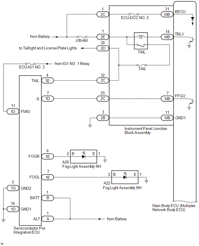
    Fig 4: Lighting System (W/ Automatic Headlight Beam Level Control System) Diagram (4 Of 7)
    GTY634045Courtesy of © TOYOTA, LICENSE AGREEMENT TMS1002
    Fig 5: Lighting System (W/ Automatic Headlight Beam Level Control System) Diagram (5 Of 7)
    GTY682171Courtesy of © TOYOTA, LICENSE AGREEMENT TMS1002
    Fig 6: Lighting System (W/ Automatic Headlight Beam Level Control System) Diagram (6 Of 7)
    GTY650817Courtesy of © TOYOTA, LICENSE AGREEMENT TMS1002
    Fig 7: Lighting System (W/ Automatic Headlight Beam Level Control System) Diagram (7 Of 7)
    GTY661894Courtesy of © TOYOTA, LICENSE AGREEMENT TMS1002