LEMON Manuals: Even more car manuals for everyone: 1960-2025
Home >> Lexus >> 2019 >> LS 500 Base, AWD >> Repair and Diagnosis (Single Page) >> Restraints >> Air Bag, SRS >> Occupant Classification System - Diagnostics - Introduction >> Occupant Classification System >> System Diagram [10/2020 - 10/2023] >> System Diagram [10/2020 - 10/2023]
April 5, 2026: LEMON Manuals is launched! Read the announcement.

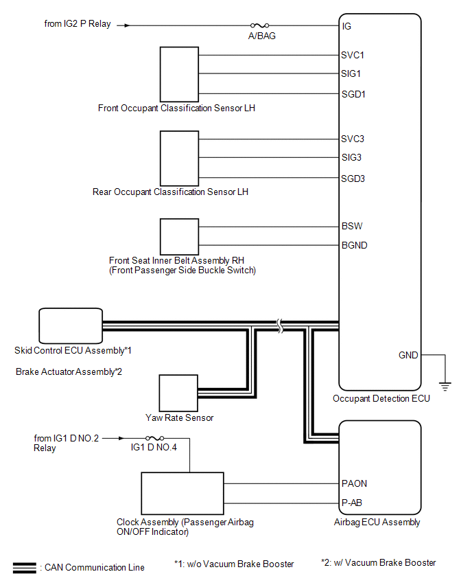
System Diagram [10/2020 - 10/2023]

GTY968431Courtesy of © TOYOTA, LICENSE AGREEMENT TMS1002
COMMUNICATION TABLE

Transmitting ECU Receiving ECU Signal Communication Method
Airbag ECU Assembly Occupant Detection ECU Crash detection signal CAN
  • Skid Control ECU Assembly*1
  • Brake Actuator Assembly*2
Occupant Detection ECU Vehicle speed signal
Occupant Detection ECU Airbag ECU Assembly
  • Occupant classification system failure signal
  • Occupant classification system zero point error signal
  • Occupant state for front passenger signal
  • Buckle switch state of front passenger signal
Yaw Rate Sensor Occupant Detection ECU Acceleration signal

*1: w/o Vacuum Brake Booster

*2: w/ Vacuum Brake Booster