LEMON Manuals: Even more car manuals for everyone: 1960-2025
Home >> Lexus >> 2019 >> RC 350 Base, AWD >> Repair and Diagnosis (Single Page) >> Accessories & Equipment >> Entertainment Systems >> Safety Connect System - Diagnostics - Introduction >> Safety Connect System >> System Description [11/2017 - 11/2019] >> System Description [11/2017 - 11/2019]
April 5, 2026: LEMON Manuals is launched! Read the announcement.

System Description [11/2017 - 11/2019]

  1. DESCRIPTION 
    1. Safety Connect performs ACN (Automatic Collision Notification), manual emergency calling, stolen vehicle tracking and roadside assistance service by, audio and data communications between the vehicle and call center through a cellular phone network. As shown in the illustration, when a collision is detected, the vehicle sends its location calculated based on GPS signals and the identification code of the DCM (Telematics Transceiver) to a call center. After the necessary information has been gathered, the call center will relay this information to emergency services.
      GTY448011Courtesy of © TOYOTA, LICENSE AGREEMENT TMS1002

      *: Public Safety Answering Point

  2. SYSTEM FUNCTION 
    1. ACN (Automatic Collision Notification)
      1. When a collision is detected, the vehicle connects to the call center automatically and reports the vehicle location and vehicle information by data communication. The operator will connect to the vehicle and communicate with the occupant. Even if the occupant does not answer, the operator can notify emergency services.
        GTY425001Courtesy of © TOYOTA, LICENSE AGREEMENT TMS1002
    2. Manual Emergency Call
      1. After pressing the manual (SOS) switch, the occupant can talk to an operator from the call center to seek assistance.
        GTY425415Courtesy of © TOYOTA, LICENSE AGREEMENT TMS1002
    3. Stolen Vehicle Locator
      1. After the vehicle has been reported stolen to the police, the customer can contact the call center to begin the stolen vehicle locator process. The operator locates this vehicle by GPS and provides information to the police.
        GTY434613Courtesy of © TOYOTA, LICENSE AGREEMENT TMS1002
    4. Roadside Assistance Service
      1. Pressing the manual (SOS) switch will contract the call center, and a wide range of help, such as towing, flat tire, fuel delivery, etc. can be provided.
        GTY448695Courtesy of © TOYOTA, LICENSE AGREEMENT TMS1002

        *: Public Safety Answering Point

        HINT: 

        The shape of the manual (SOS) switch shown in the illustration is an example, and may differ from that of an actual vehicle.

  3. VOICE GUIDANCE FUNCTION 

    HINT: 

    The system plays back the following voice prompts in the situations shown.

    Voice Prompt Usage Condition
    Communication Module failure detected, please contact your dealer. When system detects LED failure (Red only), and another DTC is set.
    Message is played once at each engine switch on (IG) until the problem is fixed.
    Connecting to the Call Center. DCM Activation start.
    Communication Module Activation failed. DCM Activation fails for some reason.
    Communication Module Activation complete. DCM Activation completed successfully.
    If you continue to receive this message, contact your dealer. Follows Activation Sequence.
    Unable to Connect to the Call Center. -
    Impact detected. When DCM (Telematics Transceiver) receives collision detection signal.
    Connecting to the Emergency Call Center. Call initiated to call center.
    Unable to Connect to the Emergency Call Center. DCM (Telematics Transceiver) cannot connect to Emergency Call Center for some reason.
    To cancel, please press the button again. To end the call manually.
    Emergency call canceled. Confirmation that the call has been canceled.
    The system will try again. Could not connect to call center.
    To activate, please press the button again within 5 seconds. This voice prompt is instruction for activation.
    Safety Connect is not active. When DCM (Telematics Transceiver) is in Deactive mode.
    To sign up for service please call 1855-405-6499 and a representative will assist you. When DCM (Telematics Transceiver) is in Deactive mode.
  4. BUB (BACK-UP BATTERY) OUTLINE 
    1. When ACN (Automatic Collision Notification) occurs, the BUB (Back-Up Battery) provides power to the DCM (Telematics Transceiver).
      NOTE:
      • After ACN is performed, the BUB (Back-Up Battery) must be replaced.
      • The BUB (Back-Up Battery) must not be replaced while an ACN call is in progress.

      HINT: 

      When a Manual Emergency Call is made, the BUB (Back-Up Battery) is not used as the power source.

    2. When it is time to replace the BUB (Back-Up Battery), the manual (SOS) switch red indicator will come on. The DCM (Telematics Transceiver) will also store a DTC.
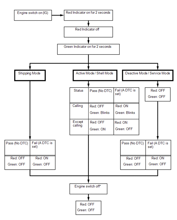
  5. INDICATOR CONTROL FUNCTION DURING DCM (TELEMATICS TRANSCEIVER) SELF CHECK MODE 

    HINT: 

    Every time after the engine switch is turned on (IG), the DCM (Telematics Transceiver) will enter into a self check mode. The manual (SOS) switch red indicator will illuminate for 2 seconds and then turn off and then the manual (SOS) switch green indicator will illuminate and will stay on throughout normal operation. The following chart indicates the possible scenarios.

    GTY775859Courtesy of © TOYOTA, LICENSE AGREEMENT TMS1002
    1. *: If a call is in progress while the engine switch off, the call will continue and the LED function will not change.
  6. SWITCHING THE CONTRACT MODES 
    Contract Mode Description
    Shipping Mode Mode the DCM (Telematics Transceiver) is in from the factory and during shipping.
    In this mode, when engine switch is turned on (IG), the system will automatically attempt to activate into shell mode.
    Shell Mode This mode begins after vehicle has been automatically activated (into shell mode) after arriving at port or leaving the manufacturing plant line.
    ACN and stolen vehicle locator are available.
    Active Mode This mode begins when the owner's information is provider to telematics and customer signs contract for Safety Connect and LEXUS Enform.
    All functions of Safety Connect and LEXUS Enform are available.
    Service Mode This mode applies to a service part DCM (Telematics Transceiver) that has not been activated after replacing DCM (Telematics Transceiver) in vehicle.
    DCM (Telematics Transceiver) has no associated phone numbers.
    Deactive Mode The mode occurs when Safety Connect subscription has been canceled.