LEMON Manuals: Even more car manuals for everyone: 1960-2025
Home >> Lexus >> 2019 >> RC 350 Base, RWD >> Repair and Diagnosis (Single Page) >> Accessories & Equipment >> Infotainment >> Navigation System - Diagnostics - Introduction (1 Of 4) >> Navigation System >> Operation Check [11/2017 - 11/2019] >> Operation Check [11/2017 - 11/2019]
April 5, 2026: LEMON Manuals is launched! Read the announcement.

Operation Check [11/2017 - 11/2019]

  1. CHECK NAVIGATION SYSTEM NORMAL CONDITION 
    1. If the cause of a symptom is any of the following, the corresponding symptom is normal; it is not due to a malfunction.
      Symptom Answer
      A longer route than expected is chosen. Depending on the road conditions, the navigation ECU may determine that a longer route is quicker.
      Even when distance priority is high, the shortest route is not shown. Some routes may not be advised due to safety concerns.
      When the vehicle is put into motion immediately after the engine starts, the navigation system deviates from the correct position. If the vehicle starts before the navigation system activates, the system may not react.
      When driving on certain types of roads, especially new roads, the vehicle position deviates from the correct position. When the vehicle is driving on new roads not available on the internal memory, the system attempts to match it to another nearby road, causing the position mark to deviate.
    2. The following symptoms are not malfunctions, but are caused by errors inherent in the GPS, gyro sensor or navigation ECU.
      GTY108749Courtesy of © TOYOTA, LICENSE AGREEMENT TMS1002
      1. The current position mark may be displayed on a nearby parallel road.
      2. Immediately after a fork in the road, the current vehicle position mark may be displayed on the wrong road.
        GTY100315Courtesy of © TOYOTA, LICENSE AGREEMENT TMS1002
      3. When the vehicle turns right or left at an intersection, the current vehicle position mark may be displayed on a nearby parallel road.
        GTY108750Courtesy of © TOYOTA, LICENSE AGREEMENT TMS1002
      4. When the vehicle is carried, such as on a ferry, and the vehicle itself is not driving, the current vehicle position mark may be displayed in the position where the vehicle was until a measurement can be performed by the GPS.
        GTY108751Courtesy of © TOYOTA, LICENSE AGREEMENT TMS1002
      5. When the vehicle travels on a steep hill, the current vehicle position mark may deviate from the correct position.
        GTY100324Courtesy of © TOYOTA, LICENSE AGREEMENT TMS1002
      6. When the vehicle makes a continuous turn (e.g. 360, 720, 1080 degrees), the current vehicle position mark may deviate from the correct position.
        GTY108752Courtesy of © TOYOTA, LICENSE AGREEMENT TMS1002
      7. When the vehicle moves erratically, such as constant lane changes, the current vehicle position mark may deviate from the correct position.
        GTY100321Courtesy of © TOYOTA, LICENSE AGREEMENT TMS1002
      8. When the engine switch is turned on (ACC) or on (IG) and the vehicle is turned on a turntable before parking, the current vehicle position mark may not indicate the correct direction. The same will occur when the vehicle comes out of the parking garage.
        GTY107958Courtesy of © TOYOTA, LICENSE AGREEMENT TMS1002
      9. When the vehicle travels on a snowy road or a mountain path with tire chains installed or using a spare tire, the current vehicle position mark may deviate from the correct position.
        GTY108753Courtesy of © TOYOTA, LICENSE AGREEMENT TMS1002
      10. When the tires are changed, the current vehicle position mark may deviate from the correct position.
        GTY108754Courtesy of © TOYOTA, LICENSE AGREEMENT TMS1002

        HINT: 

        • A change in tire diameter may cause a speed sensor error.
        • Performing "tire change" in calibration mode will allow the system to correct the current vehicle position faster.
  2. REMOTE TOUCH (REMOTE OPERATION CONTROLLER ASSEMBLY) SELF CHECK 
    NOTE:
    • Before entering self-diagnostic mode, make sure there are no obstructions which may interfere with operation of the remote touch screen, and that the remote touch screen is not dirty.
    • Do not touch the remote touch screen except when necessary.
    • Since the remote touch screen may recognize a pinch in/out or flick operation if operated with 2 fingers, always use 1 finger to operate the remote touch screen in self-diagnostic mode.

    HINT: 

    The following checks can be done via self-diagnostic mode:

    • Remote touch (remote operation controller assembly) DTC check
    • Switch illumination check
    • Remote touch screen operation position recognition check
    • Switch operation check
    • Vibration feedback generation condition check
    1. Activate Self-diagnostic Mode
      GTY810756Courtesy of © TOYOTA, LICENSE AGREEMENT TMS1002
      *a "MAP" Switch
      *b "BACK" Switch
      *c "Sub-function" Switch
      *d Remote Touch Screen
      1. Turn the light control switch to the tail or head position.
      2. The "MAP" switch, "BACK" switch and "Sub-function" switch pressed, turn the engine switch on (ACC) to enter self-diagnostic mode.
        NOTE:

        Self diagnostic mode will not start if any switches other than "MAP" switch, "BACK" switch and "Sub-function" switch are pressed.

    2. Switch Illumination Check and DTC Check
      1. Check that the switch illumination turns on.
        GTY818184Courtesy of © TOYOTA, LICENSE AGREEMENT TMS1002
        *a Switch Illumination

        HINT: 

        If present DTCs are stored during self-diagnostic mode, the switch illumination will blink at 0.5-second intervals. The switch illumination will continue to blink until self-diagnostic mode is ended.

    3. Remote touch screen operation position recognition check
      GTY823992Courtesy of © TOYOTA, LICENSE AGREEMENT TMS1002
      *a Lateral Axis
      *b Longitudinal Axis
      1. Operate the remote touch screen laterally and longitudinally and check that the brightness of the switch illumination changes.

        HINT: 

        • If the brightness of the switch illumination changes according to the position touched on the remote touch screen, the remote touch screen operation position is correctly being recognized.
        • The brightness of the switch illumination changes between 0% and 100% according to the remote touch screen operation coordinates.
        • The remote touch screen operation coordinates change between 0 and 255 on the lateral axis and longitudinal axis.
        • When the remote touch screen operation coordinates are 0 for the lateral axis and 0 for the longitudinal axis, the brightness of the switch illumination will be 0% (off). When the coordinates of both the lateral and longitudinal axis are 255, the brightness of the switch illumination will be 100% (full brightness).
    4. Switch Operation Check
      1. Check that the switch illumination turns on at 100% brightness when each switch is pressed while touching the upper left of the remote touch screen.

        HINT: 

        If the switch illumination turns on at 100% brightness when a switch is pressed, the switch being pressed is operating normally.

    5. Vibration feedback generation condition check
      1. Operate the remote touch screen to move the pointer displayed on the multi-display screen and check that remote touch screen generates vibration feedback according to the pointer display position on the multi-display assembly.
        GTY497503Courtesy of © TOYOTA, LICENSE AGREEMENT TMS1002
        *a Feedback Force Image Screen
        *b Button

        HINT: 

        • On the multi-display customize setting screen, if the feedback force setting is set to "Off", no vibration feedback will be generated.
        • If the remote touch screen generates vibration feedback according to the pointer display position, the remote touch (remote operation controller assembly) is correctly receiving the reaction force setting signal sent from the radio receiver assembly.
        • If the remote touch (remote operation controller assembly) cannot receive the reaction force setting signal sent from the radio receiver assembly, use the default feedback force image stored in the remote touch to generate vibration feedback on the remote touch screen.
    6. End Self-diagnostic Mode
      1. Do not perform any operations for 30 seconds, or turn the engine switch off to end self-diagnostic mode.
  3. STORAGE CHECK (DCU STORAGE CHECK) 
    NOTE:

    When replacing the radio receiver assembly, always replace it with a new one. If a radio receiver assembly which was installed to another vehicle is used, the following may occur:

    • A communication malfunction DTC may be stored.
    • The radio receiver assembly may not operate normally.

    HINT: 

    • Check the storage with it installed to the radio receiver assembly.
    • Illustrations may differ from the actual vehicle screen depending on the device settings and options. Therefore, some detailed areas may not be shown exactly the same as on the actual vehicle screen.
    1. Enter diagnostic mode.

      Refer to DTC CHECK / CLEAR [11/2017 - 10/2018] , or refer to DTC CHECK / CLEAR [10/2018 - 11/2019]

    2. Select "Failure Diagnosis" from the "Service Menu" screen.
      GTY433741Courtesy of © TOYOTA, LICENSE AGREEMENT TMS1002
    3. Select "Storage Check" from the "Failure Diagnosis" screen.
      GTY756405Courtesy of © TOYOTA, LICENSE AGREEMENT TMS1002
    4. Storage Check
      GTY744285Courtesy of © TOYOTA, LICENSE AGREEMENT TMS1002
      *a Result
      1. Select "DCU Storage Check" to start the DCU storage check.
      2. Check the result displayed when the DCU storage check is complete.
        SCREEN DESCRIPTION

        Display (Result) Description
        Checking Check is in progress
        OK Radio receiver assembly storage is normal
        NG Radio receiver assembly storage is malfunctioning

        HINT: 

        • After selecting "DCU Storage Check", it may take a while until the result is displayed.
        • If the cabin temperature is -20°C (-4°F) or lower, or 65°C (149°F) or higher, the storage may not operate normally, and "NG" may be shown on the display. Make sure to perform troubleshooting with the cabin at an appropriate temperature.
        • If "NG" is displayed even when the cabin temperature is appropriate, replace the radio receiver assembly with a new one.
  4. STORAGE CHECK (MEU STORAGE CHECK) 
    NOTE:

    When replacing the navigation ECU, always replace it with a new one. If a navigation ECU which was installed to another vehicle is used, the following may occur:

    • A communication malfunction DTC may be stored.
    • The navigation ECU may not operate normally.

    HINT: 

    • Check the storage with it installed to the navigation ECU.
    • Illustrations may differ from the actual vehicle screen depending on the device settings and options. Therefore, some detailed areas may not be shown exactly the same as on the actual vehicle screen.
    1. Enter diagnostic mode.

      Refer to DTC CHECK / CLEAR [11/2017 - 10/2018] , or refer to DTC CHECK / CLEAR [10/2018 - 11/2019]

    2. Select "Failure Diagnosis" from the "Service Menu" screen.
      GTY433741Courtesy of © TOYOTA, LICENSE AGREEMENT TMS1002
    3. Select "MEU Check" from the "Failure Diagnosis" screen.
      GTY752614Courtesy of © TOYOTA, LICENSE AGREEMENT TMS1002
    4. Select "Storage Check" from the "MEU Diagnosis" screen.
      GTY762595Courtesy of © TOYOTA, LICENSE AGREEMENT TMS1002
    5. Storage Check
      GTY747112Courtesy of © TOYOTA, LICENSE AGREEMENT TMS1002
      *a Result
      1. Select "MEU Storage Check" to start the MEU storage check.
      2. Check the result displayed when the MEU storage check is complete.
        SCREEN DESCRIPTION

        Display (Result) Description
        Checking Check is in progress
        OK Navigation ECU storage is normal
        NG Navigation ECU storage is malfunctioning

        HINT: 

        • After selecting "MEU Storage Check", it may take a while until the result is displayed.
        • If the cabin temperature is -20°C (-4°F) or lower, or 65°C (149°F) or higher, the storage may not operate normally, and "NG" may be shown on the display. Make sure to perform troubleshooting with the cabin at an appropriate temperature.
        • If "NG" is displayed even when the cabin temperature is appropriate, replace the navigation ECU with a new one.
  5. CHECK PANEL & STEERING SWITCH 

    HINT: 

    • The radio receiver assembly panel switches, remote touch (remote operation controller assembly) and steering switches are checked in the following procedure.
    • Illustrations may differ from the actual vehicle screen depending on the device settings and options. Therefore, some detailed areas may not be shown exactly the same as on the actual vehicle screen.
    1. Enter diagnostic mode.

      Refer to DTC CHECK / CLEAR [11/2017 - 10/2018] , or refer to DTC CHECK / CLEAR [10/2018 - 11/2019]

    2. Select "Function Check/Setting" from the "Service Menu" screen.
      GTY433792Courtesy of © TOYOTA, LICENSE AGREEMENT TMS1002
    3. Select "Panel & Steering Switch" from the "Function Check/Setting I" screen.
      GTY835211Courtesy of © TOYOTA, LICENSE AGREEMENT TMS1002
    4. Panel & Steering Switch Check Mode
      GTY447071Courtesy of © TOYOTA, LICENSE AGREEMENT TMS1002
      SCREEN DESCRIPTION

      Display Content
      *a: Switch condition "Pushed" is displayed when any switch is pushed.
      *b: Number of switches pushed
      • Number of switches pushed at once is displayed.
      • If 3 switches are pushed at once, "3" is displayed.
      • If 4 or more switches are pushed at once, "More than 3" is displayed.
      *c: Rotary switch direction Direction of rotary switch is displayed.
      1. Operate each switch and check that the switch conditions are correctly displayed.
        NOTE:

        Do not push any switch for 3 seconds or more as doing so may cancel diagnostic mode.

  6. CHECK MICROPHONE (INPUT TO RADIO RECEIVER ASSEMBLY) 

    HINT: 

    • The radio receiver assembly microphone and microphone input signal can be checked using the following procedures.
    • Illustrations may differ from the actual vehicle screen depending on the device settings and options. Therefore, some detailed areas may not be shown exactly the same as on the actual vehicle screen.
    1. Enter diagnostic mode.

      Refer to DTC CHECK / CLEAR [11/2017 - 10/2018] , or refer to DTC CHECK / CLEAR [10/2018 - 11/2019]

    2. Select "Function Check/Setting" from the "Service Menu" screen.
      GTY433792Courtesy of © TOYOTA, LICENSE AGREEMENT TMS1002
    3. Select "Microphone Check" from the "Function Check/Setting I" screen.
      GTY811372Courtesy of © TOYOTA, LICENSE AGREEMENT TMS1002
    4. Microphone Check
      GTY452912Courtesy of © TOYOTA, LICENSE AGREEMENT TMS1002
      SCREEN DESCRIPTION

      Display Content
      *a: Microphone input level meter Monitors the microphone input level every 0.1 seconds and displays the results in 8 different levels.
      *b: Recording switch Starts recording.
      *c: Stop switch Stops recording and playing.
      *d: Play switch Plays the recorded voice.
      *e: Recording indicator Comes on while recording.
      1. When speaking into the microphone, check that the microphone input level meter changes according to the input level.

        HINT: 

        The microphone is active at all times when this screen is displayed.

      2. Push the recording switch and perform voice recording.

        HINT: 

        • Select the recording switch with the blower motor of the air conditioning system stopped. If an outlet of the air conditioning system is facing the microphone, noise may be recorded.
        • While recording or playing, the switches other than the stop switch cannot be pushed.
        • When no recording is present, the play switch cannot be pushed.
        • Recording will stop after 5 seconds or when the stop switch is pushed.
      3. Check that the recording indicator remains on while recording and that the recording can be played normally.
  7. CHECK MICROPHONE (INPUT TO NAVIGATION ECU) 

    HINT: 

    • The navigation ECU microphone and microphone input signal can be checked using the following procedures.
    • Illustrations may differ from the actual vehicle screen depending on the device settings and options. Therefore, some detailed areas may not be shown exactly the same as on the actual vehicle screen.
    1. Enter diagnostic mode.

      Refer to DTC CHECK / CLEAR [11/2017 - 10/2018] , or refer to DTC CHECK / CLEAR [10/2018 - 11/2019]

    2. Select "Function Check/Setting" from the "Service Menu" screen.
      GTY433792Courtesy of © TOYOTA, LICENSE AGREEMENT TMS1002
    3. Select "Next page" from the "Function Check/Setting I" screen.
      GTY811381Courtesy of © TOYOTA, LICENSE AGREEMENT TMS1002
    4. Select "MEU Inspection" from the "Function Check/Setting II" screen.
      GTY757648Courtesy of © TOYOTA, LICENSE AGREEMENT TMS1002
    5. Select "Microphone Check" from the "MEU Inspection" screen.
      GTY757651Courtesy of © TOYOTA, LICENSE AGREEMENT TMS1002
    6. Microphone Check
      GTY452912Courtesy of © TOYOTA, LICENSE AGREEMENT TMS1002
      SCREEN DESCRIPTION

      Display Content
      *a: Microphone input level meter Monitors the microphone input level every 0.1 seconds and displays the results in 8 different levels.
      *b: Recording switch Starts recording.
      *c: Stop switch Stops recording and playing.
      *d: Play switch Plays the recorded voice.
      *e: Recording indicator Comes on while recording.
      1. When speaking into the microphone, check that the microphone input level meter changes according to the input level.

        HINT: 

        The microphone is active at all times when this screen is displayed.

      2. Push the recording switch and perform voice recording.

        HINT: 

        • Select the recording switch with the blower motor of the air conditioning system stopped. If an outlet of the air conditioning system is facing the microphone, noise may be recorded.
        • While recording or playing, the switches other than the stop switch cannot be pushed.
        • When no recording is present, the play switch cannot be pushed.
        • Recording will stop after 5 seconds or when the stop switch is pushed.
      3. Check that the recording indicator remains on while recording and that the recording can be played normally.
  8. CHECK GPS & VEHICLE SENSORS 

    HINT: 

    • GPS information, vehicle signals and sensor signals are checked in the following procedure.
    • Illustrations may differ from the actual vehicle screen depending on the device settings and options. Therefore, some detailed areas may not be shown exactly the same as on the actual vehicle screen.
    1. Enter diagnostic mode.

      Refer to DTC CHECK / CLEAR [11/2017 - 10/2018] , or refer to DTC CHECK / CLEAR [10/2018 - 11/2019]

    2. Select "Function Check/Setting" from the "Service Menu" screen.
      GTY433792Courtesy of © TOYOTA, LICENSE AGREEMENT TMS1002
    3. Select "Next page" from the "Function Check/Setting I" screen.
      GTY811381Courtesy of © TOYOTA, LICENSE AGREEMENT TMS1002
    4. Select "MEU Inspection" from the "Function Check/Setting II" screen.
      GTY746446Courtesy of © TOYOTA, LICENSE AGREEMENT TMS1002
    5. Select "System Sensors Check" from the "MEU Inspection" screen.
      GTY757649Courtesy of © TOYOTA, LICENSE AGREEMENT TMS1002
    6. System Sensors Check
      GTY432926Courtesy of © TOYOTA, LICENSE AGREEMENT TMS1002
      *A: GPS

      Display Content
      Reception number Displays reception condition of the satellites used to determine vehicle position Blue: P (In use) System is using GPS signal for location.
      Yellow: T (Receiving) System is tracking GPS signal for location.
      No color: Not in use System cannot receive GPS signal. (Searching for GPS signal)
      Status Displays reception status of the satellites used to determine vehicle position OK (3D) 3-dimensional location method is being used.
      OK (2D) 2-dimensional location method is being used.
      NG Location data cannot be used.
      error Reception error has occurred.
      - Any other state.
      Measurement ratio Displays the ratio of satellites performing measurements 3D The ratio of satellites performing 3D positioning is displayed.
      2D The ratio of satellites performing 2D positioning is displayed.
      NG The ratio of satellites not performing measurement is displayed.
      Date Date/time information obtained from GPS signals is displayed in Greenwich Mean Time (GMT).
      Position Latitude and longitude information on current position is displayed.
      *B: SPD

      Display Content
      Pulse Count Displays the accumulated number of input pulses beginning when this screen is displayed
      Speed Displays vehicle speed
      *C: SENSOR SIGNAL

      Display Content Note
      Gyro Voltage Displays the output voltage of the gyro sensor -
      0 point Voltage Displays the zero-point voltage of the gyro sensor -
      Relative bearing Displays the output angle of the gyro sensor The amount of change in bearing angle (degrees) after the system sensor check screen is displayed (clockwise: "+", counterclockwise: "-").
      *D: RESET

      Display Content
      Reset When this switch is pressed and held for 3 seconds or more, the values for the display items of SPD signal and gyro sensor signal are reset and display "0".
      *E: GYRO/DISTANCE CORRECTION STUDY SITUATION

      Display Content
      Gyro/Distance correction study situation Displays learning status of Gyro/Distance correction
      1. When the "System Sensors Check" screen is displayed, check all the sensor signals.

        HINT: 

        This screen is updated once per second.

    7. GPS Time Setting (w/ GPS Time Setting Function)
      GTY445219Courtesy of © TOYOTA, LICENSE AGREEMENT TMS1002
      SCREEN DESCRIPTION

      Display Content
      *a: Time display Displays the date and time in the device.
      *b: Date and time setting screen Setting is possible only when GPS signals are not being received.
      *c: Cursor movement switch Moves the cursor on the date and time setting screen to the right and left.
      *d: Adjustment switch Adjusts values of items selected by the cursor.
      *e: OK switch Selecting this switch after setting the date and time updates the date and time in the device (only when GPS signals are not received).
      1. When GPS signals are not being received, the data and time in the device can be adjusted.

        HINT: 

        Time setting is possible only when GPS signals are not being received. When the navigation system is receiving GPS signals, priority is given to displaying the time and date received via GPS.

  9. CHECK VEHICLE SIGNAL 

    HINT: 

    • Vehicle signals received by the radio receiver assembly are checked in the following procedure.
    • Illustrations may differ from the actual vehicle screen depending on the device settings and options. Therefore, some detailed areas may not be shown exactly the same as on the actual vehicle screen.
    1. Enter diagnostic mode.

      Refer to DTC CHECK / CLEAR [11/2017 - 10/2018] , or refer to DTC CHECK / CLEAR [10/2018 - 11/2019]

    2. Select "Function Check/Setting" from the "Service Menu" screen.
      GTY433792Courtesy of © TOYOTA, LICENSE AGREEMENT TMS1002
    3. Select "Vehicle Signal" from the "Function Check/Setting I" screen.
      GTY811382Courtesy of © TOYOTA, LICENSE AGREEMENT TMS1002
    4. Vehicle Signal Check Mode
      GTY335752Courtesy of © TOYOTA, LICENSE AGREEMENT TMS1002
      SCREEN DESCRIPTION

      Display Content
      Battery Battery voltage is displayed.
      IG Engine switch ON/OFF state is displayed.
      PKB Parking brake ON/OFF state is displayed.
      REV Reverse signal ON/OFF state is displayed.
      SPEED Vehicle speed is displayed in km/h.
      TAIL Tail signal (light control switch) ON/OFF state is displayed.
      ADIM/TCAN Brightness state DIM (with) / BRIGHT (without) is displayed.

      HINT: 

      • Only conditions that have inputs are displayed.
      • This screen displays vehicle signals input to the radio receiver assembly.
      • This screen is updated once per second.
      1. When the "Vehicle Signal Check Mode" screen is displayed, check all the vehicle signal conditions.
  10. CHECK HANDS-FREE VOICE QUALITY AND VOLUME SETTING 
    NOTE:
    • These settings are adjusted separately for each registered cellular phone.
    • If a cellular phone has not been registered, the settings cannot be adjusted.

    HINT: 

    • The hands-free volume of a "Bluetooth" compatible phone can be adjusted using the following procedure.
    • Illustrations may differ from the actual vehicle screen depending on the device settings and options. Therefore, some detailed areas may not be shown exactly the same as on the actual vehicle screen.
    1. Enter diagnostic mode.

      Refer to DTC CHECK / CLEAR [11/2017 - 10/2018] , or refer to DTC CHECK / CLEAR [10/2018 - 11/2019]

    2. Select "Function Check/Setting" from the "Service Menu" screen.
      GTY433792Courtesy of © TOYOTA, LICENSE AGREEMENT TMS1002
    3. Select "HF Voice Quality Setting" from the "Function Check/Setting I" screen.
      GTY811379Courtesy of © TOYOTA, LICENSE AGREEMENT TMS1002
    4. Hands-Free Voice Quality Setting (Voice Quality Type adjustment)
      GTY432393Courtesy of © TOYOTA, LICENSE AGREEMENT TMS1002
      *a Numeric Keypad
      *b Setting Button
      *c Reset Button
      1. If necessary, refer to the table below to adjust the voice quality type with the numeric keypad.
      2. When adjusting the settings, use the numeric keypad on the screen to input the voice quality type according to the table.
        SETTINGS

        Parameter Target Phenomenon Voice Quality Type Positive Effect of Changing Voice Quality Negative Effect of Changing Voice Quality
        A
        (Noise)
        The other party hears background noise when listening to your voice. 1000 The amount of background noise the other party hears when listening to your voice is reduced. The volume of voice the other party hears when listening to your voice may temporarily drop.
        B
        (Noise)
        The other party hears a lot of background noise when listening to your voice. 2000 The amount of background noise the other party hears when listening to your voice is sharply reduced. The volume of voice the other party hears when listening to your voice may temporarily drop.
        C
        (Echo)
        The other party hears weak echoes. 0100 The amount of echo is reduced (low level). Sound quality of the other party deteriorates (low level).
        D
        (Echo)
        The other party hears strong echoes. 0200 The amount of echo is reduced (high level). Sound quality of the other party deteriorates (high level).
        SETTINGS (WHEN MULTIPLE PHENOMENA OCCURRED)

        Parameter Target Phenomenon Voice Quality Type Positive Effect of Changing Voice Quality Negative Effect of Changing Voice Quality
        A+C The other party hears background noise and weak echoes when listening to your voice. 1100
        • The amount of background noise the other party hears when listening to your voice is reduced.
        • The amount of echo is reduced (low level).
        • The volume of voice may drop temporarily.
        • Sound quality of the other party deteriorates (low level).
        A+D The other party hears background noise and strong echoes when listening to your voice. 1200
        • The amount of background noise the other party hears when listening to your voice is reduced.
        • The amount of echo is reduced (high level).
        • The volume of voice may drop temporarily.
        • Sound quality of the other party deteriorates (high level).
        B+C The other party hears a lot of background noise and weak echoes when listening to your voice. 2100
        • The amount of background noise the other party hears when listening to your voice is sharply reduced.
        • The amount of echo is reduced (low level).
        • The volume of voice may drop temporarily.
        • Sound quality of the other party deteriorates (low level).
        B+D The other party hears a lot of background noise and strong echoes when listening to your voice. 2200
        • The amount of background noise the other party hears when listening to your voice is sharply reduced.
        • The amount of echo is reduced (high level).
        • The volume of voice may drop temporarily.
        • Sound quality of the other party deteriorates (high level).

        HINT: 

        • The default value is "0000".
        • Settings will be applied when the setting button is selected.
        • If voice quality type values that are not in the table are input, the setting will not be applied and a positive effect may not be gained.
        • If the quality of phone calls decreases due to the changed settings, return the settings to "0000" by selecting "INIT".
  11. CHECK SPEAKER 

    HINT: 

    • This function is used when checking the speaker wiring and whether the speakers are functioning properly.
    • Illustrations may differ from the actual vehicle screen depending on the device settings and options. Therefore, some detailed areas may not be shown exactly the same as on the actual vehicle screen.
    1. Turn radio receiver assembly on and play any audio source.

      HINT: 

      • This audio source will be used for the speaker check.
      • The "SPCheck ON" button is grayed out and cannot be pressed when the audio source is off.
    2. Enter diagnostic mode.

      Refer to DTC CHECK / CLEAR [11/2017 - 10/2018] , or refer to DTC CHECK / CLEAR [10/2018 - 11/2019]

    3. Select "Failure Diagnosis" from the "Service Menu" screen.
      GTY452677Courtesy of © TOYOTA, LICENSE AGREEMENT TMS1002
    4. Select "System Check" from the "Failure Diagnosis" screen.
      GTY752606Courtesy of © TOYOTA, LICENSE AGREEMENT TMS1002
    5. Select "SPCheck ON" from the "System Check Mode" screen.
      GTY824098Courtesy of © TOYOTA, LICENSE AGREEMENT TMS1002
    6. Check the speaker wiring and check that the speakers are functioning properly.

      HINT: 

      • Check that each speaker outputs sound from the selected audio source properly.
      • "SPCheck OFF" is displayed during the speaker check.
      • Sound can be heard from the speakers around the vehicle in order beginning from the speaker on the front side.
      • More than one speaker may sound simultaneously depending on the speaker wiring.
      • The sounding order during SPCheck cannot be adjusted.
    7. Sound stops when any of the following conditions are met.
      1. "SPCheck OFF" is selected.
      2. The engine switch is turned off.
      3. Diagnostic mode is turned off.
      4. The screen is changed to another screen.
      5. Audio mode is turned off.
  12. CHECK SOFTWARE ERROR HISTORY 

    HINT: 

    • This function is used to check the cause when the radio receiver assembly screen is blacked out.
    • Existence of error history can be confirmed, but the malfunction location cannot be determined.
    1. Check software error history.
      1. Connect the Techstream to the DLC3.
      2. Turn the engine switch on (IG).
      3. Turn the Techstream on.
      4. Enter the following menus: Body Electrical / Navigation System / Utility / Software Error History.

        Body Electrical > Navigation System > Utility 

        Tester Display
        Software Error History
      5. When an item is stored for Software Error History, record it before repairing the performing repairs.
        SOFTWARE ERROR HISTORY SCREEN DESCRIPTION

        Error Description Trigger Detail
        Software Reset Navi Microcomputer Hexadecimal Number
        Audio Microcomputer
        CAN Microcomputer
        No Video Signal Front Monitor
        Rear Monitor
        MOST Cold Restart Always

        HINT: 

        • The trigger detects malfunctions and displays the location where the malfunction information was stored.
        • Software Error History can store up to 5 history data items. If a new software error occurs when 5 data items have already been stored, the oldest data is cleared and the new data is stored.
        • If an error that is unsupported by the Techstream occurs, a "-" is displayed for the display items.
    2. Clear software error history.
      1. When DTCs are cleared using any of the following operations, Software Error History will be cleared as well.

        Refer to DTC CHECK / CLEAR [11/2017 - 10/2018] , or refer to DTC CHECK / CLEAR [10/2018 - 11/2019]

        • Cleared using the Techstream.
        • Cleared using the system check mode screen.
        • Cleared using the unit check mode screen.
  13. CHECK OPTICAL DISC ERROR HISTORY 

    HINT: 

    This function is used to check the cause when an optical disc error occurs.

    1. Check optical disc error history.
      1. Connect the Techstream to the DLC3.
      2. Turn the engine switch on (IG).
      3. Turn the Techstream on.
      4. Enter the following menus: Body Electrical / Navigation System / Utility / Optical Disc Error History.

        Body Electrical > Navigation System > Utility 

        Tester Display
        Optical Disc Error History
      5. When an item is stored for Optical Disc Error History, record it before proceeding with troubleshooting.
        OPTICAL DISC ERROR HISTORY SCREEN DESCRIPTION

        Display Content
        Error Type Displays the type of error.
        Device Displays the malfunctioning device.
        Date Displays the date and time that the malfunction occurred.
        "ERROR TYPE" SCREEN DESCRIPTION

        Error Type Detection Condition Action
        Read Error When a disc read error occurs. Proceed to next suspected area shown in Problem Symptoms Table
        Refer to DTC CHECK / CLEAR [11/2017 - 10/2018] , or refer to DTC CHECK / CLEAR [10/2018 - 11/2019]
        Disc damaged/upside down/dirty When it is determined that any of the following is the cause of the disc read error:
        • The disc cannot be read.
        • The disc cannot be read because of dirt or scratches.
        • The disc cannot be read because it is inserted upside down.
        Cannot determine disc type An unsuitable disc is inserted.
        DSP error When an error occurs while decoding MP3/WMA/AAC files.
        Some files are corrupt
        • When MP3/WMA/AAC files cannot be played back because they are unsupported.
        • Even though the file extensions are MP3, WMA or AAC, files cannot be played back because the header information cannot be read.
        Some files cannot be found
        • When a disc without music data is played back.
        • When there are no playable MP3/WMA/AAC files.
        Copy protection violation When a file with copyright protection that cannot be played back is played back.
        "DEVICE" SCREEN DESCRIPTION

        Device Component
        DVD-P Radio receiver assembly
        CD-P Not available
        R-Seat DVD-P Not available

        HINT: 

        • Optical Disc Error History can store up to 7 history data items. If a new optical disc error occurs when 7 data items have already been stored, the oldest data is cleared and the new data is stored.
        • If an error that is unsupported by the Techstream occurs, a "-" or blank is displayed for the display items.
    2. Clear optical disc error history.
      1. When DTCs are cleared using any of the following operations, Optical Disc Error History will be cleared as well.

        Refer to DTC CHECK / CLEAR [11/2017 - 10/2018] , or refer to DTC CHECK / CLEAR [10/2018 - 11/2019]

        • Cleared using the Techstream.
        • Cleared using the system check mode screen.
        • Cleared using the unit check mode screen.
  14. CHECK VIDEO DEVICE CONNECTION CHECK 

    HINT: 

    • This function is used to detect disconnection of the video devices.
    • In order to inspect the RSE, a disc should be inserted into the radio receiver assembly.
    1. Check Video Device Connection Check.
      1. Connect the Techstream to the DLC3.
      2. Turn the engine switch on (IG).
      3. Turn the Techstream on.
      4. Enter the following menus: Body Electrical / Navigation System / Utility / Video Device Connection Check.

        Body Electrical > Navigation System > Utility 

        Tester Display
        Video Device Connection Check
      5. When an item is stored for Video Device Connection Check, record it before proceeding with troubleshooting.

        HINT: 

        • DTCs are stored when errors are detected.
        • Depending on the vehicle, some of the items will not be displayed on the "Error Detected Image Line (Type)" screen.
        VIDEO DEVICE CONNECTION CHECK SCREEN DESCRIPTION

        Error Detected Image Line (Type) Areas to be Checked
        H/U - > Separate Display (GVIF) Digital video signal between the radio receiver assembly and multi-display assembly
        H/U - > Full RSE (GVIF) Not available
        RSE - > Seatback Display RH (GVIF) Not available
        RSE - > Seatback Display LH (GVIF) Not available
        Rear Camera - > H/U (NTSC) Not available
        IPA/BGM/PVM ECU - > Separate Display (GVIF) Not available
        IPA/BGM/PVM ECU - > H/U (NTSC) Not available
        IPA/BGM/PVM ECU - > H/U (GVIF) Not available
    2. Clear video device connection check.
      1. When DTCs are cleared using any of the following operations, Video Device Connection Check will be cleared as well.

        Refer to DTC CHECK / CLEAR [11/2017 - 10/2018] , or refer to DTC CHECK / CLEAR [10/2018 - 11/2019]

        • Cleared using the Techstream.
        • Cleared using the system check mode screen.
        • Cleared using the unit check mode screen.
  15. MAP INFORMATION 

    HINT: 

    This function is used to check the map version of the navigation system and the end date of the map update service.

    1. Check map information.
      1. Connect the Techstream to the DLC3.
      2. Turn the engine switch on (IG).
      3. Turn the Techstream on.
      4. Enter the following menus: Body Electrical / Navigation System / Utility / Map Information.

        Body Electrical > Navigation System > Utility 

        Tester Display
        Map Information
      5. Check the map version and the end date of the map update service.
  16. Valet Mode Cancel 

    HINT: 

    This function is used to cancel valet mode.

    NOTE:

    When valet mode cannot be canceled, there is a possibility that the vehicle is stolen. Therefore, it is necessary to thoroughly check ownership of the vehicle.

    1. Cancel valet mode.
      1. Connect the Techstream to the DLC3.
      2. Turn the engine switch on (IG).
      3. Turn the Techstream on.
      4. Enter the following menus: Body Electrical / Navigation System / Utility / Valet Mode Cancel.

        Body Electrical > Navigation System > Utility 

        Tester Display
        Valet Mode Cancel
      5. Cancel the valet mode.
  17. CHECK "Bluetooth" CONNECTION HISTORY 

    HINT: 

    This function is used to check the connection history when the connection between the radio receiver assembly and a "Bluetooth" device is unstable.

    1. Check "Bluetooth" Connection History.

      HINT: 

      • "Bluetooth" Connection History displays data stored in the internal memory of the ECU, such as the date a "Bluetooth" connection was attempted and the state of a "Bluetooth" connection.
      • By checking "Bluetooth" Connection History, the date, cause, etc. of a "Bluetooth" device failing to register or connect can be analyzed.
      • "Bluetooth" connection history indicates the estimated cause of a malfunction, but does not determine it. Therefore, checking "Bluetooth" Connection History may not improve the problem.
      • Performing an inspection using the Techstream before recording the "Bluetooth" Connection History may clear the history.
      1. Connect the USB memory device to the No. 1 stereo jack adapter assembly.
      2. Enter diagnostic mode.

        Refer to DTC CHECK / CLEAR [11/2017 - 10/2018] , or refer to DTC CHECK / CLEAR [10/2018 - 11/2019]

      3. Select "Failure Diagnosis" from the "Service Menu" screen.
        GTY452677Courtesy of © TOYOTA, LICENSE AGREEMENT TMS1002
      4. Select "Diagnosis Recorder" from the "Failure Diagnosis" screen.
        GTY773390Courtesy of © TOYOTA, LICENSE AGREEMENT TMS1002
      5. Push the "Recording ON/OFF" switch to enable "BT Communication Trace output" to be selected.
        GTY769498Courtesy of © TOYOTA, LICENSE AGREEMENT TMS1002
        *a Green indicator

        HINT: 

        When the green "Recording ON/OFF" indicator is illuminated, the "BT Communication Trace output" is grayed out and cannot be selected.

      6. Select "BT Communication Trace output" for 3 seconds.
        GTY762500Courtesy of © TOYOTA, LICENSE AGREEMENT TMS1002
      7. According to the instructions on the screen, save the "Bluetooth" Connection History data to a USB memory device.
      8. Select "Recording ON/OFF" on the Diagnosis Recorder screen to illuminate the green "Recording ON/OFF" indicator.

        HINT: 

        Make sure that the green "Recording ON/OFF" indicator returns to illuminated state, after performing the above procedure.

      9. Connect the USB memory device with the saved "Bluetooth" connection history data to the Techstream.
      10. Turn the Techstream on.
      11. Enter the following menus: Advanced Function / Bluetooth Connection History.
      12. According to the Techstream screen, select the saved "Bluetooth" Connection History file.
      13. When an item is stored for "Bluetooth" Connection History, record it before proceeding with troubleshooting.
        "BLUETOOTH" CONNECTION HISTORY SCREEN DESCRIPTION

        Item Content
        Occurrence Start Date/Time Date and time of "Bluetooth" connection are displayed.
        Occurrence End Date/Time Date and time of "Bluetooth" disconnection are displayed.
        History Type Type of "Bluetooth" Connection History is displayed.
        Result "Bluetooth" connection result is displayed.
        Contents "Bluetooth" connection status is displayed.
        "Bluetooth" Address "Bluetooth" device address is displayed.
        Continuance Time The number of retries when "Bluetooth" connection was performed is displayed.
        HISTORY TYPE: ACC ON

        Result Contents Detail Areas to be Checked
        - - Engine switch on (ACC) -
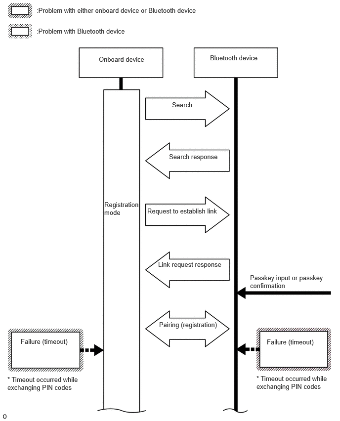
        HISTORY TYPE: REGISTRATION

        Result Contents Detail Areas to be Checked
        Success (HFP) No Error "Bluetooth" device was registered as a hands-free device properly. -
        Success (AVP) No Error "Bluetooth" device was registered as a "Bluetooth" audio device properly. -
        Failure Time Out "Bluetooth" connection could not be established properly.
        • Check that the "Bluetooth" device is in the cabin.
        • Check that the "Bluetooth" device is not connected to another device using the "Bluetooth" connection.
        • Restart the "Bluetooth" device and operate it again.
        Authentication Error Wrong PIN code was input for PIN code verification. Perform "Bluetooth" device registration again. (Input PIN code correctly.)
        Confirmation button was not selected even though a passkey was displayed. Perform "Bluetooth" device registration again. (When a passkey is displayed, select the confirmation button.)
        A verification error occurred between the radio receiver assembly and "Bluetooth" device. Restart the radio receiver assembly and "Bluetooth" device, and operate them again.
        ACL Link Disconnection "Bluetooth" connection was disconnected by operating the "Bluetooth" device. Perform "Bluetooth" device registration again.
        "Bluetooth" connection could not be established due to wave interference around the vehicle. Check for wave interference and perform "Bluetooth" device registration again.
        "Bluetooth" device was outside the communication area. Bring the "Bluetooth" device near the radio receiver assembly and perform "Bluetooth" device registration again.
        "Bluetooth" setting on the "Bluetooth" device was off. Change the "Bluetooth" setting to on and perform "Bluetooth" device registration again.
        "Bluetooth" device was off. Turn the "Bluetooth" device on and perform "Bluetooth" device registration again.
        Memory Write Failure "Bluetooth" device information could not be stored in the radio receiver assembly. Perform "Bluetooth" device registration again.
        Other Error An error other than above occurred. After turning the engine switch off and back to on (IG) again, perform "Bluetooth" device registration again.
        Cancel No Error Registration was suspended by operating the radio receiver assembly or "Bluetooth" device. -
        HISTORY TYPE: CONNECTION

        Result Contents Detail Areas to be Checked
        • Auto Connect Success (HFP)
        • Manual Connect Success (HFP)
        No Error "Bluetooth" device was connected as a hands-free device properly. -
        • Auto Connect Failure (HFP)
        • Manual Connect Failure (HFP)
        Time Out "Bluetooth" connection could not be established properly.
        • Check that the "Bluetooth" device is in the cabin.
        • Check that the "Bluetooth" device is not connected to another device using the "Bluetooth" connection.
        • Restart the "Bluetooth" device and operate it again.
        Authentication Error Verification of authentication key between the radio receiver assembly and "Bluetooth" device failed. If "Bluetooth" connection fails multiple times, perform registration again.
        A verification error occurred between the radio receiver assembly and "Bluetooth" device. Restart the radio receiver assembly and "Bluetooth" device, and operate them again.
        Page Time Out Could not find a "Bluetooth" device near the radio receiver assembly. Bring the "Bluetooth" device near the radio receiver assembly and perform "Bluetooth" connection again.
        "Bluetooth" connection could not be established due to wave interference around the vehicle. Check for wave interference and perform "Bluetooth" connection again.
        "Bluetooth" device was outside the communication area. Bring the "Bluetooth" device near the radio receiver assembly and perform "Bluetooth" connection again.
        "Bluetooth" setting on the "Bluetooth" device was off. Change the "Bluetooth" setting to on and perform "Bluetooth" connection again.
        "Bluetooth" device was off. Turn the "Bluetooth" device on and perform "Bluetooth" connection again.
        A malfunction of the "Bluetooth" device occurred. Restart the "Bluetooth" device and operate it again.
        HISTORY TYPE: CONNECTION

        Result Contents Detail Areas to be Checked
        • Auto Connect Failure (HFP)
        • Manual Connect Failure (HFP)
        ACL Link Disconnection "Bluetooth" connection was disconnected by operating the "Bluetooth" device. Perform "Bluetooth" connection again.
        "Bluetooth" connection could not be established due to wave interference around the vehicle. Check for wave interference and perform "Bluetooth" connection again.
        "Bluetooth" device was outside the communication area. Bring the "Bluetooth" device near the radio receiver assembly and perform "Bluetooth" connection again.
        "Bluetooth" setting on the "Bluetooth" device was off. Change the "Bluetooth" setting to on and perform "Bluetooth" connection again.
        "Bluetooth" device was off. Turn the "Bluetooth" device on and perform "Bluetooth" connection again.
        A malfunction of the "Bluetooth" device occurred. Restart the "Bluetooth" device and operate it again.
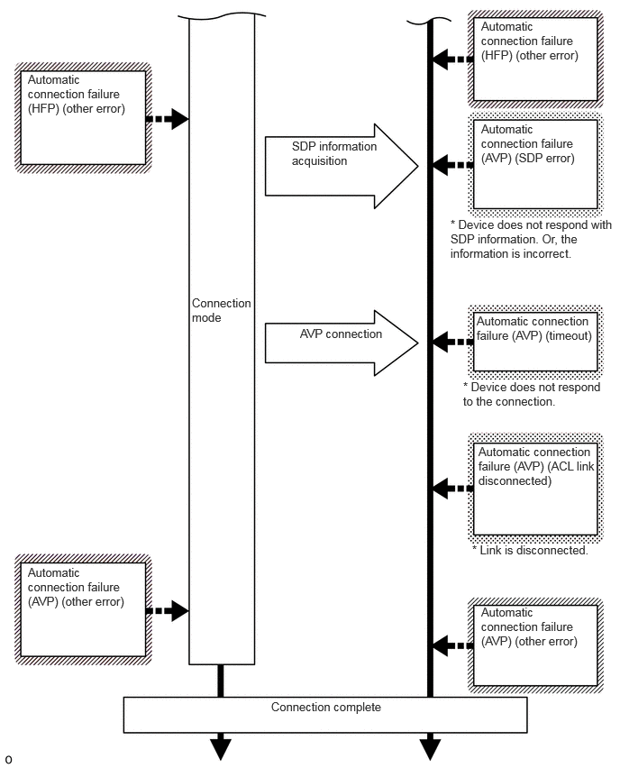
        SDP Error HFP was disabled on the "Bluetooth" device. Enable HFP on the "Bluetooth" device and perform "Bluetooth" connection again.
        "Bluetooth" device which operation had not been confirmed was used. Check that the "Bluetooth" device is hands-free compatible and its operation has been confirmed.
        Refer to SYSTEM DESCRIPTION [11/2017 - 10/2018] , or refer to SYSTEM DESCRIPTION [10/2018 - 11/2019] 
        Other Error An error other than above occurred. After turning the engine switch off and back to on (IG) again, perform "Bluetooth" device registration again.
        Manual Connect Cancel (HFP) No Error Connection was interrupted by operating the radio receiver assembly or "Bluetooth" device. -
        HISTORY TYPE: CONNECTION

        Result Contents Detail Areas to be Checked
        • Auto Connect Success (AVP)
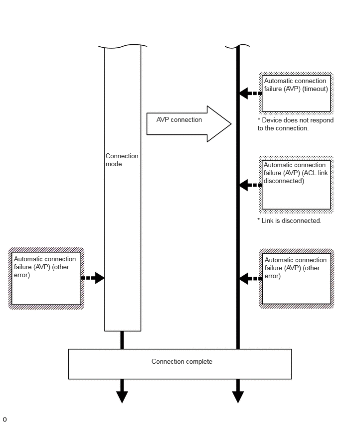
        • Manual Connect Success (AVP)
        No Error "Bluetooth" device was connected as a "Bluetooth" audio device properly. -
        • Auto Connect Failure (AVP)
        • Manual Connect Failure (AVP)
        Time Out "Bluetooth" connection could not be established properly.
        • Check that the "Bluetooth" device is in the cabin.
        • Check that the "Bluetooth" device is not connected to another device using the "Bluetooth" connection.
        • Restart the "Bluetooth" device and operate it again.
        Authentication Error Verification of authentication key between the radio receiver assembly and "Bluetooth" device failed. If "Bluetooth" connection fails multiple times, perform registration again.
        A verification error occurred between the radio receiver assembly and "Bluetooth" device. Restart the radio receiver assembly and "Bluetooth" device, and operate them again.
        Page Time Out Could not find a "Bluetooth" device near the radio receiver assembly. Bring the "Bluetooth" device near the radio receiver assembly and perform "Bluetooth" connection again.
        "Bluetooth" connection could not be established due to wave interference around the vehicle. Check for wave interference and perform "Bluetooth" connection again.
        "Bluetooth" device was outside the communication area. Bring the "Bluetooth" device near the radio receiver assembly and perform "Bluetooth" connection again.
        "Bluetooth" setting on the "Bluetooth" device was off. Change the "Bluetooth" setting to on and perform "Bluetooth" connection again.
        "Bluetooth" device was off. Turn the "Bluetooth" device on and perform "Bluetooth" connection again.
        A malfunction of the "Bluetooth" device occurred. Restart the "Bluetooth" device and operate it again.
        HISTORY TYPE: CONNECTION

        Result Contents Detail Areas to be Checked
        • Auto Connect Failure (AVP)
        • Manual Connect Failure (AVP)
        ACL Link Disconnection "Bluetooth" connection was disconnected by operating the "Bluetooth" device. Perform "Bluetooth" connection again.
        "Bluetooth" connection could not be established due to wave interference around the vehicle. Check for wave interference and perform "Bluetooth" connection again.
        "Bluetooth" device was outside the communication area. Bring the "Bluetooth" device near the radio receiver assembly and perform "Bluetooth" connection again.
        "Bluetooth" setting on the "Bluetooth" device was off. Change the "Bluetooth" setting to on and perform "Bluetooth" connection again.
        "Bluetooth" device was off. Turn the "Bluetooth" device on and perform "Bluetooth" connection again.
        A malfunction of the "Bluetooth" device occurred. Restart the "Bluetooth" device and operate it again.
        SDP Error AVP was disabled on the "Bluetooth" device. Enable AVP on the "Bluetooth" device and perform "Bluetooth" connection again.
        "Bluetooth" device which operation had not been confirmed was used. Check that the "Bluetooth" device is "Bluetooth" audio compatible and its operation has been confirmed.
        Refer to SYSTEM DESCRIPTION [11/2017 - 10/2018] , or refer to SYSTEM DESCRIPTION [10/2018 - 11/2019] 
        Other Error An error other than above occurred. After turning the engine switch off and back to on (IG) again, perform "Bluetooth" device registration again.
        Manual Connect Cancel (AVP) No Error Connection was interrupted by operating the radio receiver assembly or "Bluetooth" device. -
        HISTORY TYPE: DISCONNECTION

        Result Contents Detail Areas to be Checked
        Disconnection Complete (HFP) Link Loss The "Bluetooth" device was moved outside of the communication area. Move the "Bluetooth" device into the communication area.
        "Bluetooth" connection was disconnected due to wave interference around the vehicle. Check for wave interference and perform "Bluetooth" connection again.
        A malfunction of the "Bluetooth" device occurred. Restart the "Bluetooth" device and operate it again.
        Disconnection from Partner "Bluetooth" connection was disconnected by operating the "Bluetooth" device. -
        Disconnection from Self "Bluetooth" connection was disconnected by operating the radio receiver assembly. -
        Other Error An error other than above occurred. After turning the engine switch off and back to on (IG) again, perform "Bluetooth" device registration again.
        Disconnection Complete (AVP) Link Loss The "Bluetooth" device was moved outside of the communication area. Move the "Bluetooth" device into the communication area.
        "Bluetooth" connection was disconnected due to wave interference around the vehicle. Check for wave interference and perform "Bluetooth" connection again.
        A malfunction of the "Bluetooth" device occurred. Restart the "Bluetooth" device and operate it again.
        Disconnection from Partner "Bluetooth" connection was disconnected by operating the "Bluetooth" device. -
        Disconnection from Self "Bluetooth" connection was disconnected by operating the radio receiver assembly. -
        Other Error An error other than above occurred. After turning the engine switch off and back to on (IG) again, perform "Bluetooth" device registration again.
        HISTORY TYPE: SEND

        Result Contents Detail Areas to be Checked
        Success No Error Call was made properly. -
        Failure Out of Service Outside the cellular phone service area. Move the vehicle into a cellular phone service area, check that the "Bluetooth" device is connected to the vehicle and operate the device again.
        Redial Regulation Redial of the "Bluetooth" device was restricted and could not make a hands-free call. Restart the "Bluetooth" device and operate it again.
        Other Error Could not make a hands-free call due to a "Bluetooth" device malfunction. Restart the "Bluetooth" device and operate it again.
        Could not make a hands-free call due to a radio receiver assembly malfunction. After turning the engine switch off and back to on (IG) again, perform "Bluetooth" device registration again.
        Could not make a hands-free call from the radio receiver assembly because the call status of the "Bluetooth" device was not transmitted to the radio receiver assembly. Restart the "Bluetooth" device and operate it again.

        HINT: 

        The names of items in the Result and Contents columns of the table may differ from the actual item displayed on the Techstream.

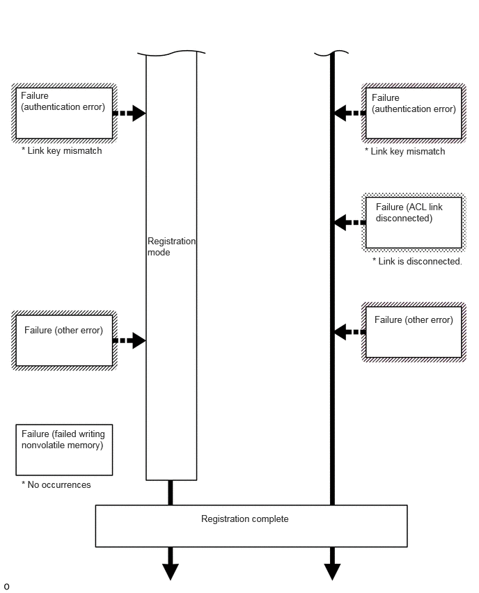
  18. Bluetooth Connection Sequence (Registration from onboard device) 
    GTY799213Courtesy of © TOYOTA, LICENSE AGREEMENT TMS1002
    GTY758925Courtesy of © TOYOTA, LICENSE AGREEMENT TMS1002
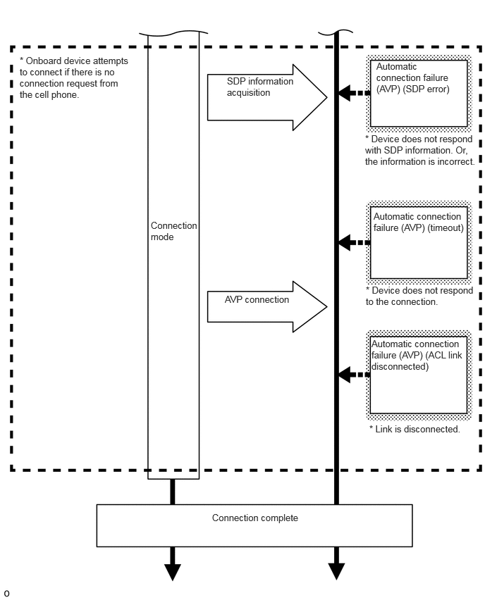
  19. Bluetooth Connection Sequence (Connection from onboard device after registration) 
    GTY743749Courtesy of © TOYOTA, LICENSE AGREEMENT TMS1002
    GTY764366Courtesy of © TOYOTA, LICENSE AGREEMENT TMS1002
  20. Bluetooth Connection Sequence (Registration from Bluetooth device) 
    GTY760611Courtesy of © TOYOTA, LICENSE AGREEMENT TMS1002
    GTY758924Courtesy of © TOYOTA, LICENSE AGREEMENT TMS1002
  21. Bluetooth Connection Sequence (Connection from Bluetooth device after registration) 
    GTY756957Courtesy of © TOYOTA, LICENSE AGREEMENT TMS1002
    GTY755011Courtesy of © TOYOTA, LICENSE AGREEMENT TMS1002
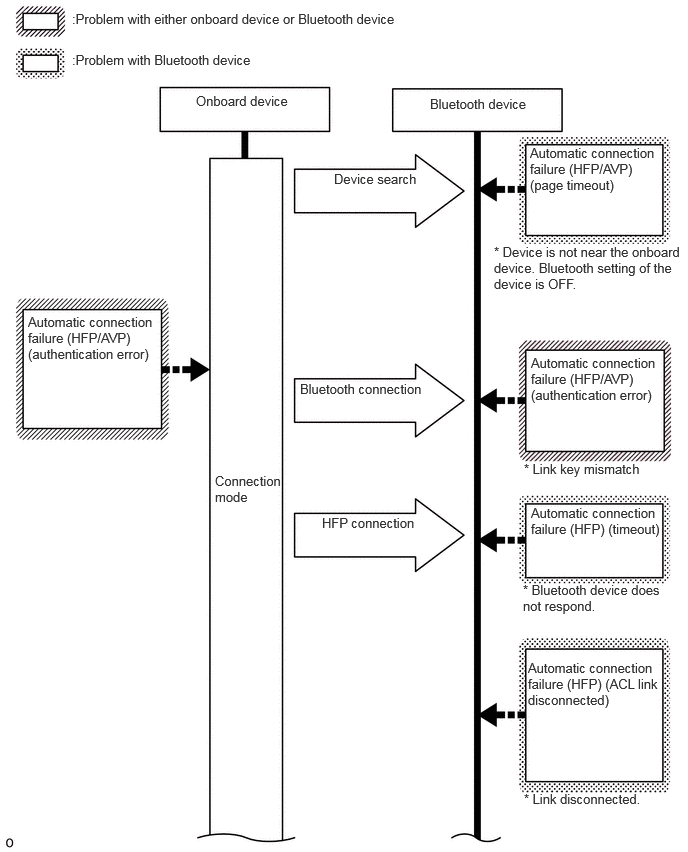
  22. Bluetooth Connection Sequence (Automatic Connection) 
    GTY760563Courtesy of © TOYOTA, LICENSE AGREEMENT TMS1002
    GTY758906Courtesy of © TOYOTA, LICENSE AGREEMENT TMS1002
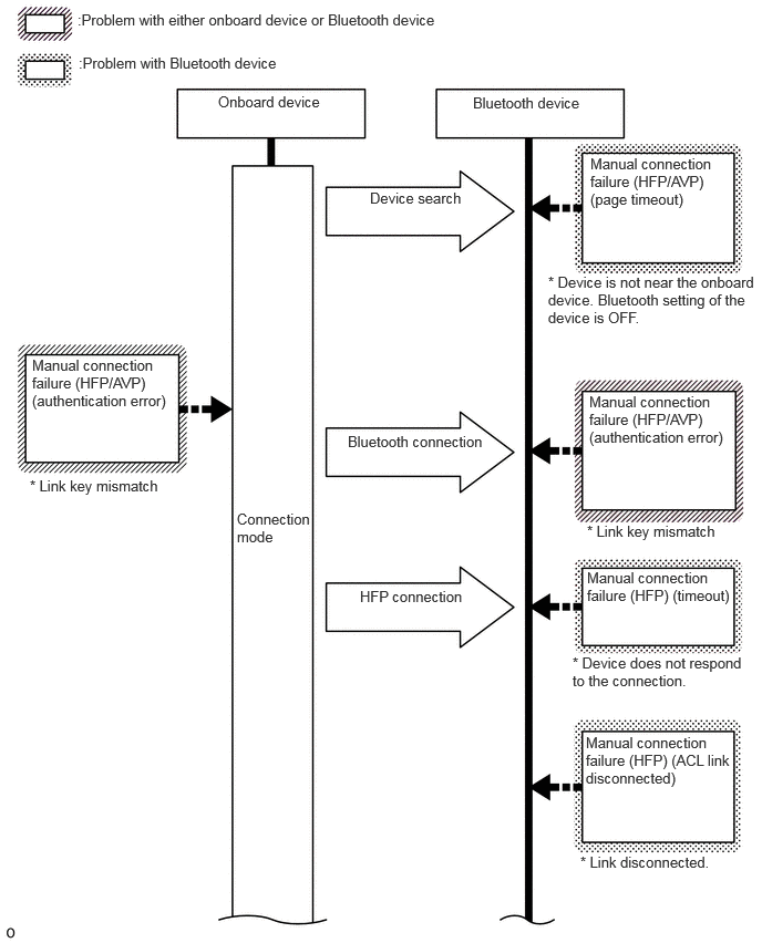
  23. Bluetooth Connection Sequence (Manual Connection) 
    GTY773885Courtesy of © TOYOTA, LICENSE AGREEMENT TMS1002
    GTY769222Courtesy of © TOYOTA, LICENSE AGREEMENT TMS1002
  24. Bluetooth Connection Sequence (Disconnection Processing) 
    GTY742426Courtesy of © TOYOTA, LICENSE AGREEMENT TMS1002
    GTY612750Courtesy of © TOYOTA, LICENSE AGREEMENT TMS1002
    GTY636313Courtesy of © TOYOTA, LICENSE AGREEMENT TMS1002
  25. Bluetooth Connection Sequence (Phone Call Processing) 
    GTY744233Courtesy of © TOYOTA, LICENSE AGREEMENT TMS1002
    GTY681539Courtesy of © TOYOTA, LICENSE AGREEMENT TMS1002

    HINT: 

    Bluetooth Related Terms:

    Marking in Repair Information Description
    HFP (Hands Free Profile) Profile for making and receiving telephone calls.
    AVP (Audio/Video Profile) Profile for music playback, information display and operation.
    ACL (Asynchronous Connection Less) One of the Bluetooth connection methods used for data transfer.
    SDP (Service Discovery Protocol) Protocol used to determine what kind of service is supported by the connected device.