LEMON Manuals: Even more car manuals for everyone: 1960-2025
Home >> Lexus >> 2019 >> RC F >> Repair and Diagnosis >> Engine Performance >> Testing & Diagnosis >> Engine Control System - Diagnostics - Introduction (1 Of 8) >> SFI System >> System Diagram [09/2014 - 11/2017] >> System Diagram [09/2014 - 11/2017]
April 5, 2026: LEMON Manuals is launched! Read the announcement.

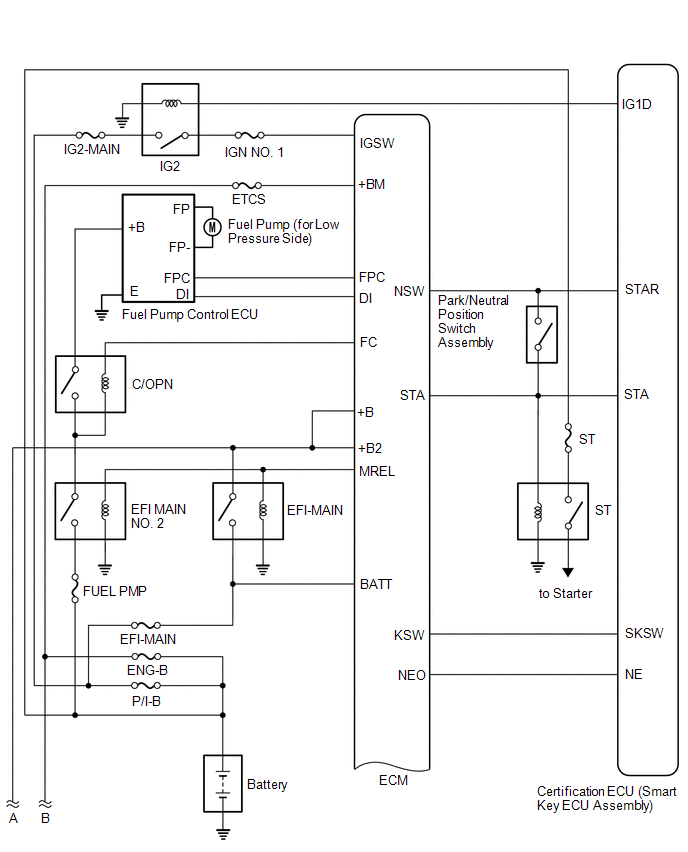
System Diagram [09/2014 - 11/2017]

GTY500263Courtesy of © TOYOTA, LICENSE AGREEMENT TMS1002
GTY513797Courtesy of © TOYOTA, LICENSE AGREEMENT TMS1002
GTY519799Courtesy of © TOYOTA, LICENSE AGREEMENT TMS1002
GTY504070Courtesy of © TOYOTA, LICENSE AGREEMENT TMS1002
GTY498265Courtesy of © TOYOTA, LICENSE AGREEMENT TMS1002
GTY515740Courtesy of © TOYOTA, LICENSE AGREEMENT TMS1002
GTY509922Courtesy of © TOYOTA, LICENSE AGREEMENT TMS1002