LEMON Manuals: Even more car manuals for everyone: 1960-2025
Home >> Lexus >> 2019 >> RX 450h Base >> Repair and Diagnosis (Single Page) >> Accessories & Equipment >> Exterior Lights >> Lighting System (W/ Automatic Headlight Beam Level Control System) (Diagnostic Codes) (2 Of 2) & Circuit Tests) >> Lighting System (W/ Automatic Headlight Beam Level Control System) >> Circuit Tests >> Power Source Circuit [10/2015 - 08/2019] >> Wiring Diagram
April 5, 2026: LEMON Manuals is launched! Read the announcement.

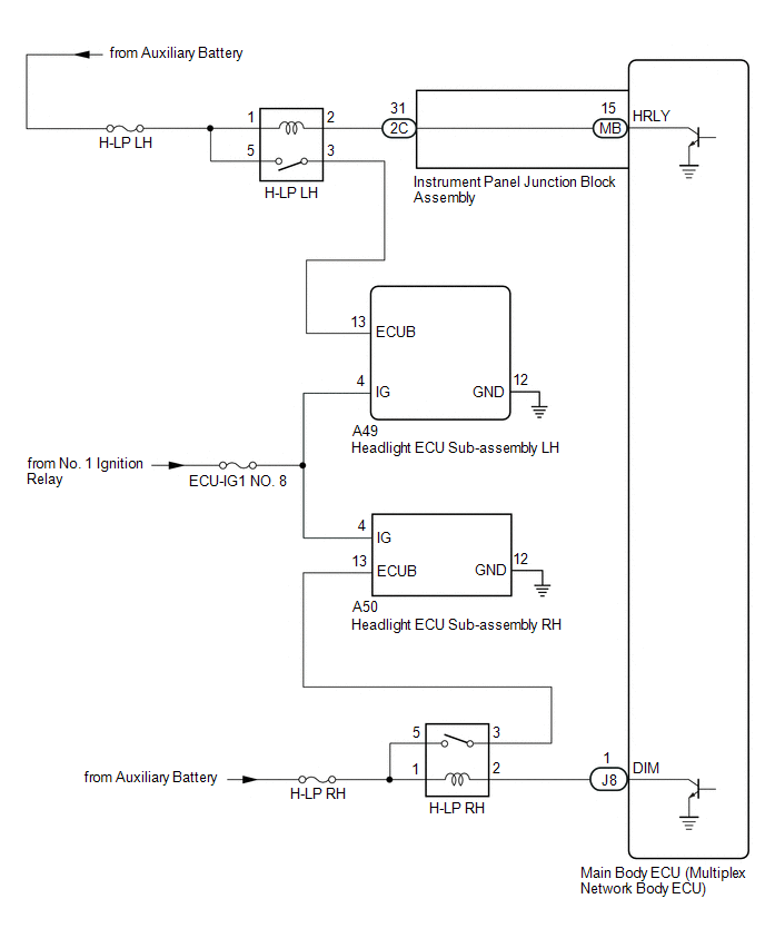
Power Source Circuit [10/2015 - 08/2019]: Wiring Diagram

GTY644613Courtesy of © TOYOTA, LICENSE AGREEMENT TMS1002