LEMON Manuals: Even more car manuals for everyone: 1960-2025
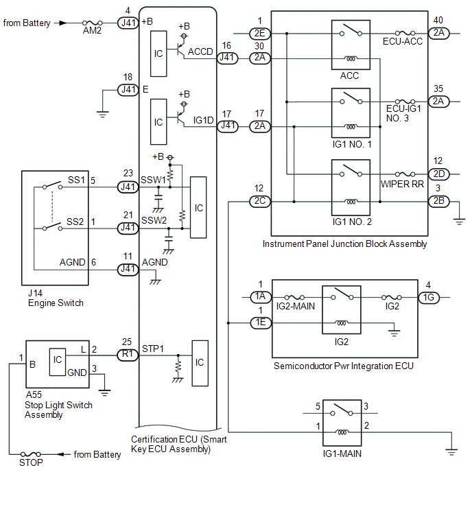
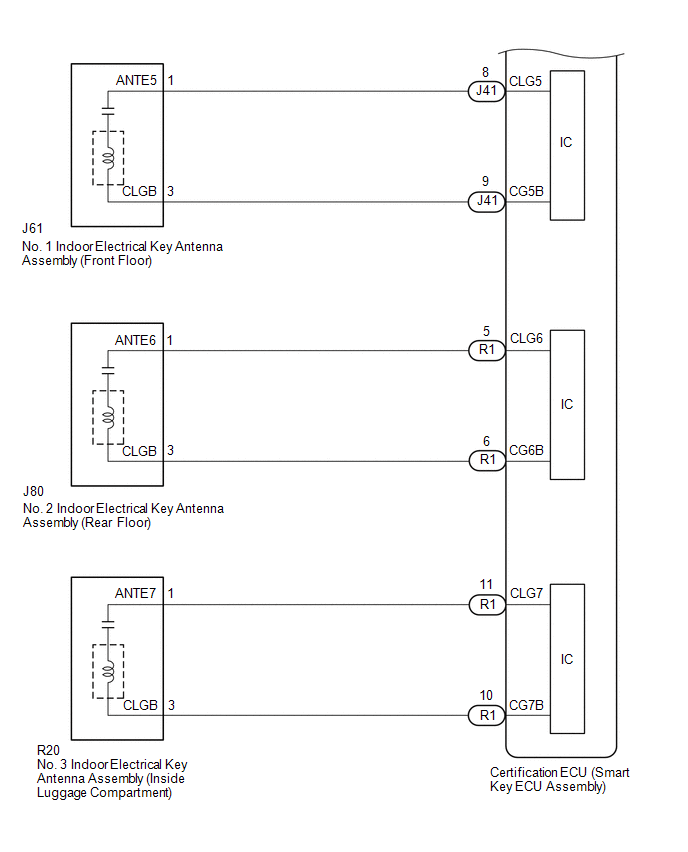
Home >> Lexus >> 2021 >> RX 350 Base, AWD >> Repair and Diagnosis (Single Page) >> Accessories & Equipment >> Anti-Theft Systems >> Smart Access System With Push-Button Start (For Start Function) - Diagnostic Codes & Symptom Tests >> SMART ACCESS SYSTEM WITH PUSH-BUTTON START (for Start Function) >> Power Source Mode does not Change to ON (IG and ACC) [09/2015 - 12/2017] >> Wiring Diagram
April 5, 2026: LEMON Manuals is launched! Read the announcement.

Power Source Mode does not Change to ON (IG and ACC) [09/2015 - 12/2017]: Wiring Diagram

GTY667725Courtesy of © TOYOTA, LICENSE AGREEMENT TMS1002
GTY623320Courtesy of © TOYOTA, LICENSE AGREEMENT TMS1002