LEMON Manuals: Even more car manuals for everyone: 1960-2025
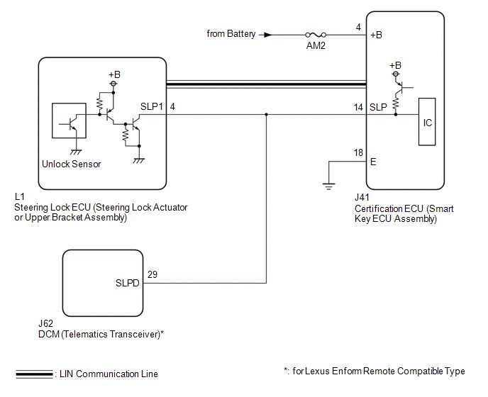
Home >> Lexus >> 2021 >> RX 350 Base, AWD >> Repair and Diagnosis (Single Page) >> Body & Frame >> Door Locks >> Smart Access System With Push-Button Start (For Start Function) - Diagnostic Codes & Symptom Tests >> SMART ACCESS SYSTEM WITH PUSH-BUTTON START (for Start Function) >> DTC B2285: Steering Lock Position Signal Circuit Malfunction [09/2015 - 08/2019] >> Wiring Diagram
April 5, 2026: LEMON Manuals is launched! Read the announcement.

DTC B2285: Steering Lock Position Signal Circuit Malfunction [09/2015 - 08/2019]: Wiring Diagram

GTY613978Courtesy of © TOYOTA, LICENSE AGREEMENT TMS1002