LEMON Manuals: Even more car manuals for everyone: 1960-2025
Home >> Lincoln >> 2003 >> Aviator AWD >> Repair and Diagnosis (Single Page) >> Engine Performance >> System >> Engine Controls - System Test JE Through Z - CNG, Flex-Fuel & Gasoline >> Test X: Constant Control Relay Module >> Testing
April 5, 2026: LEMON Manuals is launched! Read the announcement.

Test X: Constant Control Relay Module: Testing

    NOTE: Diagnostic procedures beginning with step  1) are performed when directed here from TEST C, step 5) , or TEST HX, step 76) .

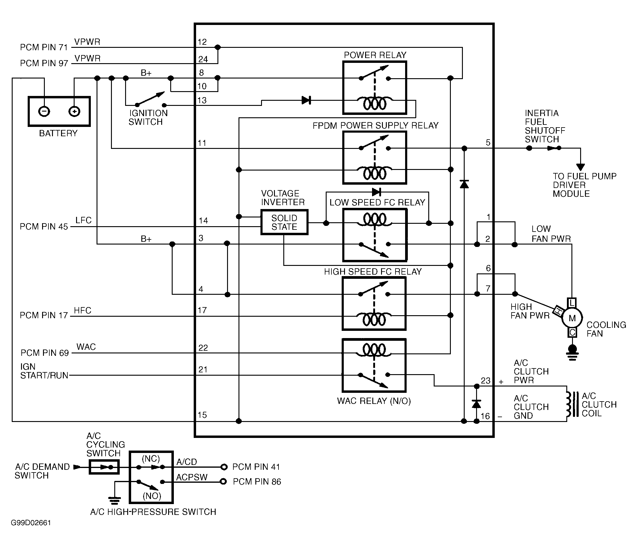
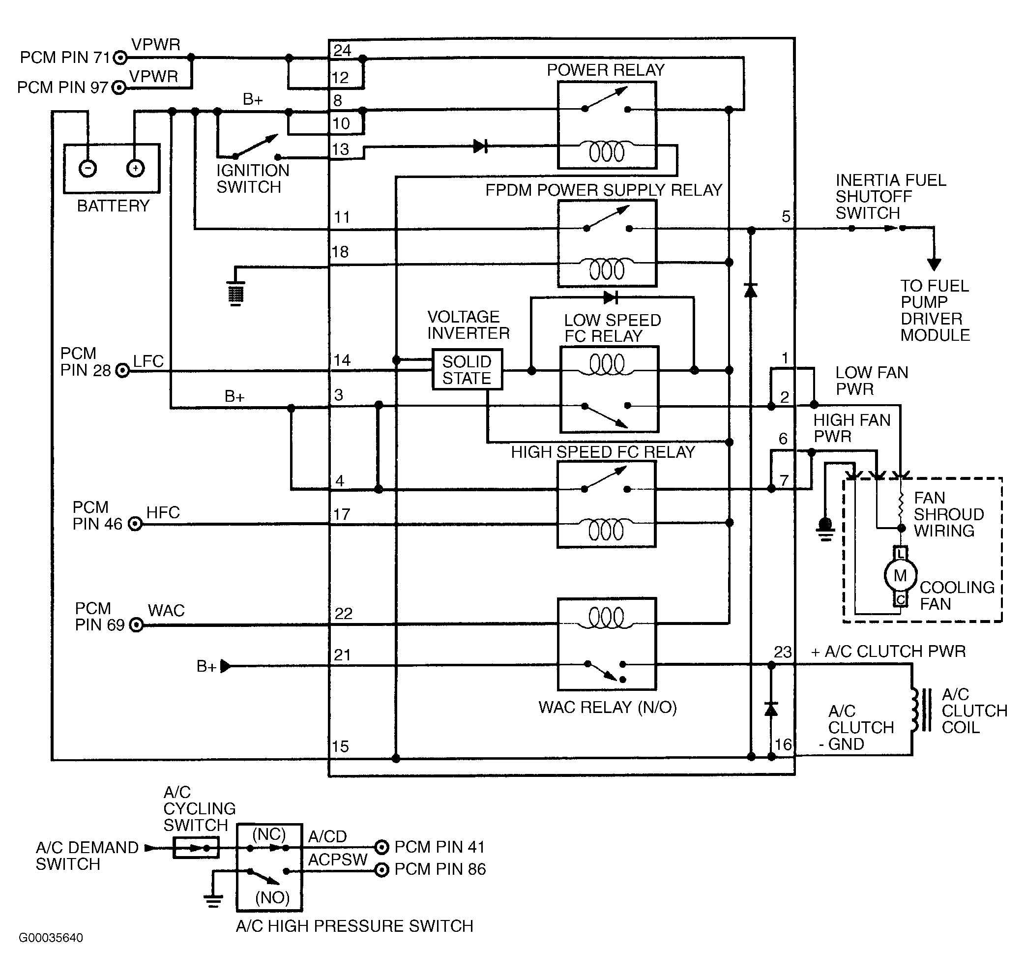
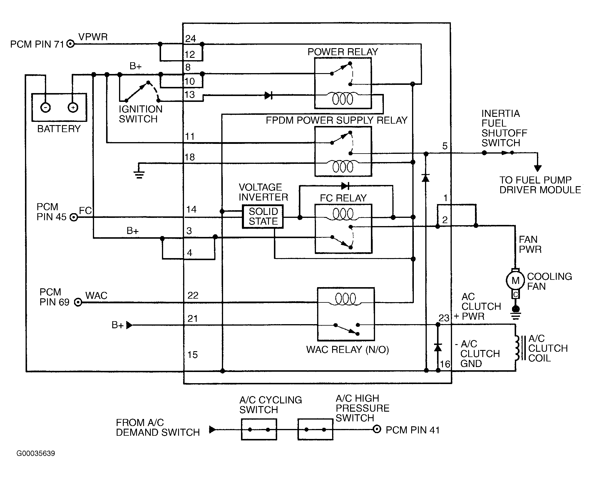
  1. 1) Check For Open VPWR Circuit Between IAC Valve & CCRM
    Turn ignition switch to OFF position. Disconnect fuel injector and CCRM connectors. See CCRM LOCATIONS  table. Disconnect scan tool from Data Link Connector (DLC). Using a DVOM, measure resistance of VPWR circuit between fuel injector harness connector and CCRM harness connector terminals No. 12 and 24. See Figure-Figure . If both resistances are less than 5 ohms, reconnect fuel injector and go to next step. If both resistances are 5 ohms or more, repair open in VPWR circuit between CCRM and splice to fuel injector. See WIRING DIAGRAMS .
  2. 2) Check B+ Voltage & IGN START/RUN Voltage To CCRM

    Using a DVOM, measure voltage between negative battery terminal and B+ circuit at CCRM harness connector terminals No. 8 and 10. Note voltage. Turn ignition switch to ON position. Using a DVOM, measure voltage between negative battery terminal and IGN START/RUN circuit at CCRM harness connector terminal No. 13. If all voltages are more than 10.5 volts, go to next step. If any voltage measurement is 10.5 volts or less, check related fuses. If fuse is blown, check for short to ground in B+ or IGN START/RUN circuit. Repair as necessary and replace fuse. If fuses are okay, repair open in B+ or IGN START/RUN circuit.
  3. 3) Check CCRM GND Circuit

    Turn ignition switch to OFF position. Leave CCRM disconnected. Using a DVOM, measure voltage between terminals No. 8 (VPWR) and No. 15 (GND) at CCRM harness connector. If voltage is more than 10.5 volts, replace CCRM. If voltage is 10.5 volts or less, repair open in GND circuit to CCRM.
    NOTE: A break in step numbering sequence occurs at this point. Procedure skips from step 3) to step 15). No test procedures have been omitted.
  4. NOTE: On single speed cooling fan applications, ignore DTC P1479.

  5. 15) For KOEO & KOER Only DTC P0481 & P1479: Check HFC Control Relay & HFC Circuit In CCRM
    DTC P0481 or P1479 is set when PCM detects a High Speed Fan Control (HFC) primary circuit failure. Possible causes are:
    • Open Or Shorted HFC Circuit
    • Open VPWR Circuit To HFC Relay
    • Faulty CCRM (HFC Relay Or Internal Circuit)
    • Faulty Powertrain Control Module (PCM)

    Turn ignition switch to OFF position. Disconnect CCRM connector. See CCRM LOCATIONS  table. Using a DVOM, measure HFC relay coil resistance between CCRM terminals No. 17 (HFC) and No. 24 (VPWR). See Figure. Resistance should be 65-110 ohms. Also, measure CCRM internal resistance between terminal No. 17 and terminals No. 1-11, 13 and 21, and CCRM case. Measure resistance of CCRM between terminals No. 15 and 17 (it may be necessary to switch the Red and Black DVOM probes to get resistance reading greater than 1000 ohms). Each resistance should be more than 1000 ohms. If all resistances are as specified, leave CCRM disconnected and go to next step. If any resistance is not as specified, replace CCRM.

  6. 16) Check For Open In HFC Circuit

    Turn ignition switch to OFF position. Disconnect PCM connector. Inspect connector for loose, damaged or corroded terminals. Repair as necessary. Using a DVOM, measure resistance of HFC circuit between CCRM harness connector and PCM harness connector. See Figure-Figure . If resistance is less than 5 ohms, go to next step. If resistance is 5 ohms or more, repair open in HFC circuit.
  7. 17) Check HFC Circuit For Short To PWR In Harness

    Turn ignition switch to ON position. Using a DVOM, measure voltage between chassis ground and HFC circuit at PCM harness connector. If voltage is less than one volt, go to next step. If voltage is one volt or more, repair short to PWR in HFC circuit.
  8. 18) Check HFC Circuit For Short To Ground In Harness

    Turn ignition switch to OFF position. Disconnect scan tool from Data Link Connector (DLC). Using a DVOM, measure resistance between chassis ground and HFC circuit at PCM harness connector. See Figure-Figure . If resistance is 10 k/ohms or less, repair short to ground in HFC circuit. If resistance is more than 10 k/ohms and DTC P1479 was not retrieved, replace CCRM and verify HIGH FAN PWR circuit is not shorted to ground. If resistance is more than 10 k/ohms and you were directed here to diagnose DTC P0481 or P1479, connect scan tool to DLC. Turn ignition switch to ON position. Using scan tool, access OUTPUT TEST MODE. See OUTPUT TEST MODE under ADDITIONAL SYSTEM FUNCTIONS. Command high speed fan ON, wait 10 seconds and then command high speed fan OFF. If high speed fan turns on and off, disregard DTC P0481 or P1479, repeat QUICK TEST and service any DTCs as necessary. If high speed fan does not turn on and off, replace PCM.
    NOTE: A break in step numbering sequence occurs at this point. Procedure skips from step 18) to step 20). No test procedures have been omitted.
  9. NOTE: For additional testing information, see DIAGNOSTIC AIDS .

  10. 20) For KOEO & KOER Only DTC P0480 & P1474: Check Fan Operation
    DTC P0480 and P1474 indicate primary circuit failure in Low Fan Control (LFC) circuit or Fan Control (FC) circuit for single cooling fan systems. Possible causes are:
    • Open Or Shorted FC/LFC Circuit
    • Open VPWR Circuit To LFC Relay
    • Faulty CCRM (Low Speed Fan Control Relay)
    • Faulty PCM

    Turn ignition switch to ON position. If cooling fan runs continuously, go to step  24). If cooling fan does not run continuously, go to next step.

  11. 21) Check FC/LFC Circuit For Short To Ground In Harness

    Turn ignition switch to OFF position. Disconnect CCRM connector. Disconnect scan tool from Data Link Connector (DLC). Disconnect PCM connector. Inspect connector for loose, damaged or corroded terminals. Repair as necessary. Using a DVOM, measure resistance between chassis ground and FC/LFC circuit at CCRM harness connector terminal No. 14. See Figure-Figure . If resistance is more than 10 k/ohms, go to next step. If resistance is 10 k/ohms or less, repair FC/LFC circuit for short to ground.
  12. 22) Check Fan Running Mode

    Connect CCRM connector. Leave PCM disconnected. Turn ignition switch to ON position. If cooling fan runs continuously, replace PCM. If cooling fan does not run continuously, replace CCRM.
    NOTE: A break in step numbering sequence occurs at this point. Procedure skips from step 22) to step 24). No test procedures have been omitted.
  13. 24) Check For Open In FC/LFC Circuit In Harness

    Turn ignition switch to OFF position. Disconnect CCRM connector. Disconnect PCM connector. Inspect connector for loose, damaged or corroded terminals. Repair as necessary. Using a DVOM, measure resistance of FC/LFC circuit between CCRM harness connector and PCM harness connector. See PCM CONNECTOR IDENTIFICATION and Figure-Figure . If resistance is less than 5 ohms, go to next step. If resistance is 5 ohms or more, repair open in FC/LFC circuit.
  14. 25) Check FC/LFC Circuit For Short To PWR In Harness

    Turn ignition switch to ON position. Using a DVOM, measure voltage between chassis ground and FC/LFC circuit at CCRM harness connector terminal No. 14. If voltage is less than one volt, go to next step. If voltage is one volt or more, repair short to B+ Or VPWR in FC/LFC circuit.
  15. 26) FC/LFC Circuit Fault Isolation Check

    Turn ignition switch to OFF position. Reconnect CCRM connector. Connect a jumper wire between chassis ground and FC/LFC circuit at PCM harness connector. See PCM CONNECTOR IDENTIFICATION and Figure-Figure . If cooling fan continues to run, replace CCRM. If cooling fan does not continue to run, replace PCM.
    NOTE: A break in step numbering sequence occurs at this point. Procedure skips from step 26) to step 30). No test procedures have been omitted.
  16. NOTE: For additional testing information, see DIAGNOSTIC AIDS .
    NOTE: FC/LFC circuit is grounded to turn cooling fan off.

  17. 30) For Continuous Memory Only DTC P0480 & P1474: Check FC/LFC Circuit For Open Or Short To PWR
    DTC P0480 & P1474 indicates primary circuit failure in Low Fan Control (LFC) circuit or Fan Control (FC) circuit for single cooling fan systems. Possible causes are:
    • Open Or Shorted FC/LFC Circuit
    • Open VPWR Circuit To LFC Relay
    • Faulty CCRM (Low Speed Fan Control Relay)
    • Faulty PCM

    Turn ignition switch to OFF position. Disconnect cooling fan connector. Connect a test light between negative battery terminal and LOW FAN PWR circuit (FAN PWR circuit on Mustang 3.8L) at cooling fan harness connector. See Figure-Figure . Turn ignition switch to ON position. Test light should be off. Check for indication of a fault while performing the following:

    • Shake, wiggle and bend FC/LFC circuit between CCRM and PCM.
    • Lightly tap CCRM to simulate road shock.

    A fault (open or short to PWR in FC/LFC circuit) is indicated when test light blinks or is illuminated. If fault is indicated, isolate fault and repair as necessary. If fault is not indicated, go to next step.

  18. 31) Check FC/LFC Circuit For Short To Ground

    Turn ignition switch to OFF position. Connect scan tool to Data Link Connector (DLC). Leave cooling fan connector disconnected and test light connected. Turn ignition switch to ON position. Using scan tool, access OUTPUT TEST MODE. See OUTPUT TEST MODE under ADDITIONAL SYSTEM FUNCTIONS. Command LOW SPEED FAN ON. Test light should illuminate. Check for indication of a fault while performing the following:
    • Shake, wiggle and bend FC/LFC circuit between CCRM and PCM.
    • Lightly tap CCRM to simulate road shock.

    A fault (short to ground in FC/LFC circuit or open in VPWR circuit) is indicated when test light turns off. If fault is indicated, isolate fault and repair as necessary. If fault is not indicated, concern is intermittent and cannot be duplicated at this time. Go to TEST Z, step  1) and check for intermittent faults.

    NOTE: A break in step numbering sequence occurs at this point. Procedure skips from step 31) to step 35). No test procedures have been omitted.
  19. NOTE: For additional testing information, see DIAGNOSTIC AIDS .
    NOTE: On single-speed cooling fan applications, ignore DTCs P0481 and P1479.

  20. 35) For Continuous Memory Only DTC P0481 & P1479: Check High Speed Fan Control Circuit For Open Or Short To PWR
    DTC P0481 & P1479 indicate primary circuit failure in High Speed Fan Control (HFC) circuit. Possible causes are:
    • Open Or Shorted HFC Circuit
    • Open VPWR Circuit To HFC Relay
    • Faulty CCRM (High Speed Fan Control Relay Or Internal Circuit)
    • Faulty Powertrain Control Module (PCM)

    Turn ignition switch to OFF position. Disconnect cooling fan connector. Inspect connector for loose, damaged or corroded terminals. Repair as necessary. Connect a test light between negative battery terminal and HIGH FAN PWR circuit terminal at cooling fan harness connector. See Figure or Figure . Turn ignition switch to ON position. Using scan tool, access OUTPUT TEST MODE. See OUTPUT TEST MODE under ADDITIONAL SYSTEM FUNCTIONS. Command HIGH SPEED FAN ON. Test light should illuminate. Check for indication of a fault while performing the following:

    • Shake, wiggle and bend HFC circuit between CCRM and PCM.
    • Lightly tap CCRM to simulate road shock.

    A fault (open or short to PWR in HFC circuit) is indicated when test light turns off. If fault is indicated, isolate fault and repair as necessary. If fault is not indicated, go to next step.

  21. 36) Check HFC Circuit For Short To Ground

    Turn ignition switch to ON position. Using scan tool, command HIGH SPEED FAN OFF. Test light should be off. Check for indication of a fault while performing the following:
    • Shake, wiggle and bend HFC circuit between CCRM and PCM.
    • Lightly tap CCRM to simulate road shock.

    A fault (short to ground in HFC circuit) is indicated when test light illuminates. If fault is indicated, isolate fault and repair as necessary. If fault is not indicated, concern is intermittent and cannot be duplicated at this time. Go to TEST Z, step  1) and check for intermittent faults.

    NOTE: A break in step numbering sequence occurs at this point. Procedure skips from step 36) to step 40). No test procedures have been omitted.
  22. NOTE: For proper results of the following test step, no DTCs must have been present during QUICK TEST.
    NOTE: Diagnostic procedures beginning with step  40) are performed when directed here from ELECTRIC COOLING FAN DOES NOT RUN AT LOW, MEDIUM &/OR HIGH SPEED under SYMPTOMS in TROUBLE SHOOTING - NO CODES - CNG & GASOLINE article.

  23. 40) Electric Cooling Fan Functional Check
    Turn ignition switch to OFF position. Connect scan tool to Data Link Connector (DLC). Turn ignition switch to ON position. Using scan tool, access OUTPUT TEST MODE. See OUTPUT TEST MODE under ADDITIONAL SYSTEM FUNCTIONS. Command cooling fan ON and check cooling fan operation. On 2-speed cooling fan applications, check both fan speeds (wait 30 seconds after commanding HIGH SPEED FAN ON). If cooling fan operates correctly (all speeds), cooling fan circuits are okay. Check engine cooling system for mechanical faults. See COOLING SYSTEM TROUBLE SHOOTING under ENGINE MECHANICAL in BASIC TROUBLE SHOOTING article in GENERAL INFORMATION. If cooling fan does not operate correctly, command cooling fan OFF, remain in OUTPUT TEST MODE and go to next step.
  24. 41) Cooling Fan Concern: Check Cooling Fan For Operation At All Speeds

    On Mustang 3.8L, go directly to next step. On all others, if cooling fan did not operate at any speed during functional check, remain in OUTPUT TEST MODE and go to next step. If cooling fan operated at only one speed, remain in OUTPUT TEST MODE and go to step  50).
  25. 42) Cooling Fan Will Not Operate At Any Speed: Command FAN ON & Check For Voltage At Cooling Fan

    Disconnect cooling fan connector. Command FAN ON (HIGH SPEED FAN ON for 2-speed applications). Using a DVOM, measure voltage between chassis ground and HIGH FAN PWR circuit (FAN PWR circuit on Mustang 3.8L) at cooling fan harness connector. If voltage is 10 volts or less, go to next step. If voltage is more than 10 volts, PWR is being supplied to cooling fan. Turn ignition switch to OFF position and go to step  45).
  26. 43) Check For B+ To Fan Control Relays IN CCRM

    Turn ignition switch to OFF position. Disconnect CCRM connector. Using a DVOM, measure voltage between chassis ground and B+ circuits at CCRM harness connector terminals No. 3 and 4. See Figure-Figure . If both voltage measurements are more than 10 volts, go to next step. If either voltage measurement is 10 volts or less, fault exists in B+ circuit. Check condition of related fuses. If fuse is blown, check for short to ground in B+, or HIGH FAN PWR (FAN PWR on Mustang 3.8L) circuit. Repair as necessary. If fuse is okay, check for open B+ circuit. Repair as necessary, reconnect all components and recheck system operation.
  27. 44) Check For Open FAN PWR Circuit Between CCRM & Cooling Fan

    Turn ignition switch to OFF position. Ensure CCRM and cooling fan are disconnected. Perform appropriate procedure:

    • Mustang 3.8L

      Using a DVOM, measure resistance of FAN PWR circuit between cooling fan harness connector and CCRM harness connector. See Figure and Figure . If resistance is less than 7 ohms, go to step  70). If resistance is 7 ohms or more, locate and repair open in FAN PWR circuit between cooling fan and CCRM. After repair is complete, reconnect all components and recheck system operation.
    • Mustang 4.6L & ZX2

      Using a DVOM, measure resistance of HIGH FAN PWR and LOW FAN PWR circuits between cooling fan harness connector and CCRM harness connector. See Figure-Figure . If both resistance measurements are less than 7 ohms, replace CCRM. Ensure FAN PWR circuits are not shorted to ground. Reconnect all components and recheck system operation. If either resistance measurement is 7 ohms or more, locate and repair open circuit between cooling fan and CCRM. After repair is complete, reconnect all components and recheck system operation.
  28. 45) Check For Open Cooling Fan Ground Circuit

    Disconnect scan tool from DLC. Using a DVOM, measure resistance of ground circuit between chassis ground and cooling fan harness connector. See Figure-Figure . If resistance is 5 ohms or more, locate and repair open in ground circuit. Reconnect all components and recheck system operation. If resistance is less than 5 ohms, replace cooling fan. Reconnect all components and recheck system operation.
    NOTE: A break in step numbering sequence occurs at this point. Procedure skips from step 45) to step 50). No test procedures have been omitted.
  29. 50) Determine Which Fan Speed Is Operational

    If low speed fan is functioning properly, but high speed cooling fan is inoperative, go to step  65). If low speed fan is inoperative, go to next step.
  30. 51) Low Speed Cooling Fan Inoperative: Command Low Speed Fan ON & Check For Voltage To Cooling Fan

    Turn ignition switch to OFF position. Disconnect cooling fan connector. Turn ignition switch to ON position. Using scan tool in OUTPUT TEST MODE, command LOW SPEED FAN ON. Using a DVOM, measure voltage between chassis ground and LOW FAN PWR circuit at cooling fan harness connector. On all models, if voltage is 10 volts or less, go to next step. If voltage is more than 10 volts, go to step  54) (Mustang 4.6L), or replace cooling fan (ZX2). Reconnect all components and recheck system operation.
  31. 52) Check For Open Low Fan Power Circuit Between CCRM & Cooling Fan

    Turn ignition switch to OFF position. Disconnect CCRM connector. Using a DVOM, measure resistance of LOW FAN PWR circuit between cooling fan harness connector and CCRM harness connector. See Figure, Figure and Figure . If both resistance measurements are less than 5 ohms, go to step  70). If either resistance measurement is 5 ohms or more, locate and repair open in LOW FAN PWR circuit. Reconnect all components and recheck system operation.
    NOTE: A break in step numbering sequence occurs at this point. Procedure skips from step 52) to step 54). No test procedures have been omitted.
  32. 54) Check For Open Dropping Resistor On Fan Shroud Assembly

    Turn ignition switch to OFF position. Using a DVOM, measure resistance between LOW FAN PWR and HIGH FAN PWR circuits at cooling fan shroud assembly. See Figure. If resistance is less than 6 ohms, replace cooling fan. If resistance is 6 ohms or more, carefully remove dropping resistor from mounts and check condition of resistor. Replace as necessary. If resistor is okay, replace cooling fan.
    NOTE: A break in step numbering sequence occurs at this point. Procedure skips from step 54) to step 65). No test procedures have been omitted.
  33. 65) High Speed Cooling Fan Inoperative: Command High Speed Fan ON & Check For Voltage To Cooling Fan

    Turn ignition switch to OFF position. Disconnect cooling fan connector. Turn ignition switch to ON position. Using scan tool in OUTPUT TEST MODE, command HIGH SPEED FAN ON. Using a DVOM, measure voltage between chassis ground and HIGH FAN PWR circuit at cooling fan harness connector. If voltage is 10.5 volts or less, go to next step. If voltage is more than 10.5 volts, replace cooling fan. Reconnect all components and recheck system operation.
  34. 66) Check For Open High Fan Power Circuit

    Turn ignition switch to OFF position. Disconnect CCRM connector. Using a DVOM, measure resistance of HIGH FAN PWR circuit between cooling fan harness connector and CCRM harness connector. See Figure, Figure and Figure . If resistance is less than 5 ohms, go to step  70). If resistance is 5 ohms or more, locate and repair open in HIGH FAN PWR circuit. Reconnect all components and recheck system operation.
    NOTE: A break in step numbering sequence occurs at this point. Procedure skips from step 66) to step 70). No test procedures have been omitted.
  35. NOTE: An inoperative high speed or low speed fan can be caused by a primary circuit fault, even though a DTC was not set.

  36. 70) Attempt To Access PIDs With Scan Tool
    If scan tool being used is capable of accessing PIDs, go to next step. If scan tool is unable to access PIDs, go to step  73) (cooling fan inoperative on Mustang 3.8L, or low speed cooling fan inoperative on all others), or step  16) (high speed cooling fan inoperative).
  37. 71) Check Operation Of Low Speed Or High Speed Cooling Fan Primary Circuits

    Reconnect all connectors. Turn ignition switch to ON position. Using scan tool, access OUTPUT TEST MODE. See OUTPUT TEST MODE under ADDITIONAL SYSTEM FUNCTIONS. Perform appropriate procedure:

    • High Speed Fan Inoperative (Except Mustang 3.8L)

      Using scan tool, access HFC and HFCF PIDs from PID/DATA MONITOR & RECORD menu. With HFC PID OFF (high speed cooling fan commanded OFF by PCM), HFCF PID should indicate NO (no fault). Command HIGH SPEED FAN ON. HFC PID should now indicate ON and HFCF PID should still indicate NO. If HFCF PID value indicated YES (fault present) with HIGH SPEED FAN commanded ON or OFF, a primary circuit fault is detected. Go to step  15) and perform diagnostics for DTC P1479. If HFCF PID indicated NO with high speed cooling fan commanded ON or OFF, primary circuits are okay. Replace CCRM. Ensure HIGH FAN PWR circuit is not shorted to ground. Recheck cooling fan operation.
    • Low Speed Cooling Fan Inoperative (Cooling Fan Inoperative On Mustang 3.8L)

      Using scan tool, access LFC and LFCF PIDs from PID/DATA MONITOR & RECORD menu. With LFC PID OFF (low speed cooling fan commanded OFF by PCM), LFCF PID should indicate NO (no fault). Command LOW SPEED FAN ON. LFC PID should now indicate ON and LFCF PID should still indicate NO. If LFCF PID value indicated YES (fault present) with LOW SPEED FAN commanded ON or OFF, a primary circuit fault is detected. Go to step  20) and perform diagnostics for DTC P1474. If LFCF PID indicated NO with low speed cooling fan commanded ON or OFF, primary circuits are okay. Replace CCRM. Ensure LOW FAN PWR circuit (FAN PWR circuit on Mustang 3.8L) is not shorted to ground. Recheck cooling fan operation.
    NOTE: A break in step numbering sequence occurs at this point. Procedure skips from step 71) to step 73). No test procedures have been omitted.
  38. 73) Check FC/LFC Circuit For Short To Ground In Harness

    Turn ignition switch to OFF position. Disconnect scan tool from DLC. Disconnect PCM connector. Inspect connector for loose, damaged or corroded terminals. Repair as necessary. Using a DVOM, measure resistance between chassis ground and FC/LFC circuit at CCRM harness connector. See Figure-Figure . If resistance is more than 10 k/ohms, replace CCRM. Ensure LOW FAN PWR (FAN PWR on Mustang 3.8L) circuit is not shorted to ground. If resistance is 10 k/ohms or less, repair short to ground in FC/LFC circuit.
    NOTE: A break in step numbering sequence occurs at this point. Procedure skips from step 73) to step 80). No test procedures have been omitted.
  39. NOTE: Diagnostic procedures beginning with step  80) are performed when directed here from ELECTRIC COOLING FAN ALWAYS ON under SYMPTOMS in TROUBLE SHOOTING - NO CODES - CNG, FLEX-FUEL & GASOLINE article.

  40. 80) High &/Or Low Speed Cooling Fan Always Runs (No DTCs): Verify Fan Is Not On Due To A/C High Pressure Switch Input To PCM
    Connect scan tool to Data Link Connector (DLC). Start engine and allow to idle. Using scan tool, access ACP PID from PID/DATA MONITOR & RECORD menu. If ACP PID value indicates CLOSED, leave engine running and go to next step. If ACP PID value indicates OPEN, ACP switch input signal is okay. Go to step  82).
  41. NOTE: PCM will turn on cooling fan when A/C high pressure switch (ACP PID) input signal is CLOSED.

  42. 81) Check A/C High Pressure Switch
    Disconnect A/C high pressure switch. Again, access ACP PID from PID/DATA MONITOR & RECORD menu. If ACP PID still indicates CLOSED, turn ignition switch to OFF position. Go to step  135) and check A/C high pressure switch input signal to PCM. If ACP PID indicates OPEN, turn ignition switch to OFF position. Reconnect A/C high pressure switch. Check A/C high pressure switch operation and check for overcharged A/C system. See appropriate article in AIR CONDITIONING & HEATING.
  43. NOTE: Diagnostic procedures beginning with step  82) are performed when directed here from ELECTRIC COOLING FAN ALWAYS ON under SYMPTOMS in TROUBLE SHOOTING - NO CODES - CNG, FLEX-FUEL & GASOLINE article.

  44. 82) Cooling Fan Always On: Disconnect CCRM & Check If Cooling Fan Still Runs
    Turn all accessories off. Turn ignition switch to ON position. Verify that cooling fan is always on. Turn ignition switch to OFF position. Disconnect CCRM connector. See CCRM LOCATIONS  table. Turn ignition switch to ON position. If cooling fan is now off, go to step  84). If cooling fan is still on, locate and repair FAN PWR circuit for short to B+ or VPWR (Mustang 3.8L), or go to next step (all others).
  45. 83) Check LOW & HIGH FAN PWR Circuits For Short To PWR

    Turn ignition switch to OFF position. Disconnect cooling fan. Turn ignition switch to ON position. Using a DVOM, measure voltage between chassis ground and at both LOW FAN PWR and HIGH FAN PWR circuits at cooling fan harness connector. If both voltage measurements are less than one volt, no fault is indicated. Verify previous test step results. If results were okay, concern is intermittent and cannot be duplicated at this time. Check engine cooling system for mechanical faults. See COOLING SYSTEM TROUBLE SHOOTING under ENGINE MECHANICAL in BASIC TROUBLE SHOOTING article in GENERAL INFORMATION. If either voltage measurement is one volt or more, locate and repair short to B+ or VPWR in HIGH FAN PWR or LOW FAN PWR circuit. Reconnect all components and recheck system operation.
  46. NOTE: A high speed or low speed fan always ON can be caused by a primary circuit fault, even though a DTC was not set. This step checks primary circuit operation.
    NOTE: A break in step numbering sequence occurs at this point. Procedure skips from step 84) to step 98). No test procedures have been omitted.

  47. 84) Check Operation Of Primary Fan Circuits
    Turn ignition switch to OFF position. Connect scan tool to Data Link Connector (DLC). Reconnect CCRM. Turn ignition switch to ON position. Using scan tool, access OUTPUT TEST MODE. See OUTPUT TEST MODE under ADDITIONAL SYSTEM FUNCTIONS. Perform appropriate procedure:

    • High Speed Fan Always On (Except Mustang 3.8L)

      Using scan tool, access HFC and HFCF PIDs from PID/DATA MONITOR & RECORD menu. With HFC PID OFF (high speed cooling fan commanded OFF by PCM), HFCF PID value should indicate NO (no fault). If HFCF PID value indicated YES (fault present) with HIGH SPEED FAN commanded OFF, a primary circuit fault is detected. Go to step  15) and perform diagnostics for DTC P1479. If HFCF PID indicated NO with high speed cooling fan commanded OFF, primary circuits are okay. Replace CCRM. Recheck cooling fan operation.
    • Low Speed Cooling Fan Always On (Cooling Fan On Mustang 3.8L)

      Using scan tool, access LFC and LFCF PIDs from PID/DATA MONITOR & RECORD menu. With LFC PID OFF (low speed cooling fan commanded OFF by PCM), LFCF PID value should indicate NO (no fault). If LFCF PID value indicates YES (fault present) with LOW SPEED FAN (cooling fan on Mustang 3.8L) commanded OFF, a primary circuit fault is detected. Go to step  20) and perform diagnostics for DTC P1474. If LFCF PID indicated NO with low speed cooling fan commanded OFF, primary circuits are okay. Replace CCRM. Recheck cooling fan operation.
  48. NOTE: Diagnostic procedures beginning with step  98) are performed when directed here from CLIMATE CONTROL (LACK OF A/C COOLING, A/C ALWAYS ON OR A/C INOPERATIVE) under SYMPTOMS in TROUBLE SHOOTING - NO CODES - CNG, FLEX-FUEL & GASOLINE article.

  49. 98) Lack Of Cooling (A/C Not Functioning): Check For Voltage To A/C Clutch
    If A/C clutch engages, follow instructions for result: "voltage is more than 10.5 volts". If A/C clutch will not engage, turn ignition switch to OFF position. Disconnect A/C cycling switch. Connect a jumper wire between A/C cycling switch harness connector terminals. Disconnect A/C clutch. Connect a DVOM between power and ground terminals at A/C clutch harness connector. Start engine. Turn A/C on and wait 15 seconds. If voltage is 10.5 volts or less, go to next step. If voltage is more than 10.5 volts, turn ignition switch to OFF position. Remove jumper wire. Reconnect all connectors. If symptom is "Poor A/C Performance In Hot Ambient Temperature" on Mustang 3.8L, check and repair A/C system as necessary. Ensure engine coolant temperature is not high, as this can cause PCM to disengage A/C clutch. See appropriate article in AIR CONDITIONING & HEATING. On all others, go to step  145) to check ACP switch input to PCM.
  50. 99) Check ACCS Input To PCM With A/C ON

    Ensure jumper wire is still connected between A/C cycling switch harness connector terminals, engine is running and A/C is on. Using scan tool, access ACCS PID from PID/DATA MONITOR & RECORD menu. If ACCS PID value indicates ON, go to step  110). If ACCS PID value indicates OFF, PCM is not receiving ACCS signal. Go to next step.
  51. 100) ACCS PID OFF With A/C ON: Check For Voltage To A/C Cycling Switch

    Turn ignition switch to OFF position. Disconnect A/C cycling switch. Turn ignition switch to ON position. Turn A/C switch on. Using a DVOM, measure voltage between chassis ground and A/C demand switch side of A/C cycling switch harness connector. See Figure-Figure . If voltage is more than 10.5 volts, go to next step. If voltage is 10.5 volts or less, EEC-V system is okay. Fault is in A/C system. Check A/C system for cause of no voltage to A/C cycling switch. See appropriate article in AIR CONDITIONING & HEATING.
  52. 101) Check If A/C Cycling Switch Contacts Are Closed

    Turn ignition switch to OFF position. Using a DVOM, measure resistance between A/C cycling switch terminals. If resistance is less than 5 ohms, go to next step. If resistance is 5 ohms or more, EEC-V system is okay. Fault is in A/C system. Check for proper refrigerant charge and A/C cycling switch operation. See appropriate article in AIR CONDITIONING & HEATING.
  53. 102) Check For Voltage To Dual Function A/C High Pressure Switch

    Ensure ignition switch is in OFF position. Reconnect A/C cycling switch. Disconnect A/C high pressure switch. Turn ignition switch to ON position. Turn A/C on. Using a DVOM, measure voltage between chassis ground and A/C demand switch terminal at A/C high pressure switch harness connector. See Fig 1. If voltage is more than 10.5 volts, go to next step. If voltage is 10.5 volts or less, repair open circuit between A/C high pressure switch and A/C cycling switch.
    Fig 1: Checking A/C High Pressure Switch Circuit Voltage
    G98G00840Courtesy of FORD MOTOR CO.
  54. 103) Measure Resistance Of A/C High Pressure Switch High Pressure Contacts

    Turn ignition switch to OFF position. Using a DVOM, measure resistance between A/C high pressure switch high pressure terminals. See Fig 2. If resistance is less than 5 ohms, go to next step. If resistance is 5 ohms or more, check for overcharged A/C system. Service A/C system as necessary. If system charge is okay, replace A/C high pressure switch. See appropriate article in AIR CONDITIONING & HEATING.
    Fig 2: Measuring A/C High Pressure Switch High Pressure Contact Resistance
    G96F29178Courtesy of FORD MOTOR CO.
  55. 104) Check For Voltage To PCM On ACCS Circuit

    Turn ignition switch to OFF position. Reconnect A/C high pressure switch. Disconnect PCM connector. Inspect connector for loose, damaged or corroded terminals. Repair as necessary. Turn ignition switch to ON position. Turn A/C on. Using a DVOM, measure voltage between chassis ground and A/C demand switch input signal at PCM harness connector terminal No. 41. See PCM CONNECTOR IDENTIFICATION and Figure-Figure . If voltage is more than 10.5 volts, replace PCM. If voltage is 10.5 volts or less, repair open circuit between PCM and A/C high pressure switch.
  56. NOTE: For additional testing information, see DIAGNOSTIC AIDS .
    NOTE: If vehicle is not equipped with A/C, disregard DTC P0645 and P1460. DTC P0645 or P1460 can be set if A/C or defroster were on during KOEO or KOER self-test.

  57. 105) For KOEO & KOER Only DTC P0645 Or P1460: Verify ACCS PID Is OFF
    DTC P0645 or P1460 indicates an excessive current draw when PCM grounds Wide Open Throttle A/C Cut-Off (WAC) circuit, or voltage is not detected on WAC circuit when PCM interrupts ground on WAC circuit. Possible causes are:
    • A/C Or Defroster On During Self-Test
    • Open Or Shorted WAC Circuit
    • Faulty WAC Relay
    • Open VPWR Circuit To WAC Relay
    • Faulty PCM

    Ensure A/C and defroster are off. Start engine and allow to idle. Using scan tool, access ACCS PID from PID/DATA MONITOR & RECORD menu. If ACCS PID value indicates OFF, go to next step. If ACCS PID value indicates ON, go to step  125) to check A/C circuits for short to B+ or VPWR.

  58. 106) Check WAC Circuit & WOT A/C Cut-Off Relay In CCRM

    Turn ignition switch to OFF position. Disconnect CCRM connector. See CCRM LOCATIONS  table. Using a DVOM, measure WAC relay coil resistance between WAC and VPWR circuits at CCRM. Resistance should be 130-200 ohms. Also, measure resistance between CCRM harness connector terminal No. 22, and terminals No. 1-11, 13 and 21, and CCRM case. See Figure-Figure . Measure resistance of CCRM between pins No. 22 and 15 (it may be necessary to switch the Red and Black DVOM probes to get resistance reading greater than 1000 ohms). Each resistance measurement should be more than 1000 ohms. If all resistance measurements are as specified, go to next step. If any resistance measurement is not as specified, replace CCRM. Start engine, turn A/C on and wait 15 seconds. Turn A/C off and repeat QUICK TEST .
  59. 107) Check WAC Circuit For Short To PWR In Harness

    Ensure ignition switch is turned to OFF position. Disconnect PCM connector. Inspect connector for loose, damaged or corroded terminals. Repair as necessary. Turn ignition switch to ON position. Using a DVOM, measure voltage between chassis ground and WAC circuit at CCRM harness connector terminal No. 22. If voltage is less than one volt, go to next step. If voltage is one volt or more, repair short to B+ or VPWR in WAC circuit. Start engine, turn A/C on and wait 15 seconds. Turn A/C off and repeat QUICK TEST .
  60. 108) Check WAC Circuit For Short To Ground In Harness

    Turn ignition switch to OFF position. Leave CCRM and PCM disconnected. Disconnect scan tool from Data Link Connector (DLC). Using a DVOM, measure resistance between chassis ground and WAC circuit at CCRM harness connector terminal No. 22. If resistance is more than 10 k/ohms, go to next step. If resistance is 10 k/ohms or less, repair short to ground in WAC circuit. Start engine, turn A/C on and wait 15 seconds. Turn A/C off and repeat QUICK TEST .
  61. 109) Check For Open WAC Circuit

    Ensure ignition switch is in OFF position. Using a DVOM, measure resistance of WAC circuit between PCM harness connector and CCRM harness connector. See PCM CONNECTOR IDENTIFICATION and Figure-Figure . If resistance is less than 5 ohms, replace PCM. Start engine, turn A/C on and wait 15 seconds. Turn A/C off and repeat QUICK TEST . If resistance is 5 ohms or more, repair open in WAC circuit. Start engine, turn A/C on and wait 15 seconds. Turn A/C off and repeat QUICK TEST .
  62. 110) No/Low Voltage To A/C Clutch (ACCS PID Is ON With A/C ON & No DTCs): Check For Voltage To CCRM

    Turn ignition switch to OFF position. Disconnect CCRM connector. Turn ignition switch to ON position. Using a DVOM, measure voltage between chassis ground and IGN START/RUN circuit at CCRM harness connector terminal No. 21. See Figure-Figure . If voltage is more than 10.5 volts, turn A/C off and go to next step. If voltage is 10.5 volts or less, voltage is not supplied to terminal No. 21 at CCRM. Check condition of related fuse. If fuse is okay, repair open in B+ (Mustang) or IGN START/RUN (ZX2) circuit between CCRM and A/C fuse in battery junction box (Mustang), or central junction box (ZX2). If fuse is blown, repair short to ground in B+ circuit (Mustang), IGN START/RUN circuit (ZX2), or A/C CLUTCH PWR circuit (all models) to A/C clutch coil.
  63. 111) Check For Open A/C CLUTCH PWR & A/C CLUTCH GND Circuits

    Turn ignition switch to OFF position. Disconnect scan tool from Data Link Connector (DLC). Disconnect A/C clutch connector. Using a DVOM, measure resistance of A/C CLUTCH GND and A/C CLUTCH PWR circuits between CCRM harness connector and A/C clutch harness connector. If either resistance measurement is 5 ohms or more, repair open in A/C CLUTCH PWR or GND circuit. If both resistance measurements are less than 5 ohms, ensure engine is not overheating. If engine coolant temperature is high, PCM will turn off A/C. If engine coolant temperature is okay, ensure A/C CLUTCH PWR circuit is not shorted to ground. If A/C CLUTCH PWR circuit is okay, replace CCRM.
    NOTE: A break in step numbering sequence occurs at this point. Procedure skips from step 111) to step 115). No test procedures have been omitted.
  64. NOTE: DTC P0534 and P1469 are designed to protect Torque Converter Clutch (TCC) on A/T applications. In some strategies, PCM will unlock TCC during A/C clutch engagement. Damage may occur if TCC is cycled as frequently as A/C clutch. When DTC P0534 or P1469 is set, TCC is prevented from excessive cycling.

  65. 115) For Continuous Memory Only DTCs P0534 & P1469: Check For Causes Of Fast A/C Compressor Clutch Cycling
    DTC P1469 indicates frequent A/C compressor clutch cycling. Possible causes are:
    • A/C system mechanical fault such as low refrigerant charge or damaged A/C cycling switch.
    • Intermittent open in ACCS circuit between A/C cycling switch and PCM terminal No. 41.
    • Intermittent open in IGN START/RUN circuit to A/C cycling switch (if applicable).

    Check A/C system for mechanical fault such as low refrigerant charge or damaged A/C cycling switch. See appropriate article in AIR CONDITIONING & HEATING. If a fault is not indicated, go to next step. If fault is indicated, isolate fault and repair as necessary. Clear DTCs. Start engine and turn A/C on for about 2 minutes. Turn engine and A/C off and repeat QUICK TEST .

  66. 116) Check For Intermittent Open In ACCS Circuit

    Turn ignition switch to ON position. Using scan tool, access ACCS PID from PID/DATA MONITOR & RECORD menu. Turn A/C on. Check for indication of a fault while performing the following:
    • Shake, wiggle and bend ACCS circuit between A/C cycling switch and PCM.
    • Lightly tap pressure switches in ACCS circuit to simulate road shock.

    A fault (open ACCS circuit or faulty pressure switch) will be indicated by ACCS PID quickly turning OFF and ON. If fault is indicated, isolate and repair as necessary. Clear DTCs. Start engine and turn A/C on for about 2 minutes. Turn engine and A/C off and repeat QUICK TEST . If fault is not indicated, concern is intermittent and cannot be duplicated at this time. Clear DTCs and repeat QUICK TEST procedures to ensure DTCs are no longer present. Service any additional symptoms. Return to SYMPTOMS in TROUBLE SHOOTING - NO CODES - CNG, FLEX-FUEL & GASOLINE article.

    NOTE: A break in step numbering sequence occurs at this point. Procedure skips from step 116) to step 120). No test procedures have been omitted.
  67. NOTE: For additional testing information, see DIAGNOSTIC AIDS .
    NOTE: If vehicle is not equipped with A/C, disregard DTCs P0645 and P1460. DTCs P0645 and P1460 can be set if A/C or defroster were on during KOEO or KOER self-test.
    NOTE: A break in step numbering sequence occurs at this point. Procedure skips from step 120) to step 124). No test procedures have been omitted.

  68. 120) For Continuous Memory Only DTCs P0645 & P1460: Check For Intermittent Open Or Short To PWR Or GND In WAC Circuit
    DTCs P0645 and P1460 indicate an excessive current draw when PCM grounds Wide Open Throttle A/C Cut-Off (WAC) circuit, or voltage is not detected on WAC circuit when PCM interrupts ground on WAC circuit. Possible causes are:
    • A/C Or Defroster On During Self-Test
    • Open Or Shorted WAC Circuit
    • Faulty WAC Relay
    • Open VPWR Circuit To WAC Relay
    • Faulty PCM

    Turn ignition switch to OFF position. Disconnect A/C cycling switch. Connect a jumper wire between A/C cycling switch harness connector terminals. Turn ignition switch to ON position. On Mustang, turn A/C demand switch on. On ZX2, using scan tool, access OUTPUT TEST MODE. See OUTPUT TEST MODE under ADDITIONAL SYSTEM FUNCTIONS. Command ALL OUTPUTS ON (this will engage A/C clutch). On all models, check for indication of open or short to PWR in WAC circuit while performing the following:

    • Shake, wiggle and bend WAC circuit between CCRM and PCM.
    • Lightly tap on CCRM to simulate road shock.

    A fault (open or short to B+ or VPWR in WAC circuit) is indicated by A/C clutch clicking on (Mustang), or by A/C clutch clicking off (ZX2). On ZX2, using scan tool, turn ALL OUTPUTS OFF. On all models, check for indication of fault while performing the following:

    • Shake, wiggle and bend WAC circuit between CCRM and PCM.
    • Lightly tap on CCRM to simulate road shock.

    A fault (short to ground in WAC circuit) is indicated by A/C clutch clicking off (Mustang), or by A/C clutch clicking on (ZX2). If any fault is indicated, isolate fault and repair as necessary. Start engine and turn A/C on for 15 seconds. Turn A/C off and repeat QUICK TEST . If fault is not indicated, remove jumper wire and go to TEST Z, step  1) and check for intermittent faults.

  69. NOTE: For additional testing information, see DIAGNOSTIC AIDS .
    NOTE: DTC P1460 can be set if A/C or defroster were on during KOEO or KOER self-test. If either were on, turn A/C and/or defroster off and repeat self-test.

  70. 124) For KOEO & KOER Only DTC P1464: Check ACCS PID
    DTC P1464 indicates ACCS input to PCM was high during self-test. Possible causes for this fault are:
    • Short To VPWR In A/C Clutch VPWR Circuit (Applications With Normally Closed WAC Relay)
    • Short To VPWR In ACCS Circuit
    • Faulty A/C Demand Switch
    • Faulty WAC Relay
    • Faulty PCM

    Turn ignition switch to OFF position. Connect scan tool to DLC. Turn ignition switch to ON position. Using scan tool, access ACCS PID from PID/DATA MONITOR & RECORD menu. If ACCS PID value indicates ON, go to next step. If ACCS PID value indicates OFF, indication is ACCS input to PCM is low. Verify test results. Ensure A/C and defrost switch are off. Repeat KOEO ON-DEMAND SELF-TEST or KOER ON-DEMAND SELF-TEST where DTC P1464 was received.

  71. 125) ACCS PID ON: Disconnect A/C Cycling Switch & Check If ACCS PID Turns OFF

    Turn ignition switch to OFF position. Disconnect A/C cycling switch. Turn ignition switch to ON position. Using scan tool, access ACCS PID from PID/DATA MONITOR & RECORD menu. If ACCS PID indicates ON, go to step  127) (ZX2), or next step (Mustang). If ACCS PID indicates OFF, check operation of A/C demand switch and replace switch as necessary. See appropriate article in AIR CONDITIONING & HEATING. If A/C switch is okay, repair short to B+ or VPWR in A/C demand circuit to A/C cycling switch.
  72. 126) Check A/C CLUTCH PWR Circuit For Short To B+ or VPWR In Harness

    Turn ignition switch to OFF position. Disconnect CCRM connector. CCRM LOCATIONS  table. Turn ignition switch to ON position. Using a DVOM, measure voltage between chassis ground and AC CLUTCH PWR circuit at CCRM harness connector terminal No. 23. See Figure-Figure . If voltage is less than one volt, leave cycling switch and CCRM disconnected and go to next step. If voltage is one volt or more, repair short to B+ or VPWR in A/C CLUTCH PWR circuit.
  73. 127) Check ACCS Circuit For Short To B+ Or VPWR In Harness

    Turn ignition switch to OFF position. Disconnect PCM connector. Inspect connector for loose, damaged or corroded terminals. Repair as necessary. Turn ignition switch to ON position. Using a DVOM, measure voltage between chassis ground and ACCS circuit at PCM harness connector terminal No. 41. See Figure-Figure . If voltage is less than one volt, replace PCM (ZX2), or go to next step (Mustang). If voltage is one volt or more, repair short to B+ or VPWR in ACCS circuit.
  74. 128) Check ACCS Circuit Voltage To PCM With CCRM Connected

    Turn ignition switch to OFF position. Leave A/C cycling switch and PCM disconnected. Reconnect CCRM. Turn ignition switch to ON position. Using a DVOM, measure voltage between chassis ground and ACCS circuit at PCM harness connector terminal No. 41. If voltage is less than one volt, replace PCM. If voltage is one volt or more, replace CCRM.
    NOTE: A break in step numbering sequence occurs at this point. Procedure skips from step 128) to step 130). No test procedures have been omitted.
  75. NOTE: Diagnostic procedures beginning with step  130) are performed when directed here from CLIMATE CONTROL (LACK OF A/C COOLING, A/C ALWAYS ON OR A/C INOPERATIVE) under SYMPTOMS in TROUBLE SHOOTING - NO CODES - CNG, FLEX-FUEL & GASOLINE article.

  76. 130) Ensure A/C Turns Off When A/C Demand Switch Is Turned Off
    Turn A/C demand switch off. If A/C turns off, go to next step. If A/C does not turn off, go to step  140).
  77. 131) Check If A/C Cuts Off During Wide Open Throttle

    Start engine and allow to idle. Turn A/C on. Briefly snap throttle wide open and then allow it to return to idle. Listen for A/C clutch disengagement during Wide Open Throttle (WOT), then re-engagement after a few seconds of returning to idle. A click noise will be heard when A/C clutch re-engages. Repeat test several times. If A/C clutch clicking noise cannot be heard, disconnect A/C clutch. Connect a test light between A/C CLUTCH PWR and A/C CLUTCH GND circuits at A/C clutch coil harness connector. Again, briefly snap throttle to wide open position and return to idle. Test light should be off during WOT and illuminate after a few seconds of returning to idle. Repeat test if necessary. If A/C clutch or test light operates as specified, turn ignition switch to OFF position and reconnect A/C clutch (if necessary). WAC circuit is functioning properly at this time. Go to TEST Z, step  1) and check for intermittent faults. If A/C clutch or test light does not operate as specified, go to next step.
  78. 132) No Wide Open Throttle A/C Cut-Off (No DTCs): Check CCRM

    Turn ignition switch to OFF position. Reconnect A/C clutch (if necessary). Turn ignition switch to ON position. Using scan tool, access OUTPUT TEST MODE. See OUTPUT TEST MODE under ADDITIONAL SYSTEM FUNCTIONS. Turn A/C demand switch on. While observing A/C clutch engagement, command ALL OUTPUTS OFF and then ON several times. If A/C clutch engagement cycles, WOT A/C relay is operating properly at this time. If symptom is intermittent, go to TEST Z, step  1), otherwise see appropriate article in AIR CONDITIONING & HEATING to diagnose A/C system concern. If A/C clutch does not cycle, ensure A/C clutch was engaged before commanding ALL OUTPUTS OFF. If not, repeat test with A/C clutch engaged. If A/C clutch was engaged prior to commanding ALL OUTPUTS OFF, replace CCRM.
    NOTE: A break in step numbering sequence occurs at this point. Procedure skips from step 132) to step 135). No test procedures have been omitted.
  79. NOTE: Step  135) is performed when directed here from step  81).
    NOTE: A break in step numbering sequence occurs at this point. Procedure skips from step 135) to step 140). No test procedures have been omitted.

  80. 135) ACPSW PID Indicates CLOSED With A/C High Pressure (ACP) Switch Disconnected: Check ACPSW Circuit For Short To GND In Harness
    Turn ignition switch to OFF position. Disconnect ACP switch connector. Disconnect scan tool from Data Link Connector (DLC). Disconnect PCM connector. Inspect connector for loose, damaged or corroded terminals. Repair as necessary. Using a DVOM, measure resistance between chassis ground and ACPSW circuit at PCM harness connector terminal No. 86. See Figure-Figure . If resistance is more than 10 k/ohms, replace PCM. If resistance is 10 k/ohms or less, repair short to GND in ACPSW circuit.
  81. NOTE: Diagnostic procedures beginning with step  140) are performed when directed here from step  130), or from CLIMATE CONTROL (LACK OF A/C COOLING, A/C ALWAYS ON OR A/C INOPERATIVE) symptom under SYMPTOMS in TROUBLE SHOOTING - NO CODES - CNG, FLEX-FUEL & GASOLINE article.

  82. 140) A/C Always On: Check For Voltage At A/C Clutch With A/C Off
    Turn ignition switch to OFF position. Turn A/C and defroster off. Disconnect A/C clutch. Connect a DVOM between A/C CLUTCH PWR and A/C CLUTCH GND circuits at A/C clutch harness connector. Start engine and allow to idle. If voltage is 2 volts or more, a fault is indicated in A/C electrical system. Go to next step. If voltage is less than 2 volts, electrical portion of A/C system is okay. If A/C related symptom still exists, see appropriate article in AIR CONDITIONING & HEATING to diagnose A/C system concern.
  83. 141) Check ACCS Input To PCM With A/C Off

    Turn ignition switch to OFF position. Connect scan tool to Data Link Connector (DLC). Ensure A/C and defroster are off. Start engine and allow to idle. Using scan tool, access ACCS PID from PID/DATA MONITOR & RECORD menu. If ACCS PID value indicates ON, go to step  125). If ACCS PID value indicates OFF, check A/C system and repair as necessary. See appropriate article in AIR CONDITIONING & HEATING.
    NOTE: A break in step numbering sequence occurs at this point. Procedure skips from step 141) to step 145). No test procedures have been omitted.
  84. NOTE: Diagnostic procedures beginning with step  145) are performed when directed here from step  98).
    NOTE: A fault in A/C high pressure switch MEDIUM PRESSURE circuit can cause high speed cooling fan not to operate when A/C pressure is high. Hot ambient conditions may cause refrigerant pressure to increase until A/C high pressure switch HIGH PRESSURE contacts open, turning off A/C until pressure drops to an acceptable range.
    Fig 3: Testing Medium Pressure Circuits At High Pressure Switch
    G00014380Courtesy of FORD MOTOR CO.

  85. 145) Check A/C High Pressure Switch Medium Pressure Circuits
    Turn ignition switch to OFF position. Disconnect A/C High Pressure (ACP) switch. Ensure A/C is off. Connect jumper wire between ACPSW and ground circuits at ACP switch harness connector. See Fig 3. Start engine and allow to idle for 15 seconds. If high speed fan does not come on, an ACP switch MEDIUM PRESSURE circuit concern may exist. Go to next step. If high speed fan comes on, ACP switch MEDIUM PRESSURE circuits are okay. Turn ignition switch to OFF position. Remove jumper wire and reconnect ACP switch connector. See appropriate article in AIR CONDITIONING & HEATING to diagnose A/C system concern.
  86. 146) Check For Open Ground Circuit To ACP Switch

    With engine still running, move jumper wire from ACP switch connector ground terminal to negative battery terminal. Wait 15 seconds. If high speed fan now comes on, turn ignition switch to OFF position. Remove jumper wire and repair open ground circuit to ACP switch. If high speed fan does not come on, remove jumper wire and go to next step.
  87. 147) Check For Open ACPSW Circuit Between ACP Switch & PCM

    Disconnect PCM connector. Using a DVOM, measure resistance of ACPSW circuit between PCM harness connector and ACP switch connector. See PCM CONNECTOR IDENTIFICATION and Fig 3. If resistance is less than 5 ohms, replace PCM. If resistance is 5 ohms or more, repair open in ACPSW circuit.