LEMON Manuals: Even more car manuals for everyone: 1960-2025
Home >> Lincoln >> 2009 >> Town Car V8-4.6L >> Repair and Diagnosis >> Diagrams >> Electrical Diagrams >> Body Control Systems >> Lighting Control Module
April 5, 2026: LEMON Manuals is launched! Read the announcement.

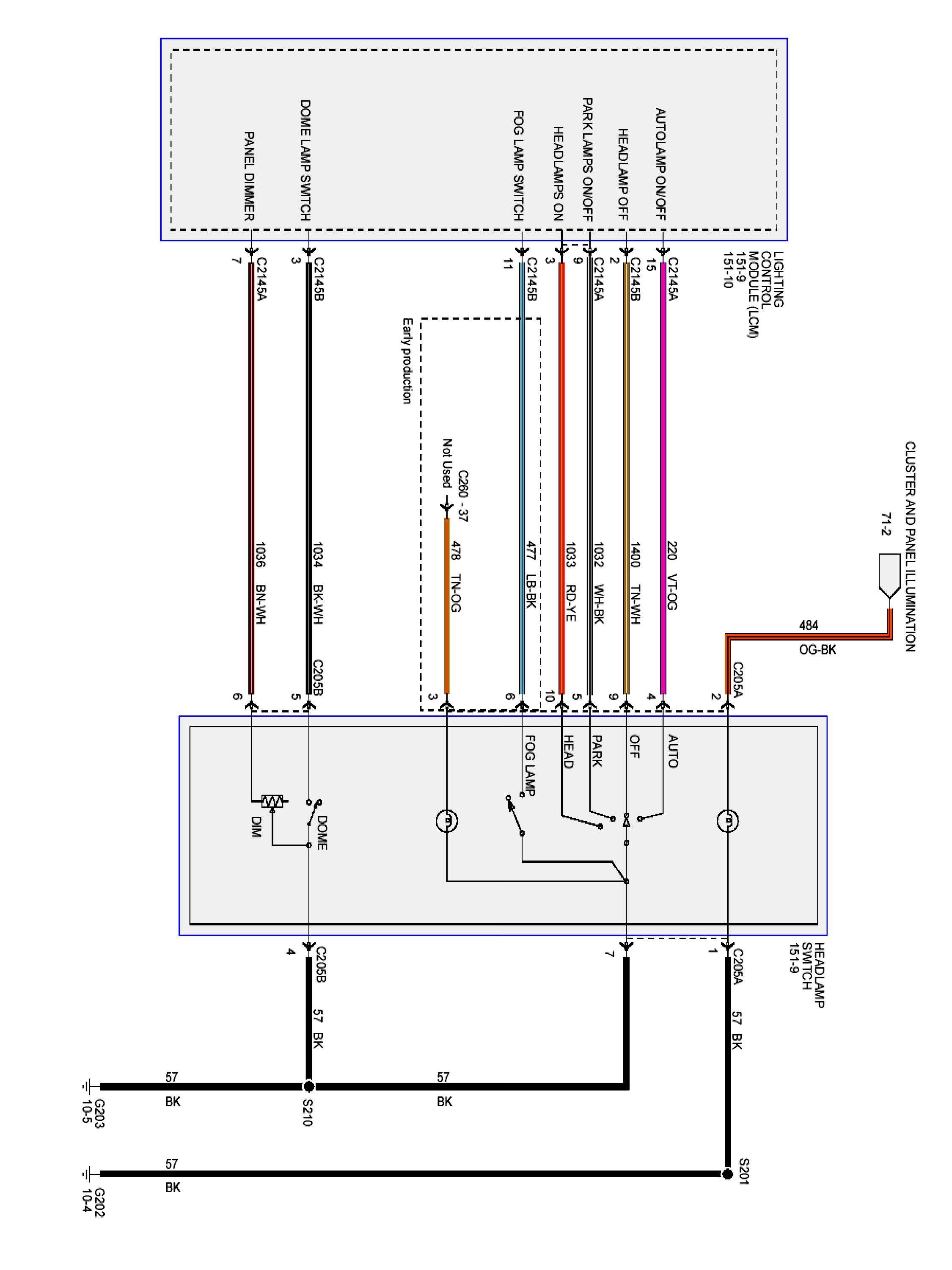
Lighting Control Module

PLEASE NOTE: Some diagrams may appear to be missing because of gaps in the number sequences. These "gaps" are actually for diagrams that do not apply to the vehicle model selected.


58-1:






58-2:






58-3:






58-4:






Diagrams: Other diagrams referred to by number (i.e. 13-2, 24-6, 10-2, etc.) within these diagrams can be found at Diagrams By Number. Diagrams By Number

Locations: Location Views (reference numbers starting with 151-) referred to within these diagrams can be found at Location Views. Location Views