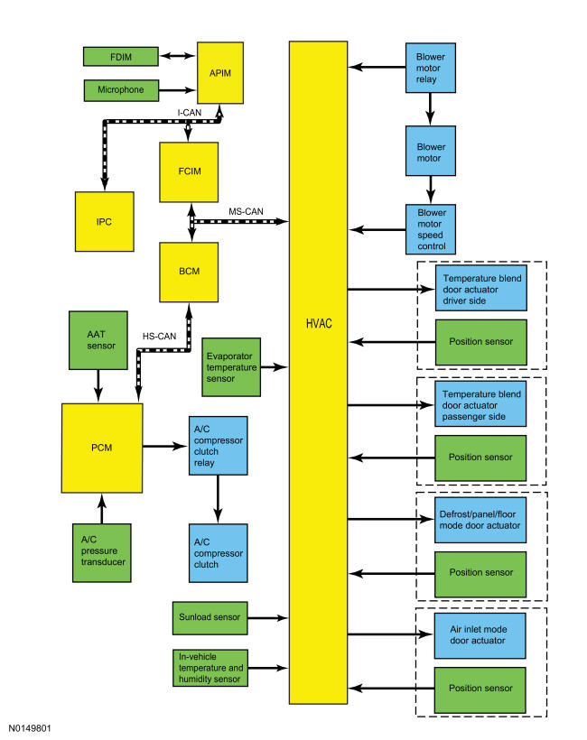
Climate Control System - Vehicles With: Electronic Automatic Temperature Control (EATC) - System Operation and Component Description
Module Network Input Messages PCM
| Broadcast Message | Originating Module | Message Purpose |
|---|---|---|
| HVAC A/C request | HVAC control module | This message requests the A/C compressor to be engaged. |
| HVAC evaporative temperature | HVAC control module | This message contains the evaporator temperature. The PCM uses the evaporator temperature to determine the A/C compressor output. |
Module Network Input Messages FCIM
| Broadcast Message | Originating Module | Message Purpose |
|---|---|---|
| HVAC A/C request | HVAC control module | This message requests the A/C compressor to be engaged. |
| HVAC evaporative temperature | HVAC control module | This message contains the evaporator temperature. The PCM uses the evaporator temperature to determine the A/C compressor output. |
| Ambient air temperature | PCM | This message contains the filtered ambient air temperature information. |
Module Network Input Messages HVAC control module
| Broadcast Message | Originating Module | Message Purpose |
|---|---|---|
| Ambient air temperature | PCM | This message contains the filtered ambient air temperature information. |
| A/C clutch status | PCM | This message contains the status of the A/C compressor clutch. |
| Climate control requests | FCIM | This message contains all climate control system controls requests except blower motor speed. |
| Remote start status | BCM | This message contains the climate control system controls request for remote start. |
The Electronic Automatic Temperature Control (EATC) system maintains the selected vehicle interior temperature by heating and/or cooling the air.
- During A/C operation the system also reduces the relative humidity of the air.
- The driver may override the automatic mode of operation.
- The temperature control setting determines the desired air temperature.
- The blower motor control override buttons vary the blower motor speed.
- The driver side and passenger side temperature settings can be individually controlled.
The HVAC control module also includes:
- auxiliary climate controls, refer to Auxiliary Climate Control .
- a rear window defrost button, refer to Glass, Frames and Mechanisms .
- heated/cooled seat controls, refer to Seating .