LEMON Manuals: Even more car manuals for everyone: 1960-2025
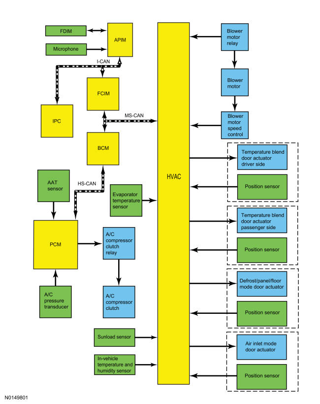
Home >> Lincoln >> 2017 >> Navigator Select, RWD >> Repair and Diagnosis (Single Page) >> Heating, Ventilation & A/C (HVAC) >> HVAC Control Systems >> Climate Control System - General Information And Diagnostics >> Description And Operation >> Climate Control System >> Climate Control System - Vehicles With: Electronic Automatic Temperature Control (EATC) - System Operation and Component Description >> System Operation >> System Diagram
April 5, 2026: LEMON Manuals is launched! Read the announcement.

System Diagram

GFD136640Courtesy of FORD MOTOR COMPANY