LEMON Manuals: Even more car manuals for everyone: 1960-2025
Home >> Lincoln >> 2018 >> MKZ Select, AWD >> Repair and Diagnosis >> External Pages >> Different car >> Section 1112 (Rear Climate Control System) >> Description And Operation >> Rear Climate Control - System Operation and Component Description >> System Operation >> System Diagram
April 5, 2026: LEMON Manuals is launched! Read the announcement.

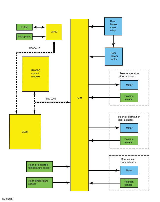
System Diagram

WARNING: This page is about a different car, the 2018 Lincoln Continental. However, it is still accessible from the selected car via links, so may be relevant.
GFD238068Courtesy of FORD MOTOR COMPANY