LEMON Manuals: Even more car manuals for everyone: 1960-2025
Home >> Lincoln >> 2018 >> Navigator L Select, RWD >> Repair and Diagnosis >> Steering >> Power Steering System >> Description And Operation >> Power Steering - System Operation and Component Description >> System Operation >> System Diagram
April 5, 2026: LEMON Manuals is launched! Read the announcement.

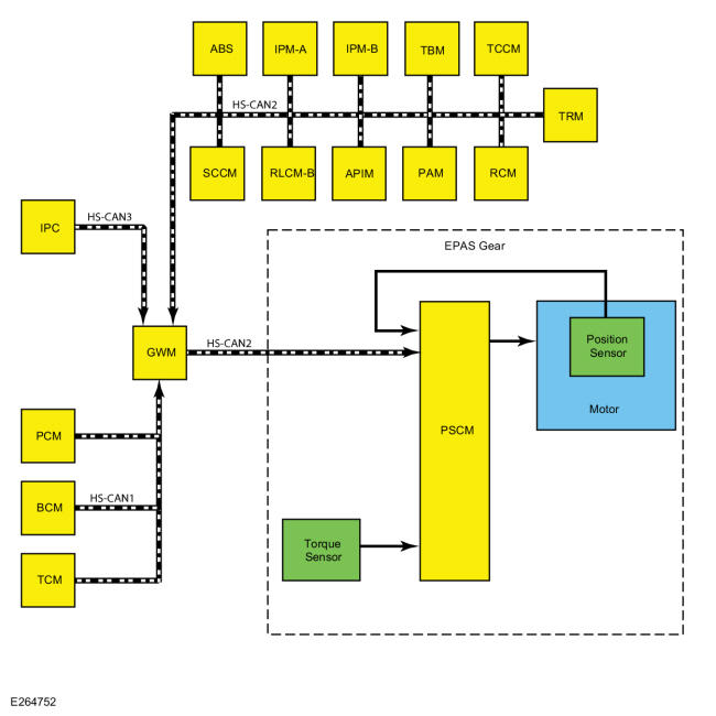
System Diagram

GFD272073Courtesy of FORD MOTOR COMPANY
Item Description
1 EPAS gear
2 EPAS motor
3 EPAS motor position sensor
4 EPAS steering torque sensor
5 PSCM
6 GWM
7 TBM
8 PCM
9 PAM
10 RCM
11 ABS module
12 IPMB
13 IPMA
14 BCM
15 TCCM
16 SCCM
17 RLCMA
18 APIM
19 IPC
20 TCM
21 TRM