LEMON Manuals: Even more car manuals for everyone: 1960-2025
Home >> Lincoln >> 2018 >> Navigator Select, 4WD >> Repair and Diagnosis (Single Page) >> Heating, Ventilation & A/C (HVAC) >> HVAC Control Systems >> Climate Control System - General Information (1 Of 2) >> Description And Operation >> Climate Control System - System Operation and Component Description >> System Operation >> System Diagram
April 5, 2026: LEMON Manuals is launched! Read the announcement.

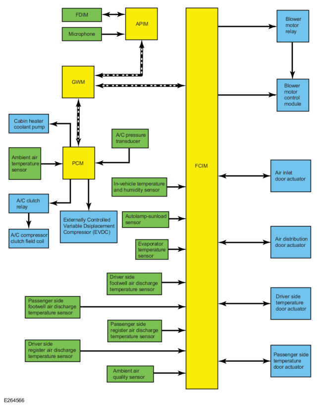
System Diagram

GFD274231Courtesy of FORD MOTOR COMPANY
Item Description
1 GWM
2 Cabin heater coolant pump
3 Externally Controlled Variable Displacement Compressor (EVDC)
4 Blower motor control module
5 Blower motor relay
6 Air inlet door actuator
7 APIM
8 PCM
9 FCIM
10 In-vehicle temperature and humidity sensor
11 A/C pressure transducer
12 Microphone
13 Ambient air temperature sensor
14 A/C clutch relay
15 A/C compressor clutch field coil
16 FDIM
17 Evaporator temperature sensor
18 Autolamp-sunload sensor
19 Passenger side footwell air discharge temperature sensor
20 Driver side register air discharge temperature sensor
21 Driver side footwell air discharge temperature sensor
22 Passenger side register air discharge temperature sensor
23 Ambient air quality sensor
24 Air distribution door actuator
25 Driver side temperature door actuator
26 Passenger side temperature door actuator