LEMON Manuals: Even more car manuals for everyone: 1960-2025
Home >> Lincoln >> 2019 >> MKC Base, AWD >> Repair and Diagnosis (Single Page) >> Accessories & Equipment >> Communication Devices >> Module Communications Network (1 Of 2) >> Description And Operation >> Communications Network - System Operation and Component Description >> Module Network Chart
April 5, 2026: LEMON Manuals is launched! Read the announcement.

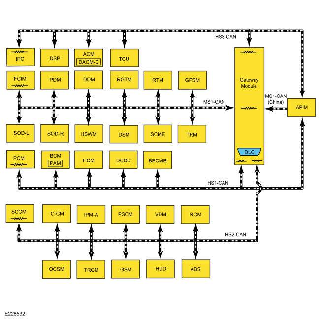
Module Network Chart

GFD395802Courtesy of FORD MOTOR COMPANY

Module Network Chart 

Module Name Network Type Terminating Module
APIM HS-CAN1 No
HS-CAN3 No
MS-CAN (China only) No
ABS module HS-CAN2 No
ACM HS-CAN3 No
DSP (if equipped) HS-CAN3 No
BCM HS-CAN1 No
CCM (if equipped) HS-CAN2 No
DACMC (integral with the ACM) HS-CAN3 No
DC/ DC Converter Control Module HS-CAN1 No
DDM MS-CAN No
DSM MS-CAN No
BECMB HS-CAN1 No
FCIM MS-CAN Yes
GWM HS-CAN1 Yes
HS-CAN2 Yes
HS-CAN3 Yes
MS-CAN Yes
GSM HS-CAN2 No
GPSM (China only) MS-CAN No
HCM (China only) HS-CAN1 No
HSWM (if equipped) MS-CAN No
HUD module (if equipped) HS-CAN2 No
IPC HS-CAN3 Yes
IPMA (if equipped) HS-CAN2 No
OCSM HS-CAN2 No
PAM (Integral with BCM) HS-CAN1 No
PSCM HS-CAN2 No
PCM HS-CAN1 Yes
PDM MS-CAN No
RTM MS-CAN No
RGTM (if equipped) MS-CAN No
RCM HS-CAN2 No
SCME (if equipped) MS-CAN No
SODL (if equipped) MS-CAN No
SODR (if equipped) MS-CAN No
SCCM HS-CAN2 Yes
TRCM HS-CAN2 No
TRM (if equipped) MS-CAN No
TCU (if equipped) HS-CAN3 No
VDM HS-CAN2 No