LEMON Manuals: Even more car manuals for everyone: 1960-2025
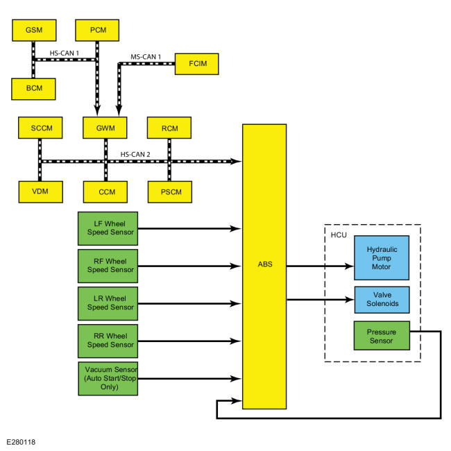
Home >> Lincoln >> 2019 >> MKC Select, AWD >> Repair and Diagnosis >> Brakes >> Traction Control >> Anti-Lock Brake System (Abs) And Stability Control >> Description And Operation >> Anti-Lock Brake System (ABS) and Stability Control - System Operation and Component Description >> System Operation >> System Diagram
April 5, 2026: LEMON Manuals is launched! Read the announcement.

System Diagram

GFD393315Courtesy of FORD MOTOR COMPANY