LEMON Manuals: Even more car manuals for everyone: 1960-2025
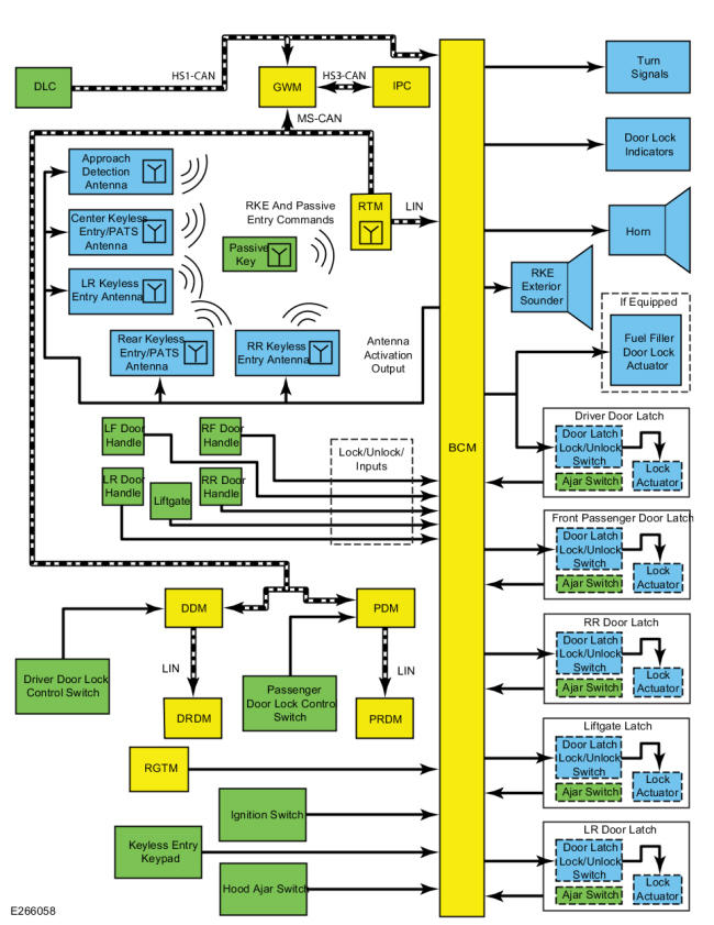
Home >> Lincoln >> 2019 >> Navigator Select, 4WD >> Repair and Diagnosis (Single Page) >> Accessories & Equipment >> Anti-Theft Systems >> Handles, Locks, Latches And Entry Systems >> Description And Operation >> Handles, Locks, Latches and Entry Systems - System Operation and Component Description >> System Operation >> System Diagram
April 5, 2026: LEMON Manuals is launched! Read the announcement.

System Diagram

GFD275405Courtesy of FORD MOTOR COMPANY