LEMON Manuals: Even more car manuals for everyone: 1960-2025
Home >> Lincoln >> 2019 >> Navigator Select, 4WD >> Repair and Diagnosis >> Brakes >> Traction Control >> Anti-Lock Brake System (Abs) And Stability Control >> Description And Operation >> Anti-Lock Brake System (ABS) and Stability Control - System Operation and Component Description >> System Operation >> System Diagram
April 5, 2026: LEMON Manuals is launched! Read the announcement.

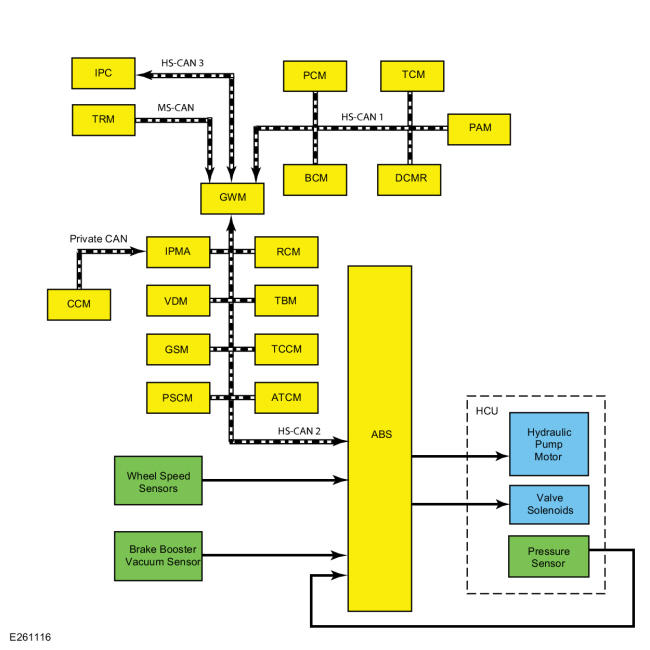
System Diagram

GFD272057Courtesy of FORD MOTOR COMPANY
Item Description
1 Hydraulic pressure sensor
2 HCU
3 Private CAN
4 Hydraulic pump motor
5 Brake booster vacuum sensor
6 ABS module
7 Hydraulic valve solenoids
8 GWM
9 RCM
10 PCM
11 BCM
12 IPMA
13 IPC
14 VDM
15 Wheel speed sensors
16 TBM
17 CCM
18 TCM
19 PAM
20 DCMR
21 PSCM
22 ATCM
23 GSM
24 TCCM
25 TRM