LEMON Manuals: Even more car manuals for everyone: 1960-2025
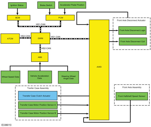
Home >> Lincoln >> 2020 >> Aviator Base, AWD >> Repair and Diagnosis (Single Page) >> Transmission >> Transmission Control Systems >> Four-Wheel Drive Systems >> Description And Operation >> Four-Wheel Drive Systems - Vehicles Built Up To: 15-August-2020 - System Operation and Component Description >> System Diagram
April 5, 2026: LEMON Manuals is launched! Read the announcement.

System Diagram

GFD533193Courtesy of FORD MOTOR COMPANY