LEMON Manuals: Even more car manuals for everyone: 1960-2025
Home >> Lincoln >> 2020 >> Navigator Base, 4WD >> Repair and Diagnosis (Single Page) >> Heating, Ventilation & A/C (HVAC) >> HVAC Control Systems >> Climate Control System - General Information (Specifications - Description & Operation) >> Description And Operation >> Climate Control System - System Operation and Component Description >> System Diagram
April 5, 2026: LEMON Manuals is launched! Read the announcement.

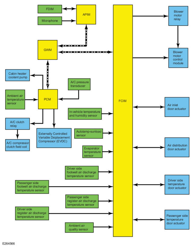
System Diagram

GFD544458Courtesy of FORD MOTOR COMPANY