LEMON Manuals: Even more car manuals for everyone: 1960-2025
Home >> Lincoln >> 2021 >> Aviator Base, AWD >> Repair and Diagnosis >> External Pages >> Different car >> Section 698 (Rear Climate Control) >> Description And Operation >> Rear Climate Control - System Operation and Component Description >> System Diagram - Rear Heating, Ventilation and Air Conditioning (RHVAC) Control Module - Vehicles With: Triple Zone Automatic Temperature Control
April 5, 2026: LEMON Manuals is launched! Read the announcement.

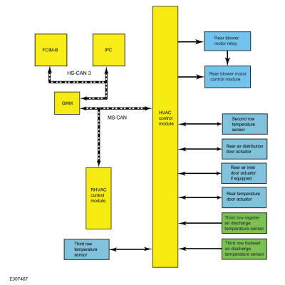
System Diagram - Rear Heating, Ventilation and Air Conditioning (RHVAC) Control Module - Vehicles With: Triple Zone Automatic Temperature Control

WARNING: This page is about a different car, the 2020 Lincoln Aviator. However, it is still accessible from the selected car via links, so may be relevant.
GFD533588Courtesy of FORD MOTOR COMPANY