LEMON Manuals: Even more car manuals for everyone: 1960-2025
Home >> Lincoln >> 2021 >> Nautilus Base, FWD >> Repair and Diagnosis (Single Page) >> Steering >> Steering Column >> Description And Operation >> Steering Column - System Operation and Component Description >> System Diagram
April 5, 2026: LEMON Manuals is launched! Read the announcement.

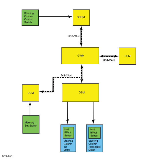
System Diagram

GFD617841Courtesy of FORD MOTOR COMPANY