LEMON Manuals: Even more car manuals for everyone: 1960-2025
Home >> Lincoln >> 2021 >> Navigator Base, RWD >> Repair and Diagnosis >> Steering >> Manual Steering >> Power Steering >> Description And Operation >> Power Steering - System Operation And Component Description >> System Diagram
April 5, 2026: LEMON Manuals is launched! Read the announcement.

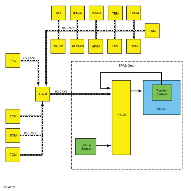
System Diagram

GFD542346Courtesy of FORD MOTOR COMPANY