LEMON Manuals: Even more car manuals for everyone: 1960-2025
Home >> Lincoln >> 2023 >> Aviator Base, AWD >> Repair and Diagnosis (Single Page) >> Steering >> Manual Steering >> Power Steering >> Description And Operation >> Power Steering - System Operation and Component Description >> System Operation >> System Diagram
April 5, 2026: LEMON Manuals is launched! Read the announcement.

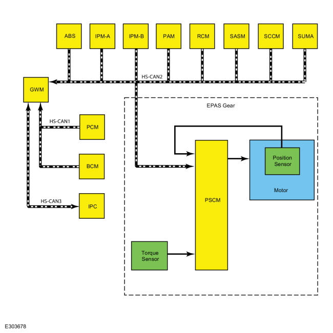
System Diagram

GFD795729Courtesy of FORD MOTOR COMPANY