LEMON Manuals: Even more car manuals for everyone: 1960-2025
Home >> Lincoln >> 2023 >> Aviator Base, AWD >> Repair and Diagnosis >> Steering >> Power Steering >> Steering Column >> Description And Operation >> Steering Column - System Operation and Component Description >> System Diagram
April 5, 2026: LEMON Manuals is launched! Read the announcement.

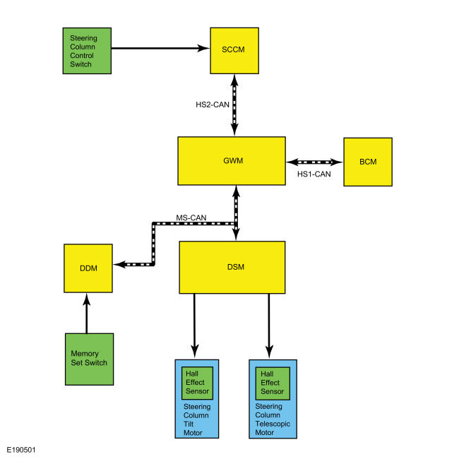
System Diagram

GFD795767Courtesy of FORD MOTOR COMPANY