LEMON Manuals: Even more car manuals for everyone: 1960-2025
Home >> Lincoln >> 2024 >> Navigator L Reserve >> Repair and Diagnosis >> Transmission >> Transmission Control Systems >> Automatic Transmission External Controls >> Description And Operation >> External Controls - System Operation and Component Description >> System Diagram
April 5, 2026: LEMON Manuals is launched! Read the announcement.

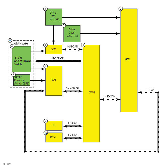
System Diagram

GFD884530Courtesy of FORD MOTOR COMPANY
Item Description
1 Drive Door Latch #1
2 GSM
3 Drive Door Latch #2
4 GWM
5 BCM
6 Brake On/Off (BOO) Switch
7 Brake Pressure Switch (BPS)
8 PCM
9 IPC
10 RCM
11 ABS Module