LEMON Manuals: Even more car manuals for everyone: 1960-2025
Home >> Lincoln >> 2024 >> Navigator Premiere >> Repair and Diagnosis >> Steering >> Steering Column >> Description And Operation >> Steering Column - System Operation and Component Description >> System Diagram >> Notes
April 5, 2026: LEMON Manuals is launched! Read the announcement.

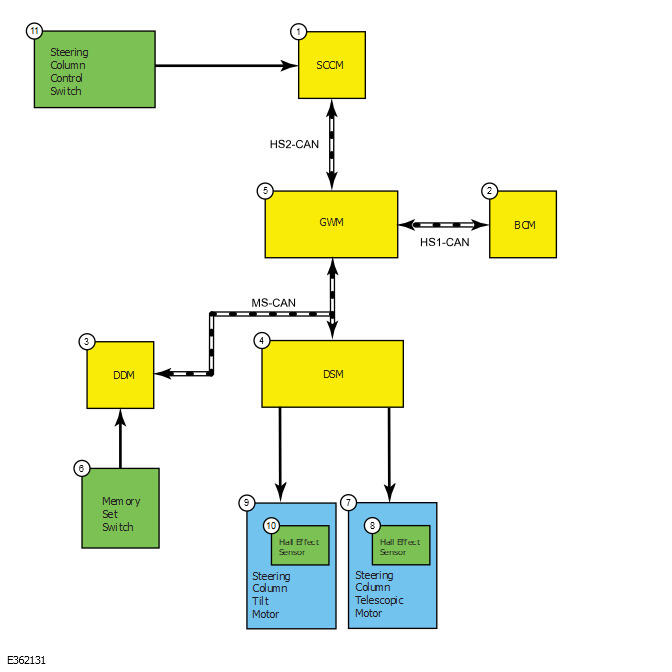
System Diagram: Notes

GFD882629Courtesy of FORD MOTOR COMPANY
Item Description
1 SCCM
2 BCM
3 DDM
4 DSM
5 GWM
6 Memory Set Switch
7 Steering Column Telescopic Motor
8 Hall Effect Sensor
9 Steering Column Tilt Motor
10 Hall Effect Sensor
11 Steering Column Control Switch