LEMON Manuals: Even more car manuals for everyone: 1960-2025
Home >> Mazda >> 2006 >> MPV ES >> Repair and Diagnosis >> Body & Frame >> Door Locks >> Security System And Locks System >> Keyless Entry System Wiring Diagram
April 5, 2026: LEMON Manuals is launched! Read the announcement.

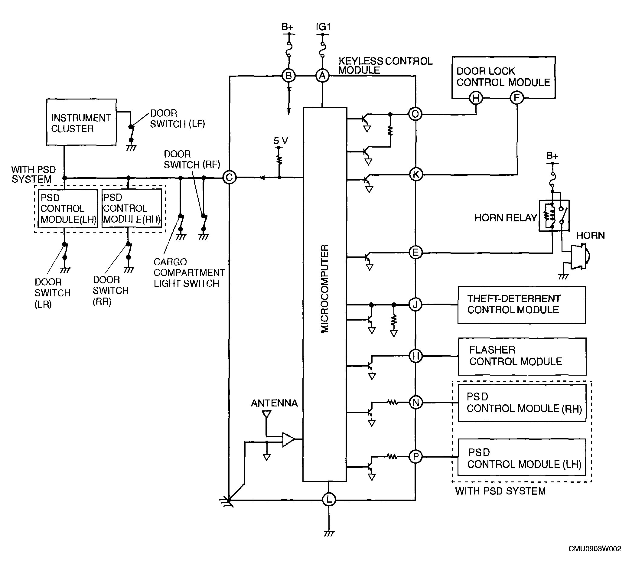
Keyless Entry System Wiring Diagram

Fig 1: Keyless Entry System Wiring Diagram
G04329536Courtesy of MAZDA MOTORS CORP.