LEMON Manuals: Even more car manuals for everyone: 1960-2025
Home >> Mercedes Benz >> 2011 >> CL600 >> Repair and Diagnosis (Single Page) >> Accessories & Equipment >> Drivers Assistance Systems - ADAS >> Battery, Collision Avoidance, Control Modules/Units, Displays, & Fuse/Relay Assignment -- Basic Knowledge -- Cl600 (216.376) >> Basic Knowledge >> Engine start/stop automatic function - GF54.10-P-1070LE
April 5, 2026: LEMON Manuals is launched! Read the announcement.

Engine start/stop automatic function - GF54.10-P-1070LE

MODEL 216.3 with CODE (B03) ECO start/stop function as of model year 2011 /YoM 10 model refinement package 

MODEL 221.0 /1 with CODE (B03) ECO start/stop function as of model year 2011 /YoM 10 

Function requirements, general 

Engine start/stop automatic, general 

When the vehicle is stationary the task of the engine/start stop automatic is to switch off the engine automatically and to start the engine again as soon as the driver would like to start off.

Switching the engine on and off in a conventional manner using the transmitter key (A8/1) continues to be possible.

IMPORTANT Stop-start sequence:

Engine stop:

Engine start:

IMPORTANT A detailed description of the engine start/stop function can be found in the function description of the gasoline injection and ignition system, motor electronics (ME-SFI [ME]).

The master control unit of the engine start/stop automatic is the control unit (ME) (N3/10) which records and evaluates all influencing factors.

Through the use of the additional battery for ECO start/stop function (G1/13) with a capacity of 12 Ah the starting voltage dip is supported while the engine is being started.

The additional battery for the ECO start/stop function is responsible for supplying power to all active consumers while the on-board electrical system battery (G1) is isolated from the on-board electrical system.

Active comfort functions are not switched off consequently.

In addition the front SAM control unit with fuse and relay module (N10/1) checks the function of all affected components for isolating the on-board electrical system battery and connecting the additional battery for ECO start/stop function.

The function engine start/stop automatic is subdivided into the following partial functions:

Function sequence for energy management engine start 

After the automatic engine stop and subsequent operation of the accelerator pedal, the engine is started automatically.

The control unit (ME) evaluates all relevant variables and grants the start enable. This is read in by the front SAM control unit via a direct line.

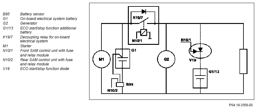
The front SAM control unit then actuates the on-board electrical system disconnect relay (K19/7) and the ECO start/stop function diode (V19) at the front SAM control unit. The ECO start/stop function diode connects the ECO start/stop function additional battery to the on-board electrical system. Shortly afterward, the on-board electrical system disconnect relay isolates the on-board electrical system battery from the on-board electrical system for the duration of the starting process. The energy requirement of the on-board electrical system is now solely covered by the additional battery for ECO start/stop function. This measure prevents the starting voltage dip which can be experienced by the vehicle occupants.

The on-board electrical system battery now serves alone the provision of the energy required for the starting process of the engine.

As soon as the control unit (ME) detects an engine rpm from n = 400 to 700 rpm, it ends the starting process and transmits an appropriate signal to the front SAM control unit. The front SAM control unit then actuates the on-board electrical system disconnect relay and the ECO start/stop function diode. The decoupling relay for the on-board electrical system connects the onboard electrical system battery to the on-board electrical system. The ECO start/stop function diode disconnects the ECO start/stop function additional battery from the on-board electrical system. The energy requirement of the on-board electrical system is now covered solely again by the on-board electrical system battery.

Illustration of the principle: engine start 

Fig 1: Identifying Engine Start/Stop Automatic Function Diagram
G07539199Courtesy of MERCEDES-BENZ USA

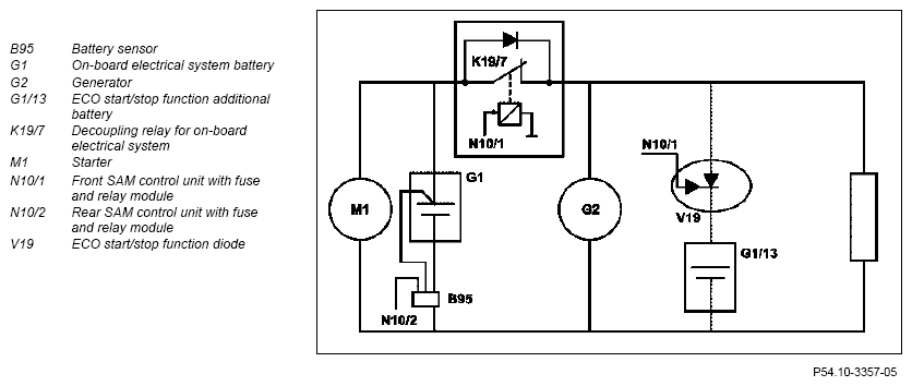
Illustration of the principle: engine runs 

Fig 2: Identifying Engine Start/Stop Automatic Function Diagram
G07539200Courtesy of MERCEDES-BENZ USA

Function sequence for determine condition of additional battery for ECO start/stop function 

In order to generate information about the availability of electrical power from the ECO start/stop function additional battery, a simple battery state recognition function is integrated in the front SAM control unit. This is carried out immediately after the engine has been started. If the engine is switched off while the carrying out of the battery state recognition, the front SAM control unit aborts the battery state recognition and rejects the results from the previous measurement.

In addition to battery state recognition, the voltage of the additional battery for ECO start/stop function in the engine start/stop automatic mode is tested each time the engine starts.

The battery state recognition can be started by means of a diagnosis tester. If the ECO start/stop function additional battery is rundown, there is an internal short circuit or a short circuit along the positive line of the ECO start/stop function additional battery; the ECO start/stop function diode is not actuated.

In order to establish this, the voltage of the additional battery for ECO start/stop function is compared with an internal value. A message is shown in the multifunction display (A1p13) of the instrument cluster (A1). The rear SAM control unit transmits the data required for this via the interior CAN (CAN B) to the IC.

Function sequence for charge additional battery for ECO start/stop function 

The charging strategy of the additional battery for ECO start/stop function must take into account two criteria:

Therefore, simple connection of the ECO start/stop function additional battery by actuation of the ECO start/stop function diode at a high on-board electrical system voltage and immediate disconnection at a low voltage is not permitted.

The additional battery for ECO start/stop function is only connected when no generator management is active and the active and the onboard electrical system voltage is high enough. It is cleared again when the generator management is active or the on-board electrical system is severely overloaded.

If the open-circuit voltage of the additional battery for ECO start/stop function is too low, the generator management is deactivated so that the additional battery for ECO start/stop function can be charged. If the voltage dip when starting the engine is too large, the engine stop is switched off for some time and the generator management is deactivated.

REFER TO SYSTEM WIRING DIAGRAMS Electrical function schematic for engine start/stop Model 216 PE54.10-P-2068-97CAA
Model 221 PE54.10-P-2068-97SAA
Component description for ME-SFI [ME] control unit With engine 275 GF07.61-P-6000MOS
On model 221 with engine 276 GF07.61-P-6000MMB
  Component description for front SAM control unit with fuse and relay module N10/1 GF54.21-P-6070LE