LEMON Manuals: Even more car manuals for everyone: 1960-2025
Home >> Mercedes Benz >> 2021 >> Metris Van Cargo >> Repair and Diagnosis (Single Page) >> Electrical >> Charging Systems >> Electrical System, Equipment & Instruments (10 Of 11) -- 447 Chassis >> Wiring Diagrams >> Wiring Diagram For Overhead Control Panel (OCP) Control Unit >> Wiring Diagram For Overhead Control Panel (OCP) Control Unit - PE54.21-S-2107-97VVB
April 5, 2026: LEMON Manuals is launched! Read the announcement.

Wiring Diagram For Overhead Control Panel (OCP) Control Unit - PE54.21-S-2107-97VVB

Model 447.6 except Code M8E (Electric motor 85 kW/battery 60 kWh (usable)) except Code ME0 (Electric motor 85 kW) except Code XM0 (Facelift) except Code XM7 (MOPF II) except Code ZL3 (National version for Latin America) N70 

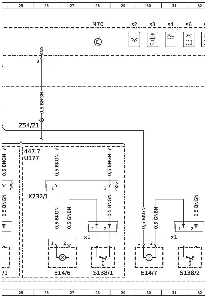
Model 447.7 except Code M7E (Electric motor 150 kW/battery 60 kWh (usable)) except Code ME0 (Electric motor 85 kW) except Code ME4 (Electric motor 145 kW) except Code XM0 (Facelift) except Code XM7 (MOPF II) except Code ZL3 (National version for Latin America) N70 

Code : Designation: Position:
AO Color Code key 88L
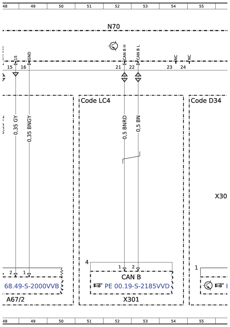
A67/2 Automatically dimming inside rearview mirror/mirror taximeter 18L
A67/2 Automatically dimming inside rearview mirror/mirror taximeter 48L
B38 Humidity and light sensor 11L
B38/2 Humidity sensor/light sensor/rain sensor 11L
B38/3 Humidity sensor/light sensor/rain sensor/sun sensor 11L
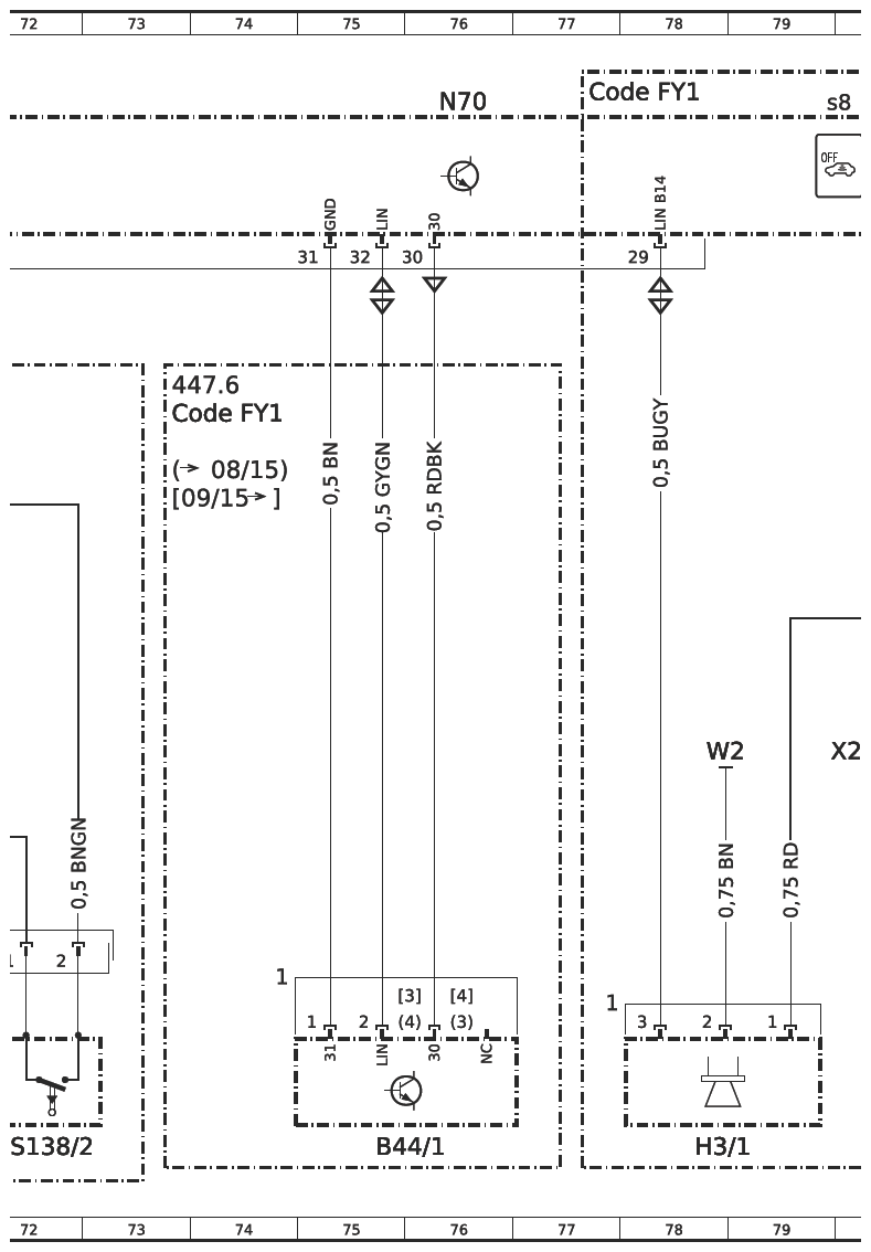
B44/1 Interior protection sensor 75L
CAN B Interior CAN 52K
Code D34 Electr. tilting/sliding roof, fixed panoramic roof 55D
Code F72 Automatically dimming outside mirror and inside rearview mirror 16D
Code F72 Automatically dimming outside mirror and inside rearview mirror 46D
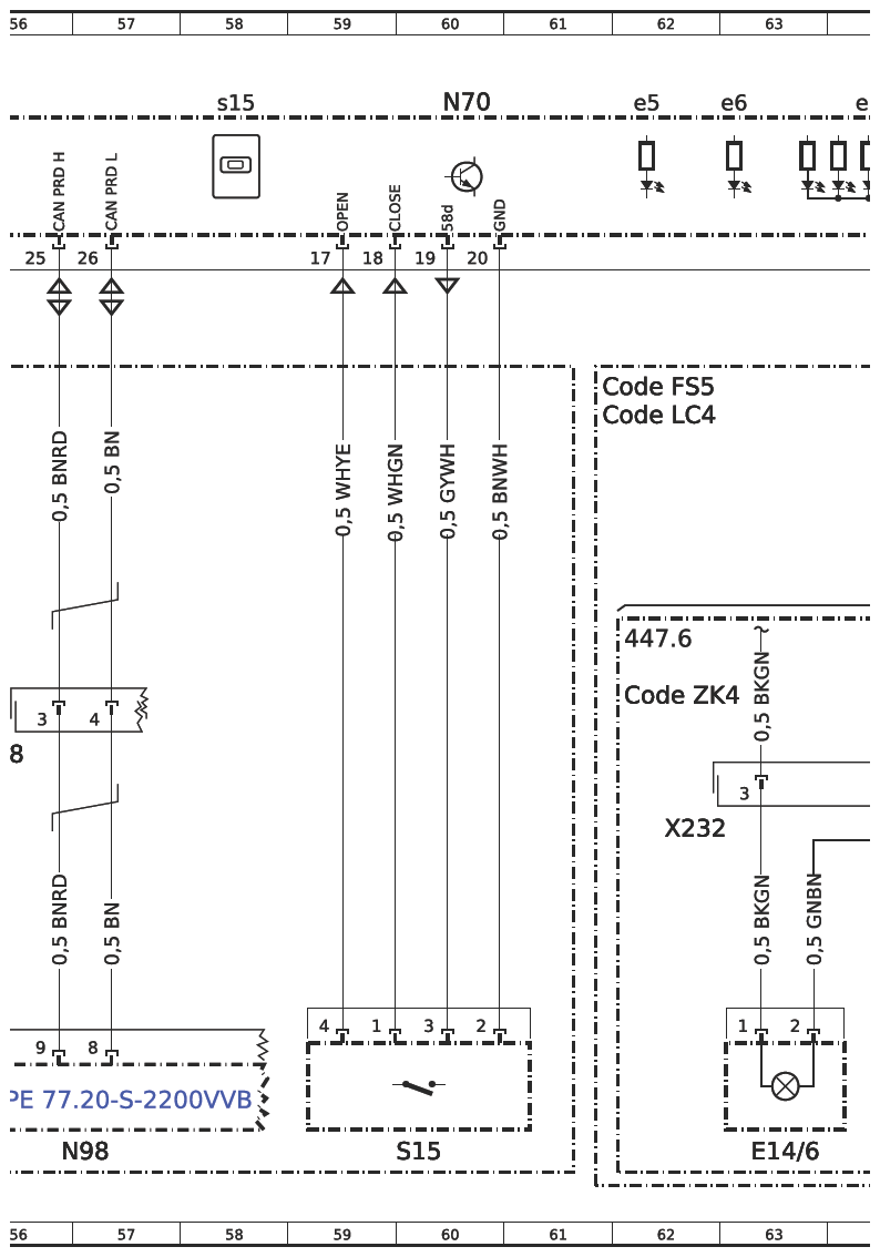
Code FS5 Illuminated mirrors for sun visors 21D
Code FS5 Illuminated mirrors for sun visors 61D
Code FY1 Theft protection package 77A
Code FY1 Theft protection package 73D
Code HH4 THERMOTRONIC automatic air conditioning 10D
Code JF1 Rain sensor 10D
Code LA2 Auto on/off driving lights 10D
Code LC3 Illumination in rear grab handle 42D
Code LC4 Comfort overhead control panel 61D
Code LC4 Comfort overhead control panel 46D
Code LC4 Comfort overhead control panel 51D
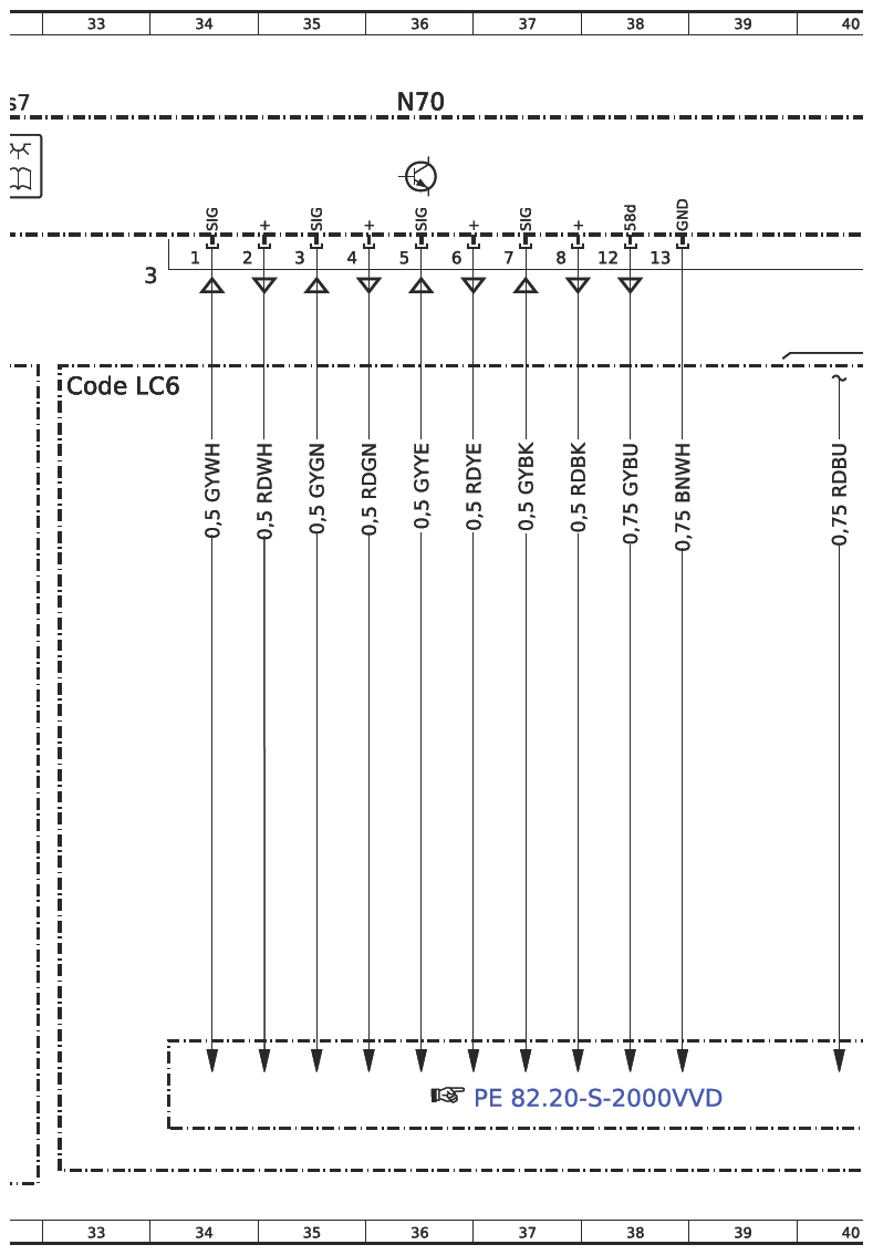
Code LC6 Illumination in rear grab handle with reading spotlight 33D
Code LDO Overhead control panel with 2 reading spotlamps 16D
Code ZK4 Mixto 21G
Code ZK4 Mixto 62G
E14/6 Left front vanity mirror illumination 22L
E14/6 Left front vanity mirror illumination 26L
E14/6 Left front vanity mirror illumination 63L
E14/6 Left front vanity mirror illumination 67L
E14/7 Right front vanity mirror illumination 30L
E14/7 Right front vanity mirror illumination 70L
H3/1 Alarm siren with additional battery 78L
K40/10 Engine compartment fuse and relay module 82L
K40/10f201 Fuse 201 81L
K40/11 Firewall fuse and relay module 3L
K40/11f101 Fuse 101 2L
N10/1 Signal acquisition and actuation module (SAM) control unit 7L
N26/6 Anti-theft alarm system (ATA [EDW]) control unit 82D
N70 Overhead control panel (OCP [DBE]) control unit 4A
N70 Overhead control panel (OCP [DBE]) control unit 12A
N70 Overhead control panel (OCP [DBE]) control unit 20A
N70 Overhead control panel (OCP [DBE]) control unit 28A
N70 Overhead control panel (OCP [DBE]) control unit 36A
N70 Overhead control panel (OCP [DBE]) control unit 44A
N70 Overhead control panel (OCP [DBE]) control unit 52A
N70 Overhead control panel (OCP [DBE]) control unit 60A
N70 Overhead control panel (OCP [DBE]) control unit 76A
N70 Overhead control panel (OCP [DBE]) control unit 84A
N70 Overhead control panel (OCP [DBE]) control unit 68A
N70e1 Front interior lamp 64A
N70e2 Left front reading lamp 65A
N70e3 Right front reading lamp 66A
N70e4 Anti-theft alarm system readiness indicator 81A
N70e5 Left mounting console incident illumination 62A
N70e6 Right mounting console incident illumination 63A
N70s15 Panoramic sliding roof switch 58A
N70s2 Interior lamp button 29A
N70s3 Interior lamp automatic function button 30A
N70s4 Rear lamp button 31A
N70s6 Left front reading lamp button 32A
N70s7 Right front reading lamp button 32A
N70s8 Interior protection switch 79A
N70s9 Towing sensor button 80A
N98 Panoramic sliding sunroof (PSD) control unit 57L
S138/1 Left sun visor illumination switch 24L
S138/1 Left sun visor illumination switch 28L
S138/1 Left sun visor illumination switch 65L
S138/1 Left sun visor illumination switch 69L
S138/1x1 Left sun visor illumination switch electrical connector 24K
S138/1x1 Left sun visor illumination switch electrical connector 28K
S138/1x1 Left sun visor illumination switch electrical connector 64K
S138/1x1 Left sun visor illumination switch electrical connector 68K
S138/2 Right sun visor illumination switch 31L
S138/2 Right sun visor illumination switch 72L
S138/2x1 Right sun visor illumination switch electrical connector 31K
S138/2x1 Right sun visor illumination switch electrical connector 72K
S15 Panoramic sliding sunroof roller sun blind switch 60L
U152 Valid without Code LC4 Comfort overhead control panel 21D
U177 Valid without Code ZK4 Mixto 25F
U177 Valid without Code ZK4 Mixto 66F
W2 Right front lamp unit ground point 78G
W38 Roof frame ground point 1 5E
X227/1 Main wiring harness/fuse and relay module electrical connector 2 80G
X232 Main wiring harness/roof main wiring harness electrical connector 22H
X232 Main wiring harness/roof main wiring harness electrical connector 62H
X232/1 Main wiring harness/roof main wiring harness electrical connector 26H
X232/1 Main wiring harness/roof main wiring harness electrical connector 66H
X301 Interior CAN (CAN B) potential distributor electrical connector 52L
X308 Panoramic sliding roof electrical connector 56G
Z54/20 Vanity mirror supply connector sleeve 24E
Z54/20 Vanity mirror supply connector sleeve 64E
Z54/21 Vanity mirror tml. 31 connector sleeve 25E
Z54/21 Vanity mirror tml. 31 connector sleeve 66E
G16508351Courtesy of MERCEDES-BENZ USA
G16508352Courtesy of MERCEDES-BENZ USA
G16508353Courtesy of MERCEDES-BENZ USA
G16508354Courtesy of MERCEDES-BENZ USA
G16508355Courtesy of MERCEDES-BENZ USA
G16508356Courtesy of MERCEDES-BENZ USA
G16508357Courtesy of MERCEDES-BENZ USA
G16508358Courtesy of MERCEDES-BENZ USA
G16508359Courtesy of MERCEDES-BENZ USA
G16508360Courtesy of MERCEDES-BENZ USA
G16508361Courtesy of MERCEDES-BENZ USA