LEMON Manuals: Even more car manuals for everyone: 1960-2025
Home >> Mercedes Benz >> 2025 >> eSprinter Base, _NA_ >> Repair and Diagnosis (Single Page) >> TMC Recommended Practices >> Onboard Vehicle Electronics >> RP 1201 - Joint TMC/Sae Recommended Practice For Serial Data Communications Between Microcomputer Systems In Heavy-Duty Vehicle Applications >> RP 1201 - Joint TMC/Sae Recommended Practice For Serial Data Communications Between Microcomputer Systems In Heavy-Duty Vehicle Application >> Appendix A Serial DATABUS Standard Node (Unipolar Drive With Passive Termination In Each Node)
April 5, 2026: LEMON Manuals is launched! Read the announcement.

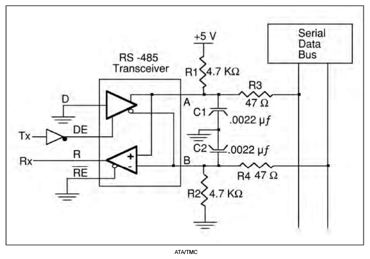
Appendix A Serial DATABUS Standard Node (Unipolar Drive With Passive Termination In Each Node)

The circuit in Fig 1 utilizes standard RS-485 transceivers (less than or equal to one RS-485 unit load) connected to drive the differential data bus to the zero logic state only (unipolar drive). In this circuit, a standard RS-485 receiver may be used in place of a transceiver in applications where data need not be placed on the bus (that is, receive only).

The logic one state (also the idle state) is controlled by pull-up resistor R1 and pull-down resistor R2.

The transceiver output impedance, C1 and C2, form the transmit filter for transient and EMI suppression (approximately 6 MHz low pass).

R3, C1, R4, and C2 form the receive filter for EMI suppression (approximately 1.6 MHz low pass). These parts also form a pseudo line termination at high frequencies.

The active (high-to-low) transition delay is approximately 0.6 μS at the receiver with two nodes on the bus and 2.3 μS with 20 nodes on the bus.

The passive (low-to-high) transition delay at the receiver remains at 10 μS with any number of loads on the bus (up to 20).

The values shown were chosen for use with commercially-available RS-485 drivers to provide maximum fan-out, EMI suppression, and bus termination. Remaining nodes may be in either the powered or unpowered state. This method of unipolar drive prevents unresolved contention (logic zero always wins).

The resistors shown should be within 5% of their stated resistances to assure sufficient noise margin under worst-case conditions. R3, R4, C1, and C2 should be balanced within 10% on each side of the databus to minimize common node electromagnetic radiation.

Fig 1: Serial Data Bus Standard Node Diagram
G14784424